| Автор | Сообщение |
Streik
Завсегдатай
Сообщения: 476
|
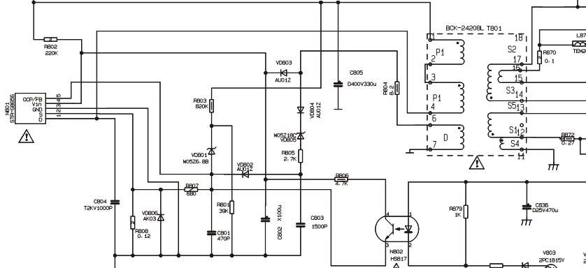
шасси CN-18ED Сокол 72ТЦ8618FS
полное описание здесь
http://monitor.espec.ws/section1/topic144762.html
Блок питания - STR-G8656 (менялась)
Пришёл с дефектом не включается, цыкает, мигает красный диод(+5в. падает вниз).
Проверил электролиты ERС-метром все в норме, проблемные в первичке и во вторичке менялись до меня.
Поменял оптрон и телевизор заработал. Через две недели привезли опять таже картина, цыкает и мигает. Замена оптрона не помогла, думал может прострелы бывают.
Если нагрузить B+(136в) на лампочку, блок питания работает нормально, а так же можно отключить нагрузку по +5в (после кренки), тоже работает без срывов.
Подскажите в чём проблема, в БП или всё-таки нагрузка марасит?
.jpg 66.97 КБ Скачано: 324 раз(а)
|
|
pion
Передовик
Сообщения: 1602
|
Естественно он будет цыкать, если после кренки проседает напряжение. Там же идёт сигнал на включение с процессора.
Посмотри что там на сигнале "повер он", ну и попробуй подать туда +5 стабильных, и увидишь, держит ли БП нагрузку. |
|
Streik
Завсегдатай
Сообщения: 476
|
pion, В том то и дело происходит срыв генерации БП в дежурке, рабочий режим нормально работает, пытался добавить напряжение перед кренкой с 8 до 9 вольт, поработал час ушёл в дежурку без сигнала и зацыкал.
Как я понимаю здесь катушка S4(дежурное питание) стоит в противофазе всем остальным, поэтому если пригрузить B+ лампочкой всё стабилизируется(как коромысло).
B+ здесь постоянно грузит только цепь формирования 30в. для тюнера. Может высоковольтные ёмкости(2Кв.), сегодня по подкидываю, они же формируют обратный импульс?
Есть ещё подозрение конденсатор после кренки (220mF), вспомнил была похожая проблема в Горизонтах.

|
|
iv-9
Фанат форума
Сообщения: 6354
|
| Streik писал: |
Как я понимаю здесь катушка S4(дежурное питание) стоит в противофазе всем остальным, поэтому если пригрузить B+ лампочкой всё стабилизируется(как коромысло). | Не фантазируй с коромыслом.
Питание ШИМ в дежурке и в работе сравнивал? Если не разбираться, то попробуй просто подгрузить +В резисторов 8-15 кОм (3-5 Вт). |
|
pion
Передовик
Сообщения: 1602
|
| Streik писал: | pion, В том то и дело происходит срыв генерации БП в дежурке, рабочий режим нормально работает, пытался добавить напряжение перед кренкой с 8 до 9 вольт, поработал час ушёл в дежурку без сигнала и зацыкал.
Как я понимаю здесь катушка S4(дежурное питание) стоит в противофазе всем остальным, поэтому если пригрузить B+ лампочкой всё стабилизируется(как коромысло).
B+ здесь постоянно грузит только цепь формирования 30в. для тюнера. Может высоковольтные ёмкости(2Кв.), сегодня по подкидываю, они же формируют обратный импульс?
Есть ещё подозрение конденсатор после кренки (220mF), вспомнил была похожая проблема в Горизонтах. |
Я бы начал с замены всех конденсаторов по питанию во вторичке, в том числе естественно после кренки. Ну и в первичке бы поменял сразу естественно. Раз такая непереодика с ним. А насчёт того, чтобы нагружать БП, то это ничего не даст. Это хитрые упрощённые БП, которые очень легко переплюнут все твои идеи о том, как они будут работать без сигнала с оптрона и с другой нагрузкой.
зы. То, что их меняли, и ты их ЕСР метром мерял, то всё фигня. Любой из конденсаторов во вторичке может давать такой дефект с прогревом. |
|
vadim3008
Мастер Добрых Дел
Сообщения: 5819
|
| pion писал: | | Любой из конденсаторов во вторичке может давать такой дефект с прогревом. |
угу!  |
|
Streik
Завсегдатай
Сообщения: 476
|
iv-9, Обрати внимания обмотки S1 и S4 намотаны встречно, и подключены последовательно, а напряжение выдают почти одинаковое. Думаю они так с пользой используют обратный импульс, а не просто душить его на резисторе.
pion, Электролиты с прогревом обычно восстанавливаются незначительно, вот ток потребления полупроводников увеличивается, поэтому наверное после прогрева, уходит в дежурку и начинает его колбасить.
Это всё теория конечно, пойду практиковать конденсаторы. Мастера до меня тоже ходили паяльником по тем же местам, поэтому здесь спортивный интерес обычно такие гробешники давно не беру в ремонт. |
|
vadim3008
Мастер Добрых Дел
Сообщения: 5819
|
| Streik писал: | | Мастера до меня тоже ходили паяльником по тем же местам. |
ну вот,есть повод пройтись по всему,и найти дефект! |
|
Streik
Завсегдатай
Сообщения: 476
|
Заменил конденсатор после кренки (220mF), родной после пайки был как новый, остыл и поползло ESR до 0,5.
Вечер сегодня отработал без проблем, что то мне подсказывает в нём проблема, одна ножка была припаяна рядом с ножкой кренки, нагрев был приличный. |
|
REKKA
Фанат форума
Сообщения: 3722
|
| еще может быть и в кренке |
|
БЕЗЫМЯННЫЙ
Бегущий по граблям
Сообщения: 7608
|
| Керамику параллельно диодам во вторичках бп осмотри внимательно, если есть хоть малейшее изменение цвета меняй без измерений. |
|
SASHATOD
Фанат форума
Сообщения: 9885
|
БЕЗЫМЯННЫЙ, они меняют цвет с синего на зеленоватый  |
|
Streik
Завсегдатай
Сообщения: 476
|
| Хорошо посмотрю цвет! Аппарат на удивление в хорошем состоянии, видно что сутками не похал, колец вообще не было. |
|
shov244
Фанат форума
Сообщения: 3825
|
| Streik писал: | Заменил конденсатор после кренки (220mF), родной после пайки был как новый, остыл и поползло ESR до 0,5.
Вечер сегодня отработал без проблем, что то мне подсказывает в нём проблема |
Не верится , что в нем ... 0,5 это не много. |
|
БЕЗЫМЯННЫЙ
Бегущий по граблям
Сообщения: 7608
|
| SASHATOD, нет, с желтого на коричневатый. И это не шутка или прикол. Я из-за такого гаденыша пол дня потратил. Стоит практически вплотную к диоду, диод его подогревает и он пробивается, остыл гад и работает дальше. Синие в этих цепях это про нормальных производителей. |
|
SASHATOD
Фанат форума
Сообщения: 9885
|
БЕЗЫМЯННЫЙ, Желтые в основном ставили в панасах.
А синие везде,взял вот последнюю партию и выбросил,греются и вылетают.
Таки как HOTы,нормальные токи с разборки. |
|
pion
Передовик
Сообщения: 1602
|
| Streik писал: | Заменил конденсатор после кренки (220mF), родной после пайки был как новый, остыл и поползло ESR до 0,5.
Вечер сегодня отработал без проблем, что то мне подсказывает в нём проблема, одна ножка была припаяна рядом с ножкой кренки, нагрев был приличный. |
Может из-за него быть. В электролитах не только происходит потеря ёмкости, увеличение ЕСР, обрывы, пробой.
В данном варианте возможно также, что электролит как бы превращается в резистор. И мало того, что не держит заряд, необходимый для нормальной работы БП, но ещё и становится дополнительной нагрузкой в этой цепи. И не важно, что он после кренки стоит. Запросто может засаживать. Поэтому в некоторых случаях подпаивание конденсаторов параллельно к стоящим на плате не выявляет проблему. Хотя в твоём случае это непереодика, которая проявляла себя через 2 недели. Поэтому лучше поменять все электролиты во вторичке сразу. Иначе будешь ремонтить этот телик до скончания века.
ДОБАВЛЕНО 21/02/2016 13:26
| Streik писал: |
pion, Электролиты с прогревом обычно восстанавливаются незначительно, вот ток потребления полупроводников увеличивается, поэтому наверное после прогрева, уходит в дежурку и начинает его колбасить.
Это всё теория конечно, пойду практиковать конденсаторы. Мастера до меня тоже ходили паяльником по тем же местам, поэтому здесь спортивный интерес обычно такие гробешники давно не беру в ремонт. |
У тебя БП не в дежурку уходит, а в защиту. Если бы уходил в дежурку, то на кренке было бы минимум 6.5 вольт. |
|
Streik
Завсегдатай
Сообщения: 476
|
| shov244 писал: | | Streik писал: | Заменил конденсатор после кренки (220mF), родной после пайки был как новый, остыл и поползло ESR до 0,5.
Вечер сегодня отработал без проблем, что то мне подсказывает в нём проблема |
Не верится , что в нем ... 0,5 это не много. |
Раз в 5 больше нормы, это говорит о том что он плохо сглаживает пульсации, но их до кренки уже сгладили. Скорее всего сама схема кренки требует нормальной ёмкости иначе какие-то возбуждения. Как писал было уже 2 Горизонта таких, блок держал нормально, а вот ресет и слёт прошивок мог быть, из-за этой ёмкости.
И вот ещё хочется добавить, вся эта пакость творится в момент нарастания напряжения на входе кренки, дальше всё работает норма! |
|
stas-mas
Завсегдатай
Сообщения: 625
|
| БЕЗЫМЯННЫЙ писал: | | Керамику параллельно диодам во вторичках бп осмотри внимательно, если есть хоть малейшее изменение цвета меняй без измерений. |
| SASHATOD писал: | БЕЗЫМЯННЫЙ, они меняют цвет с синего на зеленоватый  |
Могут даже не менять,когда то в одном теле ,год вычислял.
В мастерской работает,домой забрал,глюки,пока не расказал что если двери на балкон откроет то работает. |
|
pion
Передовик
Сообщения: 1602
|
| У меня никогда не попадалось плавающих конденсаторов в этой цепи. Закрыли тему? |
|