| Автор | Сообщение |
iyzef
Хитрый лис
Сообщения: 7860
|
| Классный телик по картинке ! НО процы в два ряда ноги -гавнейшие!!!!!-50/50 Ессно перекинь всю кадровую и в модуляторе все перекинь - а вдруг?...Один у меня такой стоит под столом, с мастерни ребята кишки привозили ( ну не таскать же целиком) процев в десяток похоронили |
|
Вано
Передовик
Сообщения: 2156
|
| импульсы должны быть до 15 секунд. |
|
виктор-теледоктор
Фанат форума
Сообщения: 13900
|
|
VStar47
Завсегдатай
Сообщения: 829
|
| kotik1994, если нетрудно, - сколько, всё-таки вольт на 59н и 61н проца ? |
|
|
kotik1994
|
Кадровую и ТДКС другой пробовали, также само. На 59н проскакивает импульс 0.3В и длительностью 1мс. На 61н- 0В. Тюнер отпаивали ноги SDA и SCL.
Кадровую ставили AN15525A вместо родной AN15526A, конденсатор по обратному ходу 220мкф/50В ставили новый с ESR около 0.6Ом(у родного 3.3Ом). Также подставляли FBT вместо родного ZTFP14504A(100гц) ZTFP12507A(50гц). Снимал с аналогичного шасси только для 21дюймового телевизора. Подключал трансформатор через лампочку на 100 Вт по питанию 140В. Изменений никаких не заметил. На 59н. при кратковременном падении напряжения от 0.3В до 0.1В проскакивает положительный импульс амплитудой около 0.3В.(т.е. от 0.1в до 0.4В) и длительностью около 1мс.
На 61н. проскакивает импульс амплитудой около 3В положительной полярности и длительностью около 1мс. Постоянка около 0В. |
|
iv-9
Фанат форума
Сообщения: 6353
|
| Цитата: | | конденсатор по обратному ходу 220мкф/50В ставили новый с ESR около 0.6Ом(у родного 3.3Ом) |
Это о чем??? |
|
непоседа
Передовик
Сообщения: 1939
|
Мужики если все перепробовали,то начинаем со входа - тюнер и до ОС.  |
|
|
kotik1994
|
Вот такие импульсы на 59н и 61н проца в момент когда он клацает.
59н и 61н.zip 251.91 КБ Скачано: 262 раз(а)
|
|
iv-9
Фанат форума
Сообщения: 6353
|
| По ходу, в другую мастерскую Панасу дорога. |
|
VStar47
Завсегдатай
Сообщения: 829
|
| виктор-теледоктор писал: | | Ставлю на дохлый ТДКС. |
kotik1994, в 29" тв, для проверки СР , лампочки 100W недостаточно; включайте в разрыв цепи +В, последовально, 300W ( параллельно 3 по 100W 220V) и смотрите осцилом СИЗ.
Если СР включится , посмотреть мультиметром падение напряжения на лампе 300W. |
|
|
kotik1994
|
| Извините за долгое отсутствие. Попробовали с лампочкой 300W, так же само как было, клацает и всё. |
|
|
ivan48
|
|
|
kotik1994
|
| Да, без изменений. Всё по старому. |
|
БЕЗЫМЯННЫЙ
Бегущий по граблям
Сообщения: 7608
|
| А не начать ли с внимательного осмотра платы на предмет трещин, особливо вокруг больших отверстий? |
|
|
kotik1994
|
| Проверили на наличие трещин, их не обнаружили. он клацает на 8(STBY) ножке памяти присутствует 3.29В, а вот на ножках 5 (SDA) и 6(SCL) в момент клацанья падает напряжение до 0, потом 3,29В. |
|
|
ivan48
|
| Q501 исправен? напряжения на базе и колекторе есть? |
|
|
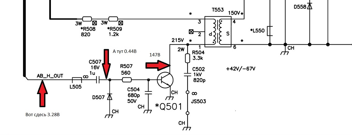
kotik1994
|
Проверили Q501 звонится он нормально. На колекторе - 147В. На базе 0.44В. До конденсатора 3.28В, а после него просаживается до 0.44В. Это нормально?
напряжения.jpg 70.74 КБ Скачано: 260 раз(а)
|
|
|
ivan48
|
| На IC802 какие напряжения? |
|
|
kotik1994
|
| На IC802 такие напряжения: 1 вывод - 147В, на 2 вывод - 6,46В когда первый раз клацает после второго щелчка напряжение становится 7,3В и сразу падает в 6,46В, 3 вывод - 0В. |
|
jonster
Передовик
Сообщения: 1176
|
| iyzef писал: | | ... Ессно перекинь всю кадровую ... | Там это... ну в смысле алгоритм такой, что кадровая сначала должна глюконуть, прежде, чем проц что-то определит. А это значит - строка сначала должна запуститься, иначе не будет питалова на кадровой. А строка не запускается - значит другой вопрос.
ТСу намякивали на делитель СИОХ, но что-то невнятный ответ. Типа проверили. Верхнюю емкость не проверять, а тупо менять, имхо.
Ну посмотрим, что дальше.
ЗЫ - был случай (бренд не помню) - работает три-пять мин., потом сдвиг фазы, потом срыв строк, потом отключается. Остынет и опять по-новой.
Так вот эти три-пять мин емкость вроде как нормальная и ее можно обмерять хоть по номиналу, хоть по диагонали. Но будет вроде как нормальная, а потом в работе начинает глючить. |
|