| Автор | Сообщение |
|
sergeikarp
|
Thomson 32WM402 Шасси ETC210
После отключении моргает с\д сериями по 2 раза, далее код 47.
Проблема оказалась в CL031 - заменил, под напругой тёк. Заменил сразу и CL032, тоже не понравился при измерении ёмкости.
У меня теперь есть комплект рабочих модулей для подброса на ICC20, ICC21, ETC210 - совсем другое дело. С НИМИ ТОЛЬКО ТАК НАДО ! |
|
zarah
Не фанат форума
Сообщения: 9825
|
Thomson ch. TX807C-CS. Проблема с блоком питания.
Прочел все сообщения с обсуждением проблем с БП на этом шасси и не нашел решения. Блок питания выдавал вместо 106 вольт 30. Все остальные напряжения так же были занижены. Проверив все что только было возможно был найден виновник. Им оказался конденсатор CP009 3300pF/1600V он был в обрыве. Думаю многим поможет. Всем удачи !
Информация от участника - Валерий Бузаев |
|
|
KSasha
|
Thomson 28DG22 ch. ICC17
Нет запуска строки, в дежурном режиме +B = 68В. Индицирует ошибку 27, при вкл.в р/р. Проверил все по строке, подозрение на OREGA 40330-53, поставил аналог HR8117. Включаю, то же самое, ошибка 27. Оказалось не все проверил по строке, был неисправен Сl24 (0,44/250v), полная потеря емкости. Вывод: - не надо торопиться.
Обрезок схемы с неисправностью от B.B.

|
|
|
alexey72033
|
THOMSON 21DCH61KG шасси ETC009
неисправность:при включении телевизора в рабочий режим на передней панели телевизора моргает светодиод (происходит тестирование),на короткое время появляется растр и телевизор тут-же отключается в дежурный режим.
"лекарство" от этой болезни (характерно для шасси ETC009 / ETC010):
когда телевизор находится в дежурном режиме после такого отключения,выключаем питание телевизора сетевой кнопкой,затем нажимаем на ПДУ лиловую кнопку "text" ,удерживая её,включаем телевизор сетевой кнопкой , удерживаем кнопку "text" несколько секунд,при этом телевизор переходит в сервисный режим.
затем на ПДУ нажимаем кнопку "9",выбираем строку
MODE 5 xxxxxxxx,затем нажимаем "ZOOM+" ( >),
в последней строке открывшегося подменю прописываем
BCF CHEK 0:OFF
затем сохраняем изменения в памяти ,нажимая на ПДУ кнопку "OK"
отключение телевизора вызвано изменением
BCF CHEK 1:ON (Beam Current Protection)
после инициализации памяти бит BCF CHEK устанавливается в единицу 1:ON,поэтому после инициализации памяти телевизор тоже начинает отключаться.
(инициализация памяти:в сервисном режиме нажать кнопку ПДУ
"INFO " ,затем "ZOOM -" или "ZOOM +") |
|
LordLostr
Модератор
Сообщения: 8673
|
Thomson 36WX87E шасси ICC21 Не включается в Р.Р
FBT 13727034E
HOT ON4977
RGB Amp. TDA6111Q - 3шт
Tuner CTF5510A - 2шт
После вскрытия обнаружил кондюки в Б.П : СР114 220/35 вздут; СР158 2200/16 на треть банка поднялась, после замены (а надеялся) только попытки запуска. По симт., где-то утечка в холод. части; при проверке НОТ в течке, отсоединил разъём на П.К, НОТ в порядке. Обнаружил на плате кин. пробитые DB050, DB051 - BAV21, заменил оба на 1N4005. После уже более 3ч прогона, всё в порядке. Тел. редкий, производитель Франция, такой у меня впервые. Вес в районе 80 кг. |
|
Морозик
Передовик
Сообщения: 2380
|
Thomson 14MH10EU TX-807 неисправности из опыта обслуживания гостиницы.
1. Мал размер по вертикали.
В сервисе регулируется. но маловато.Замена памяти поможет вам.
2. Пропал звук. В сервисе установить уровень максимальной громкости. Слет байта прошивки.
3. Пропадает какой-либо цвет. Плохая пайка проводков RGB к ПК в кросс-плате (залито чем-то типа клея) |
|
KRAB
Распугиватель клиентов
Сообщения: 21704
|
| Морозик писал: | | Мал размер по вертикали. В сервисе регулируется. но маловато.Замена памяти поможет вам. | - а каким боком ЕЕПРОМ к диапазону регулировки?! |
|
|
Яшин
|
THOMSON 21MG10E шасси TX807C EU. ТВ сделан в Польше 10 лет назад
Не запускается строчная развертка, индикатор не горит, происходит,,раскачка,. всех напряжений . Лампочка 60Вт нагруженная на Uc.раз. не горит, если запустить без лампы , а затем нагрузить , то лампа вспыхивает ярко, а затем на ней 82В. Проверка оптрона , транзисторов , диодов и стабилитронов показала -все ОК. Причина оказалась в конденсаторе СР092 1000м на16 В на входе IP090-STV8130. Он потерял емкость до 50 мкф.Отмечу хорошее качество сборки, пропаивать кадровую и ТДКС не пришлось |
|
|
журавлев костя
|
| Thomson 54 см ITC008, нет ни каких режимов, предлогают менять все диоды в Б/П. Не помогло, в итоге обнаружен не рабочий транз TP025, стоит внутри радиатора полевика, звонился как рабочий. |
|
валентин-сибиряк
Фанат форума
Сообщения: 9054
|
Thomson 29DX25KG ch. ICC17
При включении в рабочий режим выдает ошибку 2-7. При осмотре выявлен вздувшийся,с отгоревшим выводом CL21.
Были так же оборваны предохранители CL11 и CL13.
6 ножка кадр. микры TDA8351 Vetrage звонилась на корпус 80ом.
После замены CL21, CL11 и CL13, TDA8351 телевизор заработал.
Для ch. ICC17 обрыв CL21 с такими лёгкими последствиями - это типовая неисправность.

|
|
JYRIJJ
Спец-агент
Сообщения: 4741
|
|
|
hflbr66
|
THOMSON 21U14 шасси вроде NX56 .со слов клиента:стал периодически выключаться,светодиод начинает моргать. выключишь,постоит остынет-можно снова включить,потом перестал совсем включаться.при промерах обнаружил резкое падение напряжения на D813 FR104--12vдолжно быть(звониться нормально)по факту2-3в.замена.
nx56.jpg 122.67 КБ Скачано: 1406 раз(а)
|
|
киев
Прислонившийся
Сообщения: 6953
|
| Шасси ETC009. После замены кадровой появляется растр и выключается. Виновник C313 4,7 мкФ. |
|
Telik
Модератор
Сообщения: 1962
|
| Thomson 14NF1 шасси NX56. Телевизор может включится и работать от 5 секунд до 20 минут, а может моргнуть экраном и сразу выключится. При этом красная лампочка моргает. Проблема оказалась в цепи защиты кадровой развертки – сдохла С319 10х50. На принципиальной схеме ее номинал 1х50 и стоит еще транзистор Q301 в цепи Protect. В реальности транзистора нет, а стоит стабилитрон на землю параллельно С319. С318 тоже не 1х50, а 4,7х50. |
|
|
alex16
|
| Thomson 29 DL 200 G шасси ICC17 EX (польская зборка).Работал с переодическим уходом дежурный режим ,по словам хозяина, через некоторое время при нажатии кнопки пуск перестал выходить из дежурного режима.При включении сетевой кнопкой , после одного моргания уходит в дежурку.При осмотре платы в районе строчного трансформатора на одном из выводов кондесатора CL24 ,при хорошем освещении было обнаружено чёрное пятнышко ,после снятия припоя было видно ,что вывод чёрный,а чёрным он стал в результате искрения.После его выпайки было видно небольшое вздутие с одной стороны. CL24- .51J 250(0.51 мкрофарады на 250в был заменён на 0.5мкф/630в,аппарат заработал, но небыло стабилизации по горизонтали и не работала система корекции подушкообразных искажений (в сервис меню невозможно было произвести регулировку изображения по горизонтали( H-amplitude было значение 5С),при попытке ументь размер от 5С до 00 никакой реакции размера по горизонтали небыло и небыло так же реакции на изменение размера по горизонту на увеличение до значения 80,от 80 и выше размер изменялся,и неработала коррекция подушки,были проверены и заменены : DL42 стабилитрон 5,1v смд на обычный,TL42 - BC546 прозвонка ничего не показала,но он оказлся не рабочим,такое бывает,а TL41- BD 241С показывал проводимость в оба направления.BD241C заменил на BUT11A .В сервис меню по горизонту вместо 5С стало 78 и подрегулировал подушку по сетке.При выходе из меню после изменения и для их сохранения в памяти,там же надо поставить галочку в окошке Shtore и потом только нажать кнопку на пульте выключения(переход в дежурный режим) Standby. |
|
|
Kovalsky1980
|
| Thomson шасси ITC008 временами уходит в защиту. Было в практике ремонта два телевизора с такими симптомами. В одном оказался плохой контакт в цепи подогревателя кинескопа, пришлось снять ПК, подогнуть штырьки, пропаять панельку. Во втором был непропай вывода 33 IV001 с которого на выходной каскад строчной развёртки поступают строчные импульсы. |
|
|
alexey72033
|
Thomson шасси ICC20 . При включении с пульта ДУ светодиод на передней панели моргает сначала два раза,потом семь раз.В составе телевизора два блока питания-рабочего и дежурного режима,блок питания дежурного режима работает,блок питания рабочего режима "молчит". Неисправным оказался компаратор IP 170 LM393N (замыкание катода диода DP188 на корпус при отсоединённом блоке управления имитировало сигнал включения PO ="0",при этом полярность напряжения на входах компаратора менялась,но никакого напряжения на выходе компаратора при этом не появлялось) ,после замены микросхемы работоспособность телевизора восстановилась. Для "профилактики" были заменены также CP220 220*16 (установлен 470*25),CP188 47*16 (установлен 47*35).
thomson_icc20.pdf 965.53 КБ Скачано: 913 раз(а)
|
|
STIPLER
Халтурщик
Сообщения: 5865
|
| киев писал: | | Шасси ETC009. После замены кадровой появляется растр и выключается. Виновник C313 4,7 мкФ. |
Шасси M68.
Абсолютно аналогичный дефект. Кадровая STV8172A, правда, не менялась, но кондёр в её цепях.
Позиционный номер и номинал конденсатора (C313 - 4,7/50v) один в один.
Вот такое совпадение.  |
|
|
NickF
|
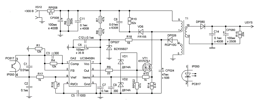
Thomson 21MT10E, шасси ТХ807С. Размытые цветные вертикальные полосы, фото ниже. Года 4 назад, ремонтировался БП, путем выкидывания всей рассыпухи и установкой нормального драйвера флая на м/с UC3845A. Схема прилагается. Спасибо вашему форуму. В разделе "Поиск неисправности на основе изображения", нашел свою проблему. Она оказалась очень простой, неконтакт разьема ОС с платой. До этого убил 3 дня на поиск неисправности. Все напруги и осциллограммы в порядке. На пины проца 34,36,49,50 все приходит, а изображения нет. Звук в порядке. Все пропаял тв пашет.
| IMG_20181125_042039_1.gif |
| Описание: |
|
| Размер файла: |
313.27 КБ |
| Просмотрено: |
339 раз(а) |

|
_3845 Thomson_1.gif 20.61 КБ Скачано: 632 раз(а)
|
|
валентин-сибиряк
Фанат форума
Сообщения: 9054
|
Thomson 21DX130KG. шасси TX 807C/CS.
Нет запуска строчки,периодически потихоньку циркает и в дежурку уходит,но лед в дежурке не светит.
Иногда через час может на недолго.включиться ,и начинает показывать,но недолго 30 сек. и опять отключается...
и так почти бесконечно.
Замена СР 092. 1000мкф.на 16 v.во вторичке питателя 11/7 вольт.
Вчера ремонтил такой,может ещё кому-то придётся . |
|