| Автор | Сообщение |
|
Борис 5
|
|
vbonev10
Передовик
Сообщения: 1271
|
| Борис 5, один конец диода я надеюсь выпаивался из платы? |
|
|
Борис 5
|
| Не один а оба, пробит и не видно названия ! А на фото где мужик проверяет я нашел видео в ютубе на диоде написано ну то что можно увидеть 3s2 |
|
vbonev10
Передовик
Сообщения: 1271
|
| Борис 5, бритва аккумуляторная? |
|
|
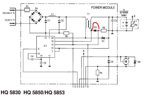
Борис 5
|
Да вот похожая схема.

|
|
n max
Модератор
Сообщения: 17593
|
| Обычный диод воткнуть типа FR107\207 должно взлететь если микросхему не придавило,тогда кошачить зарядку от усб |
|
vbonev10
Передовик
Сообщения: 1271
|
| В своё время колупал такие диоды с плат телефонных аппаратов (это на заметку автору темы),стоят на входе тел линии. |
|
tutu7
Завсегдатай
Сообщения: 721
|
| А может туда лучше ХЕР установить(ой простите) HER, то есть Шоттки? |
|
|
Борис 5
|
| Здравствуйте! Нашел через друзей такую бритву разобрал на диоде написано 3S5N |
|