| Автор | Сообщение |
|
Vladilen2
|
SASHATOD, не правильно высказал просто питание 30 в. а подал +15 в.виктор-теледоктор, сопротивление
Saturn.JPG 60.54 КБ Скачано: 194 раз(а)
|
|
|
БВК-
|
| виктор-теледоктор писал: | | резюк по цепи -15 в.он спалил |
Горло отвлится  |
|
|
Vladilen2
|
БВК-, эта ссылка не работает
ДОБАВЛЕНО 13/03/2016 14:26
SASHATOD, правильно сказал виктор-теледоктор, что телек не запускается |
|
виктор-теледоктор
Фанат форума
Сообщения: 13900
|
| Vladilen2, ты пишешь чудно, тебя хрен поймешь.Выражайся яснее.Пиши- кадровая включена по схеме с двуполярным питанием. |
|
SASHATOD
Фанат форума
Сообщения: 9885
|
Vladilen2, Не хрена не вкурил
У тебя питание два по 14в или 26в?
ДОБАВЛЕНО 13/03/2016 16:30
Так диоды по питанию кадровой и резюки там же проверить и весь ремонт  |
|
|
Vladilen2
|
| схема во что у меня со схемой И[color=red]звините, вы достигли максимального ограничения квоты закачек: 10 МБ[/color] |
|
SASHATOD
Фанат форума
Сообщения: 9885
|
Vladilen2, Нахрена тебе та схема,любой мастер знает её на зубок особенно обвязку кадровой.
Два типа запитки и шо там разбираться  |
|
|
Vladilen2
|
виктор-теледоктор, а не ясно +15 - -15 SASHATOD, писал ВОССТАНОВИЛ все
ДОБАВЛЕНО 13/03/2016 14:54
SASHATOD, так дай дельный совет почему нет запуска???? |
|
SASHATOD
Фанат форума
Сообщения: 9885
|
| Vladilen2, Ну так сними питание с кадровой,запуск пойдёт? |
|
|
Vladilen2
|
SASHATOD, Не хрена не вкурил сумашествие
У тебя питание два по 14в или 26в?
у меня два +15 и-15 |
|
|
БВК-
|
| Vladilen2 писал: | | БВК-, эта ссылка не работает |
Почему?
Вот схема оттуда, качество не ахти, захочешь разберешся
PX20043 шаси.rar 131.28 КБ Скачано: 208 раз(а)
|
|
|
Vladilen2
|
| SASHATOD, снимаю кадровую полоса |
|
SASHATOD
Фанат форума
Сообщения: 9885
|
Vladilen2, Ну так и шо там диоды показывают?  |
|
|
Vladilen2
|
БВК-, у меня схема есть
ДОБАВЛЕНО 13/03/2016 15:04
SASHATOD, на диодах +19 -19 без нагрузки |
|
SASHATOD
Фанат форума
Сообщения: 9885
|
Vladilen2, Ну смотри где у тебя короткое  |
|
|
Vladilen2
|
БВК-, схема у меня есть
ДОБАВЛЕНО 13/03/2016 15:11
SASHATOD, кз нет |
|
SASHATOD
Фанат форума
Сообщения: 9885
|
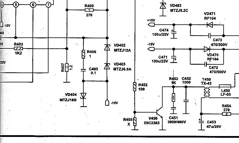
| Vladilen2, Давай показывай шо у тебя на 2,4 и 6н. кадровой? |
|
виктор-теледоктор
Фанат форума
Сообщения: 13900
|
| SASHATOD, нет там ничего, у него телек не запускается. |
|
|
Vladilen2
|
| Ладушки ребята подкину бп +15в -15в независимый от тв отключу кадровою от тдкс и проверю. А сейчас пикник. Спасибо |
|
виктор-теледоктор
Фанат форума
Сообщения: 13900
|
Тема ни о чем.
Без кадровой телек включается,а c ней-нет.Тут даже 3х сосен нет, в которых можно заблудиться. |
|