| Автор | Сообщение |
|
HaXaL
|
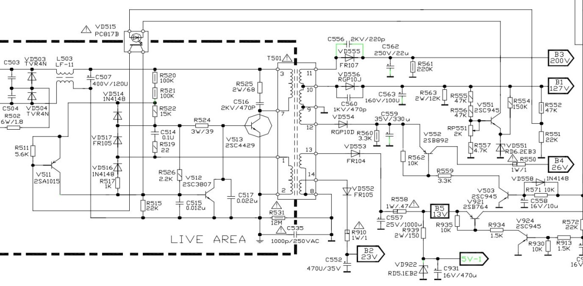
SHIVAKI STV-2999
шасси PAEX0186A
тюнер UVC68K5VCA
тдкс BSC26-N1071D-R2
Изначально сгорел предохранитель, после замены на экране вогнутое изображение по бокам, "подушка". Замерил напряжения БП - плавают.
нашел много непропая, заменил R517, был в обрыве, напряжения пришли в норму, изображение тоже, но через несколько минут работы выгорели все транзисторы "горячей" части БП.
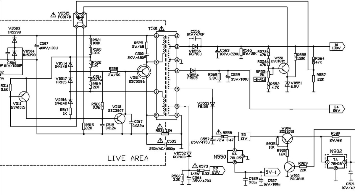
Нашел 2 схемы БП, одна для шиваки, вторая для акира.
БП есть несоответствия со схемой, не знаю, какие номиналы ставить
C514, R519, R528
в действительности вместо R528 стоит 15 Ом.
вместо R519, C514 как на схеме для акира 22 Ом и 0.1 Мкф
после нескольких попыток замены транзисторов ситуация повторялась,
выгорают либо после нескольких минут работы, либо сразу при старте БП.
Запускаю при отключенной строчке и с нагрузкой лампочка на 100Вт вместо строчки.
shivaki stv-2999.jpg 182.37 КБ Скачано: 971 раз(а)
akira tv1 21FDS1BN TB1238.jpg 179.72 КБ Скачано: 719 раз(а)
|
|
Serg*
Передовик
Сообщения: 1683
|
| HaXaL, Нет в этой схеме ни чего сложного. R528, R519 и C514 установи согласно любой схемы. Замени VD515, VD516, VD517, V511, по выходу вторички лампу на 60 Ват в место преда ват на 150. Все получиться. |
|
|
HaXaL
|
да в том весь вопрос. что через какое то время все равно сгорает...
вместо преда. это понятно. вешаю на пробе. потом то все равно надо предохранитель ставить. еще. когда запаиваю строчку через 5-10 минут силовой транзистор бп сильно греется. какое то время телек проработал несколько часов. потом все равно сдох...
вот и спрашиваю. родной R528 стоит 15 Ом. заменить его на более высокое сопротивление? |
|
Serg*
Передовик
Сообщения: 1683
|
| У тебя там работы на все про все пол часа ( читай выше ), а ты все гадаешь ставить или нет. Если он тебе не нравится то замени на 39 Ом. |
|
|
HaXaL
|
нет. я не гадаю. ставить или нет. просто диоды я заменил сразу, после того как выгорели транзисторы. просто не писал об этом. оптопару тоже. все равно горят транзисторы. у меня их не мешок. поэтому и вообще здесь написал...
ДОБАВЛЕНО 12/06/2012 15:48
поставил 30 Ом. блок без нагрузки трещит.... |
|
semvictor
Фанат форума
Сообщения: 3099
|
| Этот БП замусолен в инете.У тебя поиск не работает или ждешь готовое личное твое решение??? |
|
|
HaXaL
|
| хм. что за люди... раз написал. значит не нашел. |
|
semvictor
Фанат форума
Сообщения: 3099
|
| Здесь только толкают в нужном направлении,а готовых ответов не дают.Литы "беременные " на плате не гуляют у тебя? |
|
|
HaXaL
|
| емкости все в норме. ищу битые резисторы. непропаи...хотя весь бп уже перепаян. |
|
semvictor
Фанат форума
Сообщения: 3099
|
| Отнесись внимательно к тому что писал тебе Serg* ! |
|
KRAB
Распугиватель клиентов
Сообщения: 21704
|
| Цитата: | | хм. что за люди... раз написал. значит не нашел. | - значит ДАУНОЛАМЕРОХАЛЯВОКЛИЕНТОИНТЕРНЕТНОВТЫЧНОРЕМОНТЕРИШКА! |
|
LordLostr
Модератор
Сообщения: 8673
|
HaXaL, | HaXaL писал: | | Изначально сгорел предохранитель, после замены на экране вогнутое изображение по бокам, "подушка". Замерил напряжения БП - плавают. |
И ещё БП. Прикинь,сколько проблем. Либо голову включай (проблему разделить),или к телемастеру! |
|
|
HaXaL
|
| LordLostr писал: | HaXaL, | HaXaL писал: | | Изначально сгорел предохранитель, после замены на экране вогнутое изображение по бокам, "подушка". Замерил напряжения БП - плавают. |
И ещё БП. Прикинь,сколько проблем. Либо голову включай (проблему разделить),или к телемастеру! |
Телек до меня как раз в мастерской был. Там просто заменили предохранитель и вернули телек. Сказали что кнопку включения заменили, БП работал, но R517 был в обрыве. ко мне он попал когда снова сгорел предохранитель. поэтому и написал, не надо писать чушь всякую.
Не первый раз убеждаюсь. что на форумах сидят одни тролли...
ДОБАВЛЕНО 12/06/2012 23:02
Не первый год ремонтирую телеки. иногда ну просто нет сил на эту китайскую говносхемотехнику... |
|
KRAB
Распугиватель клиентов
Сообщения: 21704
|
| HaXaL писал: | | Не первый год ремонтирую телеки. иногда ну просто нет сил на эту китайскую говносхемотехнику... | - трепло ... ее делать - одно удовольствие ... и описан твой БП - в хвост и гриву, в том числе и лично мной. Только еще к этому МОЗГИ нужны и ПРИБОРЫ, а у тебя с этими понятиями - напряженка!  |
|