| Автор | Сообщение |
|
use56
|
Телевизор не включается, как выяснилось сгорел предохранитель F2 на 5А потому, что пробиты (Q11)-7N80C и (Z4)-1N4735A. Модель платы: MLT198A REV:1.4C
Выписал с маркета эти детальки,заменил, но при включении питания снова мгновенный их пробой. Смотрю по схеме и не могу понять причину пробоя. Всё что возможно, прозвонил-коротышей нет. Неужели причина в ШИМ-контроллере (IC2), может такое быть? Я бы его заменил тоже, но на нём невозможно ничего прочитать. Видится только буква F и какие-то полустёртые буквы-цифры. Если кто знает название этой IC сообщите!
Уважаемые форумчане! Может кто занимался ремонтом таких БП, прошу помочь мне консультацией, кто сможет. Не хочется выбрасывать этот телевизор, он мог бы ещё послужить.
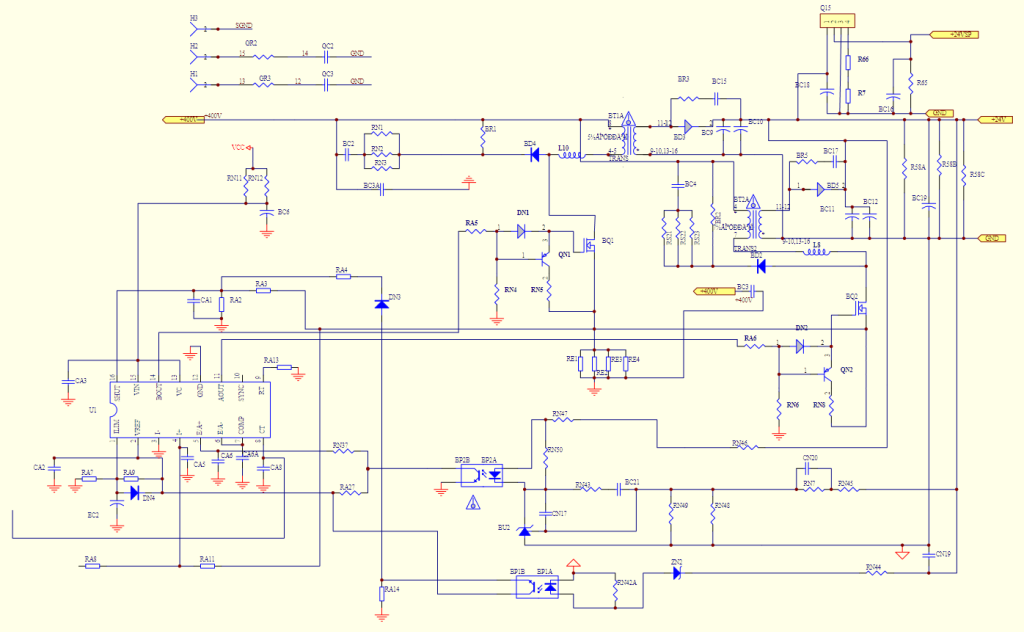
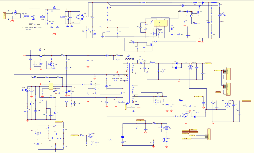
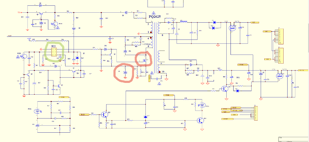
С трудом нашел и скачал схему этого БП, прикрепляю к своему посту.
BBK LT4005S-1-1024.png 138.81 КБ Скачано: 83 раз(а)
BBK LT4005S-2-1024.png 115.53 КБ Скачано: 81 раз(а)
BBK LT4005S-1024.png 84.61 КБ Скачано: 75 раз(а)
-1024.jpg 186.5 КБ Скачано: 82 раз(а)
|
|
rommo
Завсегдатай
Сообщения: 815
|
Выпиши еще раз с маркета детальки может повезет в следующий раз  |
|
|
use56
|
| Не повезло, снова всё пробилось. Надо видимо менять ШИМку, а я не могу определить её название. Надпись на ней вроде бы F CF52A, но не уверен. |
|
Витькан
Завсегдатай
Сообщения: 610
|
| use56 писал: | | Телевизор не включается, как выяснилось сгорел предохранитель F2 на 5А потому, что пробиты (Q11)-7N80C и (Z4)-1N4735A. Модель платы: MLT198A REV:1.4C |
Предохранитель, диодный мост - "сгорают" в последнюю очередь.
В первую очередь "сгорают" - силовой высокочастотный транзистор, который коммутирует первичную обмотку импульсного трансформатор.
Затем сгорают:
- микросхема ШИМ,
- скорее всего сенсорный резистор, который соединяет исток силового транзистора и землю,
- обвязка микросхемы ШИМ, которую нужно проверить или заменить.
- предохранитель вы указали, еще диодный мост после предохранителя может быть пробит...
| use56 писал: | | Выписал с маркета эти детальки,заменил, но при включении питания снова мгновенный их пробой. |
Импульсные блоки, после ремонта нельзя напрямую включать в сеть, иначе в случае наличия других неисправных элементов - постоянно будете перепаивать одни и те же компоненты...
| use56 писал: | | Смотрю по схеме и не могу понять причину пробоя. Всё что возможно, прозвонил-коротышей нет. Неужели причина в ШИМ-контроллере (IC2), может такое быть? Я бы его заменил тоже, но на нём невозможно ничего прочитать. |
Менять все разом (ШИМ, Транзистор, предохранитель, проверить диодный мост, проверить обвязку микросхемы), но после перепайки деталей - не включать блок питания напрямую в сеть...
| use56 писал: |
Уважаемые форумчане! Может кто занимался ремонтом таких БП, прошу помочь мне консультацией, кто сможет. Не хочется выбрасывать этот телевизор, он мог бы ещё послужить.
С трудом нашел и скачал схему этого БП, прикрепляю к своему посту. |
Ищите схему, разбирайтесь в маркировке... А еще лучше обращайтесь к специалистам... При ремонте блоков питания не достаточно только уметь паять... Лучше к специалисту, и Вы будете целее, и блок питания будет квалифицированно отремонтирован... |
|
|
use56
|
Спасибо за ответ!
Но специалисты в наших краях не водятся, надеяться приходится только на себя и помощь с соответствующих форумов.
В 80-Е годы я работал радиомехаником в телеателье, но давно отошёл от этих дел. Теперь я уже 11лет на пенсии и в меру сил помогаю односельчанам в починке их аппаратуры, ну и себе тоже.
Такой вопрос:
Недавно успешно восстановил БП AKIRA 32LED01T2M, остался лишний ШИМ LD7536RGL работавший в паре с MDF7N65B. Подойдет ли он для замены неизвестного пока контроллера в моём случае. Что можете сказать по этому поводу?
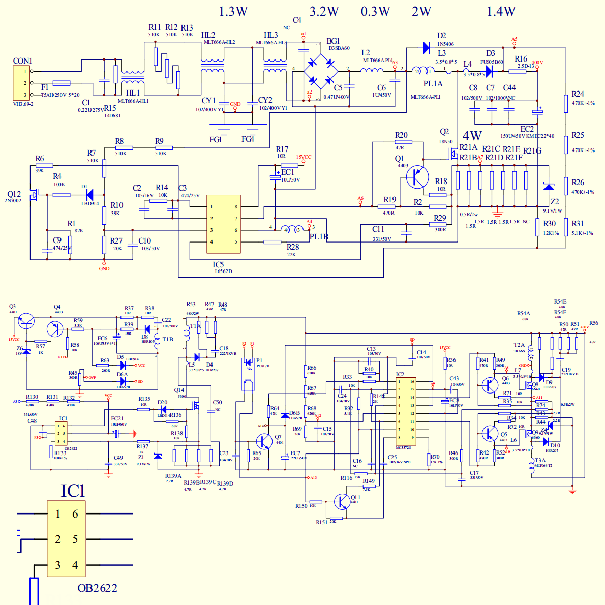
"Родную" схему БП я прикреплю внизу сообщения. По ней: Q11, который пробивается- это 7N80C. Z4 -'это 1N4735A
а вот IC2-неизвестный контроллер с маркировкой то ли F cF52A, то ли F cP52A (не могу определить).
Обвязку тщательно проверил, дефектов не обнаружил.
Удалось сделать макро-фото этого неизвестного ШИМ (IC2). Протёр растворителем и проявилось обозначение. Кто может распознать по этой маркировке этот контроллер?

Power Supply BBK LT4005S.pdf 73.48 КБ Скачано: 131 раз(а)
|
|
birluk
Передовик
Сообщения: 2209
|
|
Витькан
Завсегдатай
Сообщения: 610
|
| use56 писал: | | Спасибо за ответ! |
Не за что...
| use56 писал: | | Но специалисты в наших краях не водятся, надеяться приходится только на себя и помощь с соответствующих форумов. |
Тогда ищите аналогичный телевизор в качестве донора, или ищите плату блока питания от такого же сломанного телевизора...
| use56 писал: | В 80-Е годы я работал радиомехаником в телеателье, но давно отошёл от этих дел. Теперь я уже 11лет на пенсии и в меру сил помогаю односельчанам в починке их аппаратуры, ну и себе тоже. |
Это замечательно, что вы оказываете поддержку своим односельчанам в области ремонта техники, по мере ваших возможностей. Интеллектуальный и созидательный труд - это здорово!
А сами понимаете, что технологии за рубежом не стоят на месте... Тем более столько времени прошло...
| use56 писал: |
Такой вопрос:
Недавно успешно восстановил БП AKIRA 32LED01T2M, остался лишний ШИМ LD7536RGL работавший в паре с MDF7N65B. Подойдет ли он для замены неизвестного пока контроллера в моём случае. Что можете сказать по этому поводу? |
Ничего не могу сказать. Чтобы понять взаимозаменяемость микросхем - нужно знать их полные названия и найти на них документацию. Микросхемы, визуально, могут быть в одном корпусе, иметь одинаковое количество ножек, и даже иметь близкие схемы применения. Но проблема в том, что у них скорее всего РАЗНЫЕ уровни срабатывания, как по обратной связи по напряжению, так и по току, а еще разные частоты коммутации. И если эти параметры различны, то блок питания не будет работать корректно. Здесь рисковать нельзя. все должно быть точно... Пока вы не найдете ПОЛНОЕ название и документацию на микросхему, которая сейчас стоит - говорить вообще не о чем...
| use56 писал: |
Удалось сделать макро-фото этого неизвестного ШИМ (IC2). Протёр растворителем и проявилось обозначение. Кто может распознать по этой маркировке этот контроллер? |
Это нужно было сделать с самого начала. И указать, помогите опознать микросхему. |
|
|
use56
|
По цоколёвке ob2262 совпадает, как впрочем и многие другие PWM-ы.
Дело в другом, сможет ли указанный контроллер работать в приведённой мной схеме управляя MOSFET'ом FQP7N80C и при указанном на схеме питании +400v?
Вопрос: можно ли применить в этой схеме имеющийся у меня ШИМ LD7536RGL или он просто не выдержит этого напряжения?
Я не силён в расшифровке параметров, поэтому и прошу опытных мастеров помочь мне в подборе правильного контроллера.
ДОБАВЛЕНО 09/01/2025 16:05
Уважаемый "Витькан" я полночи посвятил попыткам разглядеть, что написано на корпусе микросхемы, наконец удалось.
Поэтому, хоть и с запозданием, прошу по возможности опознать по маркировке, что это за контроллер c надписью (F cP 50A)
В остальном Вы конечно правы, нужно чётко знать параметры заменяемых деталей. |
|
Витькан
Завсегдатай
Сообщения: 610
|
| use56 писал: | Уважаемый "Витькан" я полночи посвятил попыткам разглядеть, что написано на корпусе микросхемы, наконец удалось.
Поэтому, хоть и с запозданием, прошу по возможности опознать по маркировке, что это за контроллер c надписью (F cP 50A)
В остальном Вы конечно правы, нужно чётко знать параметры заменяемых деталей. |
Какая-то схема от другой модели найдена... Посмотрите, совпадает ли... Может будет полезна...
| LT3209S.png |
| Описание: |
|
| Размер файла: |
275.5 КБ |
| Просмотрено: |
73 раз(а) |

|
LT3209S MTK.pdf 87.66 КБ Скачано: 104 раз(а)
|
|
|
use56
|
| Витькан писал: | | use56 писал: | Уважаемый "Витькан" я полночи посвятил попыткам разглядеть, что написано на корпусе микросхемы, наконец удалось.
Поэтому, хоть и с запозданием, прошу по возможности опознать по маркировке, что это за контроллер c надписью (F cP 50A)
В остальном Вы конечно правы, нужно чётко знать параметры заменяемых деталей. |
Какая-то схема от другой модели найдена... Посмотрите, совпадает ли... Может будет полезна... | Нет, в этой схеме всё по-другому выполнено, с моей не сходится в корне. И силовые транзисторы совершенно другие. Но всё равно спасибо, пригодится для сравнения.
Я тут обратился на другой форум тоже с просьбой опознать неизвестный ШИМ.
Там советуют просто заменить его на имеющийся у меня LD7536RGL, только убрать существующий резистор 100ком соединяющий 3-ю ногу с землёй, и впаять вместо него керамический конденсатор.
Якобы всё должно заработать, при условии исправной обвязки. Пока веду уточняющую переписку. |
|
birluk
Передовик
Сообщения: 2209
|
use56, | Цитата: | | сможет ли указанный контроллер работать в приведённой мной схеме управляя MOSFET'ом FQP7N80C и при указанном на схеме питании +400v? | А с чего вы решили что шим питается 400v? |
|
|
use56
|
На схеме, которую я приводил в начале поста, если посмОтрите, прослеживается цепочка из R39, R40, R41 все по 240ком. На её входе обозначено питание +400v, а выход приходит на 5-ю ногу ШИМ'а, ограничиваясь стабилитроном Z4(?неизв.) и фильтром EC8 10мкфх63в. Сколько тут именно вольт присутствует мне неизвестно. Да и не в этом дело.
Мне хочется узнать, чем можно заменить этот неизвестный шим-контроллер(с маркировкой F cP50A) - никто не может определить его марку.
Люди с другого форума советуют поставить вместо него LD7536RGL, только заменив существующий резистор 3-й ноги 100ком конденсатором. Пока изучаю эту версию подсказки.
ДОБАВЛЕНО 09/01/2025 22:50
| use56 писал: | На схеме, которую я приводил в начале поста, если посмОтрите, прослеживается цепочка из R39, R40, R41 все по 240ком. На её входе обозначено питание +400v, а выход приходит на 5-ю ногу ШИМ'а, ограничиваясь стабилитроном Z5(?неизв.) и фильтром EC8 10мкфх63в. Сколько тут именно вольт присутствует мне неизвестно. Да и не в этом дело.
Мне хочется узнать, чем можно заменить этот неизвестный шим-контроллер(с маркировкой F cP50A) - никто не может определить его марку.
Люди с другого форума советуют поставить вместо него LD7536RGL, только заменив существующий резистор 3-й ноги 100ком конденсатором 47пф. Пока изучаю эту версию подсказки. |
|
|
Витькан
Завсегдатай
Сообщения: 610
|
| use56 писал: | | ...хоть и с запозданием, прошу по возможности опознать по маркировке, что это за контроллер c надписью (F cP 50A)... |
Посмотрите, может будет полезно. Частично маркировка может совпадать...
| use56 писал: | Я тут обратился на другой форум тоже с просьбой опознать неизвестный ШИМ.
Там советуют просто заменить его на имеющийся у меня LD7536RGL, только убрать существующий резистор 100ком соединяющий 3-ю ногу с землёй, и впаять вместо него керамический конденсатор.
Якобы всё должно заработать, при условии исправной обвязки. Пока веду уточняющую переписку. |
Пока наименование исходной микросхемы не установлено - все предложения из разряда - "на авось".

LD7550_Leadtrend.pdf 221.3 КБ Скачано: 121 раз(а)
|
|
|
use56
|
| РЕШЕНО! Заменил силовой 7N80C(Q11), стабилитрон 1N4735A(Z4) и впаял ШИМ LD7536RGL(IC2) вместо родного LD7550, заменив резистор 100ком с его 3-й ноги конденсатором 47n. Телевизор сразу запустился. |
|

|