| Автор | Сообщение |
|
Вячеслав-79
|
Добрый день!
Имеется телевизор JVC AV-2131QBE. шасси GGB10083-001DH.
Состав:
БП-STR W6756
Звук-LA42102
Кадровая-LA78045
Строка-TT2202
Проц. TDA12176H1/H2/3
Тюнер-QAU0504-001
TAEA-G013D
FBT-FJN21JV01
QQH0220-001
Поступил с диагнозом - не включается.
При вкл., на секунду загорается красный диод и всё. На сетевой банке 306 вольт, на w6756 на 4 ноге напряжение пульсирует от 10 - 16,5 вольт, на оптроне 1)- 03 вольта, 2)- 0,15-0,22, 3)-1,07-1,015, 4)-10-16,5 вольта. На KIA 431A 1)-0,03-0,012, 2)-0,05-0,015, 3)-0,07-0,015 вольта. ( где напряжения через тире означает пульсирующее).Во вторичке по нулям. Пробовал отсоединить полностью вторичку-без изменений, пробовал навесить на строку лампу 60 ватт-без изменений. Менял оптопару2581A на KIA817A, менял STR W6756, мерял токовый резистор, в норме 0,18 Ом(соответствует номиналу), менял 2 электролита в первичке на новые, поднимал все диоды в первичке, все в норме, поднимал пикушки в первичке. STR подкинуть другой нет, так как у меня все с одной партии. Стабилитрона нового нет чтобы проверить питание STR.
С таким процессором сталкиваюсь впервые, даташит не нашёл, схемы тоже нет, может там хитро завязано управление с питанием, подскажите, может у кого то был опыт с таким приёмником. Спасибо. |
|
валентин-сибиряк
Фанат форума
Сообщения: 9057
|
|
|
10541BILL
|
| Вячеслав-79, Схему поленился искать?http://monitor.net.ru/forum/jvc-chassis-ct-av-21qx18-av-21qx28-av-2131qbe-download-28131.html |
|
|
Вячеслав-79
|
| 10541BILL писал: | | Вячеслав-79, Схему поленился искать?http://monitor.net.ru/forum/jvc-chassis-ct-av-21qx18-av-21qx28-av-2131qbe-download-28131.html |
нет, не поленился, был здесь, уже пробовал переходить по этой ссылке, пишет ошибку
ДОБАВЛЕНО 17/07/2015 20:13
| валентин-сибиряк писал: | | шасси CT наверное? |
более-менее похоже, попробую по аналогии разобраться, спасибо |
|
|
Вячеслав-79
|
| Перепахал всю первичку, кроме стабика по питанию str, отпаял 3,4 ноги оптрона , подпаял на них подстроечник на 10 кОм, БП завёлся, довёл до 16 вольт, появилось напр. на проце 3,2в и памяти 4,5в, оно формируется со вторички , так же на вторичке появилось 8, и 13 вольт, строчку отсоединил, повесил лампу на 60 ватт, на ней 2,5 вольта. У меня вопрос, какое норм. питание для str в данной схеме? |
|
Евгений373
Фанат форума
Сообщения: 3908
|
| Вячеслав-79, стабик откинуть можно, если что, он больше защитный. |
|
|
Вячеслав-79
|
| Евгений373 писал: | | Вячеслав-79, стабик откинуть можно, если что, он больше защитный. |
стабик откинул, вернул оптопару, без изменений. |
|
redish
Завсегдатай
Сообщения: 335
|
строчку отсоединил, повесил лампу на 60 ватт, на ней 2,5 вольта
Куда именно повесил лампу? |
|
|
Вячеслав-79
|
| redish писал: | строчку отсоединил, повесил лампу на 60 ватт, на ней 2,5 вольта
Куда именно повесил лампу? |
на диод строки в параллель с кондюком 160\220 мкф
ДОБАВЛЕНО 18/07/2015 14:04
пробовал ещё раз заменить тл431 и оптрон , без изменений |
|
redish
Завсегдатай
Сообщения: 335
|
| диод по В+ проверь заменой на заведомо исправный. |
|
|
Вячеслав-79
|
| redish писал: | | диод по В+ проверь заменой на заведомо исправный. |
заменил, тоже самое, так же проверил высоковольтный лит и пикушку в обвязке этого диода |
|
Евгений373
Фанат форума
Сообщения: 3908
|
| Пробуй нагружать не лампой, а резистором 1к 5 ватт. Дефект у тебя не в горячей части, раз с резиком вместо транзистора оптрона заводится.Внимательно проверяй работу TL431 с оптопарой, не забывая что в некоторых схемных решениях допускается понижение напряжения питания СР, при работе аппарата в дежурном режиме, в два-три раза И давай сюда кусок схемы узла стабилизации. |
|
|
Вячеслав-79
|
| Евгений373 писал: | | Пробуй нагружать не лампой, а резистором 1к 5 ватт. Дефект у тебя не в горячей части, раз с резиком вместо транзистора оптрона заводится.Внимательно проверяй работу TL431 с оптопарой, не забывая что в некоторых схемных решениях допускается понижение напряжения питания СР, при работе аппарата в дежурном режиме, в два-три раза И давай сюда кусок схемы узла стабилизации. |
повесил за место лампы резюк на 1 кило, на вторичке везде 0.
на оптроне:
1)2,39-2,49
1)2,62-2,9
3)0-1,7
4)примерно 11-16 вольт.
на тл:
1)1,98-2,03
2)2,10-2,24
3)0-2,23 вольт.
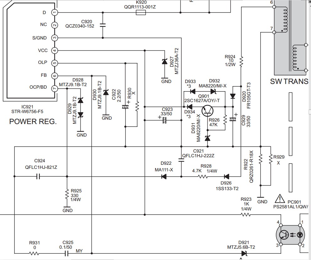
Схемы родной нет, горячую часть проверял по аналогичной, но там
за место тл стоит se135n, и в горячей части q901, которого у меня нет.
2015-07-19_100428.jpg 132.33 КБ Скачано: 546 раз(а)
2015-07-19_100509.jpg 78.89 КБ Скачано: 551 раз(а)
|
|
Евгений373
Фанат форума
Сообщения: 3908
|
Вячеслав-79, вот тебе схема от китайского телевизора с блоком питания на STRW6756+TL431, с понижением напруги в дежурке, пробуй по ней.
Circuit F2978HUE.rar 143.89 КБ Скачано: 668 раз(а)
|
|
|
Вячеслав-79
|
| Евгений373 писал: | | Вячеслав-79, вот тебе схема от китайского телевизора с блоком питания на TL, с понижением напруги в дежурке, пробуй по ней. |
написано
файл больше не существует
ДОБАВЛЕНО 19/07/2015 11:48
| Евгений373 писал: | | Вячеслав-79, вот тебе схема от китайского телевизора с блоком питания на STRW6756+TL431, с понижением напруги в дежурке, пробуй по ней. |
всё, сейчас скачался, какой то глюк был |
|
Евгений373
Фанат форума
Сообщения: 3908
|
| Вячеслав-79, извиняюсь, пробуй ещё раз, я его временно удалял, чтобы подправить название файла. |
|
|
Вячеслав-79
|
тупанул, мерил на тл напряжения относительно минуса в горячей части, с новыми замерами на тл 1)0, 2)0 на 3) 0,01
отследил по схеме, есть диод и транзистор, как я понял управление по stb by, проверил их, целые, пробовал отпаять транзюк, без изменений, хрень какая то, при полном отключении(с ножек транса) нагрузки во вторичке ведёт себя так же, что ему мешает не пойму
ДОБАВЛЕНО 19/07/2015 13:10
из этого куска схема транзистор Q951 совпадает с моей, но нет в моей Q952
2015-07-19_120744.jpg 76.66 КБ Скачано: 491 раз(а)
|
|
|
Вячеслав-79
|
| отсоединил цепь по B+ от тл, поднял пикушки в обвязки этой цепи, без изменений, я уже думаю может оптопара не подходит, на одном форуме читал, что 817 как аналог не прошла, только оригинал, ну так же читал, что 817 прокатила, не знаю что и думать |
|
Евгений373
Фанат форума
Сообщения: 3908
|
| Вячеслав-79, дело не в оптопаре, садись за бульдозер раз дело такое. Отрывать TL-ку от +B и оптрона крайне не советую, во избежание ухода питателя в разнос, со всеми вытекающими. |
|
STIPLER
Халтурщик
Сообщения: 5865
|
| В Рубине белая оптопара на 817 не заменяется - только родная. |
|

|