| Автор | Сообщение |
|
AndrushaP
|
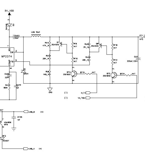
Проблема с ресивером такая - на старой прошивке пишет на морде TUnE, с новой входит в меню, но нет спутников с каналами. На выходе LNB тюнера около 3-х Вольт. Прогрев модуля тюнера, а именно чипа ALI m3501 b1 проблему не решила. Питающие напряжения в норме.
Попал ко мне уже в таком состоянии, так что историю его не знаю, а также нет возможности проверить правильная ли прошивка стоит. В системной информации написано H/W VER3.0, а на плате - ALI-HD3-LV-VER3.1. Может в этом проблема? Или проблема железная? Где искать этот демодулятор - ALI m3501 b1? |
|
misha7
Модератор
Сообщения: 1787
|
| AndrushaP писал: | | На выходе LNB тюнера около 3-х Вольт. |
Вернись на старую прошивку и проверь цепи управлением LNB. |
|
|
AndrushaP
|
| Цитата: | | проверь цепи управлением LNB. |
Цепь управления? стоит MP2374, 25В на неё идёт управляется она, я так понимаю, этим демодулятором - ALI m3501 b1.
| Цитата: | | Вернись на старую прошивку |
Есть только дамп, но не уверен, что родной!
ДОБАВЛЕНО 03/02/2013 16:27
Сам тюнер от Sharp подкидывал рабочий. Без изменений! |
|
bav
Завсегдатай
Сообщения: 596
|
| Цитата: | | стоит MP2374, 25В на неё идёт |
Вот ее и меняй. |
|
|
AndrushaP
|
Сомневаюсь что дело в ней... Это понижающий шим-котроллер с высоким КПД. На выходе есть 3,7В.
Правда в схеме толком не разобрался.... откуда тогда тюнер должен брать 13/18В, других преобразователей нет??? |
|
bav
Завсегдатай
Сообщения: 596
|
MP2374 как раз и формирует питание LNB, а именно 13/18 и пр.
Сомневаешся - прозвони!!

|
|
|
AndrushaP
|
| Да не сомневаюсь, может и так. От LNB через диод идёт на коллектор транзистора KAS928, а вот эмиттер весит в воздухе. Не могу понять куда он цепляется, дорожка идёт на вторую сторону, а там под тюнер, не видно. Не хочется ещё раз снимать/греть... |
|
bav
Завсегдатай
Сообщения: 596
|
| Цитата: | | транзистора 2SA928 |
Включен в режиме ключа. (LNB ON/OFF)
Перемкнув К-Э получим ON |
|
RAMMER
Передовик
Сообщения: 1027
|
| AndrushaP писал: | | От LNB через диод идёт на коллектор транзистора 2SA928, а вот эмиттер весит в воздухе. Не могу понять куда он цепляется, дорожка идёт на вторую сторону, а там под тюнер, не видно. Не хочется ещё раз снимать/греть... | AndrushaP , может как раз наоборот в обратную сторону : 22 kHz с коллектора транзистора , через диод идёт на выход LNB ...
ДОБАВЛЕНО Февраль 04 2013
| bav писал: | | Цитата: | | транзистора 2SA928 |
Включен в режиме ключа. (LNB ON/OFF)
Перемкнув К-Э получим ON | Управление вкл/выкл скорее всего осуществляется через 7-ю ногу MP2374 .

2013-02-04_012130.jpg 38.52 КБ Скачано: 949 раз(а)
2013-02-04_012057.jpg 53.29 КБ Скачано: 824 раз(а)
|
|
|
AndrushaP
|
| Цитата: | | может как раз наоборот в обратную сторону : 22 kHz с коллектора транзистора , через диод идёт на выход LNB ... |
да, скорее всего. снял ещё раз тюнер ...
RAMMER, спасибо за куски схем.. Может помогут..  |
|
|
AndrushaP
|
При принудительном включении преобразователь запускается, значит дело не в нём.
ON/OFF идёт, я так понимаю, с проца? А он в свою очередь берёт информацию о тюнере с US1 (ALI M3501 B1), на которой нет генераации! Где найти эту микросхему? |
|
|
zenoviy
|
| AndrushaP, а возможно в софте проблема,прошей .... |
|
|
AndrushaP
|
| zenoviy писал: | | AndrushaP, а возможно в софте проблема,прошей .... | В первом посте вроде описал, как обстоят дела с прошивками, может и в прошивке дело. Только я ни одной прошивки не нашёл с железом VER3.1! |
|
birluk
Передовик
Сообщения: 2209
|
| AndrushaP, связи надеюсь проверил? |
|
|
AndrushaP
|
связи чего?  |
|