| Автор | Сообщение |
|
Атман99
|
Здравствуйте.
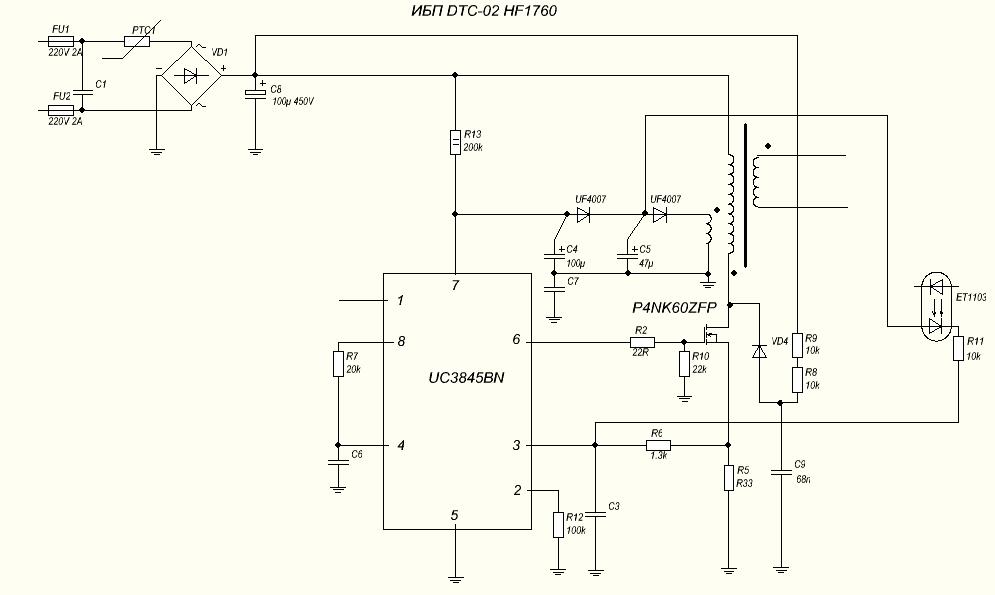
Сегодня подключил ШИМ как Вы описали (правда последнее Ваше сообщение прочитал уже дома) соединил землю ИБП и землю 12Вольтового стабилизатора с выхода стабилизатора напряжения подал на 7 ногу. На выходе 6нога шима на затвор импульсы амплитуда 2В 30 - 33кГц. Выходной каскад при нажатии педали в положении GOAG период следования импульсов на затворе 7 - 10мкс а в CUT 18 - 20мкс динамик попискивает, импульсы без завалов. Напряжение 220 не подавал так как только после работы купил UF4007 и UF5408 завтра буду пробовать. Конденсаторы еще раз проверил для надежности (я менял их на новые). Проблема при пуске возможно была из за малого время восстановления диодов ( к сожалению я не придал этому значения) результат два сгоревших полевика. Я окультурил и перерисовал схему блока питания может кому то пригодится.
ИБП DTC-02 HF1760.JPG 43.34 КБ Скачано: 491 раз(а)
|
|
|
Атман99
|
Здравствуйте.
Запустил сегодня прибор. Все заработало ИБП и выходной каскад. Причиной столь долгой возни с прибором послужило несоответствие комплектующих (кто то рылся до меня и поменял диоды на несоответствующие по времени восстановления). Я поставил диоды в цепь питания ШИМа (они идут с первички импульсного трансформатора одним концом на землю другим через два диода на 7 ногу ШИМа ) UF4007 с ними все заработало. Вывод: время восстановления диодов в этой схеме играют существенную роль.
Спасибо ребята за помощь.
Отдельное огромное спасибо Вам Алабама. Вы сэкономили уйму моего времени ибо не там я искал неисправность. Век живи,век учись.....  |
|
|
zigbee33
|
Доброе время суток.
Прибор не формировал выходной "сигнал" и появлялся запах горело. Были найдены сгоревшие диоды и полевой транзистор, заменены, появился выходной "сигнал". Проблема в том что в режиме "ожидания", горит/плавится соединение отмеченное на рисунке. Подозреваю трансформатор, проверить не хватает опыта и знаний. Подскажите пожалуйста, верна ли догадка или может что-то прозевал.
| dtc-02.jpg |
| Описание: |
|
| Размер файла: |
200.51 КБ |
| Просмотрено: |
258 раз(а) |

|
|
|
|
Vergilis
|
Здравствуйте.
А как его проверить, если нет пассивного электрода?
Были проблемы с блоком питания, решил.
Теперь врачи говорят, что очень слабая искра.
Постоянное напряжение с выпрямителя вторички блока питания 70-170 вольт регулируется ручкой Мощность.
Выходные ключи в порядке.
В чем может быть проблема??? |
|

|