| Автор | Сообщение |
|
Fdisk
|
Монитор Samsung SyncMaster 997 MB
тускнеет после включения
Здравствуйте! Подскажите пожалуйста, что бы это могло быть: монитор после включения показывает нормально, т.е. яркость/контрастность - нормальная. С течением времени картинка начинает тускнеть.
В течении примерно около получаса картинка становится тусклой - читать уже некомфортно, хотя еще и можно. Дальше, в течении дня, картинка продолжет тускнеть, но уже очень незначительно. |
|
pirania
Завсегдатай
Сообщения: 557
|
| Совет общего вида- такое может быть из-за высыхания электролитического конденсатора в цепи накала, а также из-за плохого контакта. Ищите места нагрева, кольцевые расслоения припоя на контактных площадках. Вздувшиеся конденсаторы; кондер в цепи накала лучше просто заменить. Будьте осторожны, самый большой кондер- в преобразователе первичной сети долго сохраняет заряд и здорово лупит- его лучше предварительно разряжать через резистор несколько кОм. Обратите такое же внимание на плату кинескопа. |
|
KRAB
Распугиватель клиентов
Сообщения: 21704
|
| Fdisk писал: | | что бы это могло быть | - он сломался |
|
|
Fdisk
|
| Большое спасибо, pirania! |
|
KRAB
Распугиватель клиентов
Сообщения: 21704
|
| Тебе его совет не поможет ... |
|
pirania
Завсегдатай
Сообщения: 557
|
| FDISK, начинать надо с шильдика сзади корпуса. Там код модели. Если LH17IS или LH19IS, то схемы есть на форуме в "Файлы". Так же следует посмотреть материалы в поиске. Вы не первый и не единственный человек, у которого ломался такой монитор - материалов море. А дальше со схемой и приборами, если они есть.... Может, действительно, не мучать бедное мониторное существо, а сдать в мастерскую? |
|
|
Fdisk
|
в мастерскую..
А руки человеку для чего даны? Мониторы в мастерскую таскать? )
Устранить неисправность просто.. когда понимаешь что происходит.
Неужели придется мерять режими после включения и после потускнения?
Подсказал бы кто, из за чего может медленно понижаться яркость/контрастность?
Накал трубки? "Сяду" для начала мультиметром на накал.. Опять-таки, - накал от ТДКС питается. А там.. Размер растра не изменяется. Стабилизация в порядке, кажется..
Контакт на панели кинескопа? Врядли.. Очень медленно и плавно изменяется яркость/контрастность.
Еще заметил такое: если выключить на непродолжительное время, тусклость остается после включения. После часа/двух "отдыха" включаю - все, ярко.. В телевизорах никогда такое не наблюдал. |
|
pirania
Завсегдатай
Сообщения: 557
|
Накал не питается от ТДКС. Остающаяся тусклость свечения после короткого выключения, возможно, указывает на причину- нагрев. Возможно.... Устройство находится у Вас и Вам виднее, чем мне. Определитесь со схемой...
ДОБАВЛЕНО 16/03/2015 08:45
И еще... Многочисленный опыт конференции показывает- если человек начинает прибегать к выспренним манифестам, то проку не будет.... Верно, герр КРАБ прав... |
|
KRAB
Распугиватель клиентов
Сообщения: 21704
|
| Fdisk писал: | | руки человеку для чего даны? | - таким как ты - бессвязно строчить по клаве в период весеннего обострения ...
| Fdisk писал: | | если выключить на непродолжительное время, тусклость остается после включения | - вот так ПСИХИАТРУ и расскажешь ... он тебя поймет!  |
|
cyberbob
Передовик
Сообщения: 1325
|
| Fdisk писал: | в мастерскую..
А руки человеку для чего даны? . |
Тебе лично,что бы стакан держать и "встряхивать")))) |
|
|
Fdisk
|
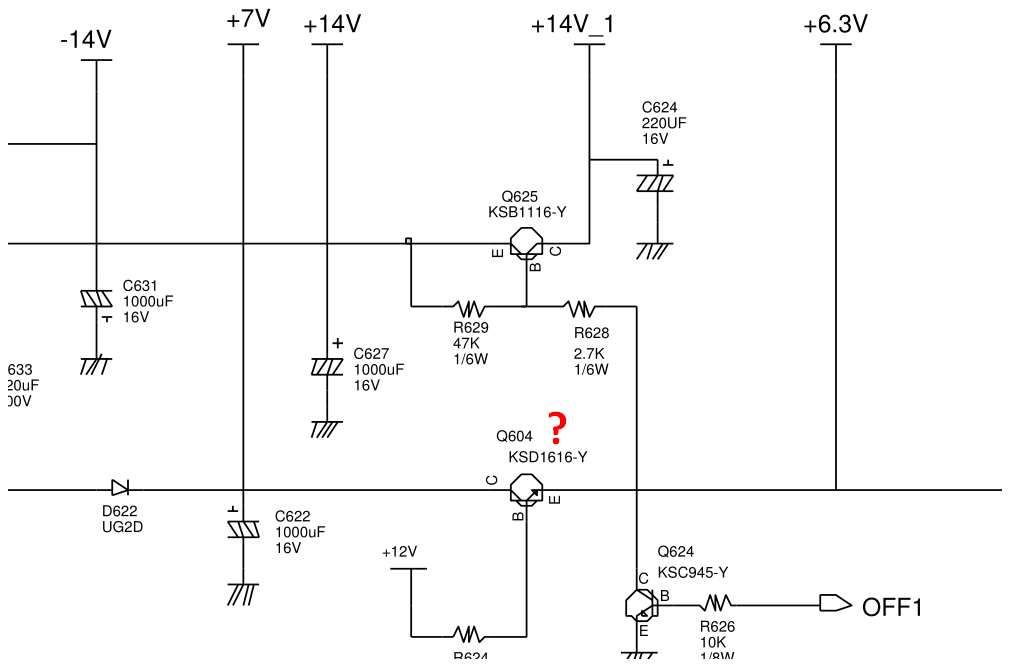
| pirania писал: | | Накал не питается от ТДКС |
А откуда?
Отыскал в БП напряжение 7 V - возможно оно используется для питания нитей накала кинескопа?
Буду признателен за помощь.
nakal.png 60.57 КБ Скачано: 373 раз(а)
|
|
KRAB
Распугиватель клиентов
Сообщения: 21704
|
| Fdisk писал: | | возможно оно используется для питания нитей накала кинескопа? | - оставь его в покое ... |
|
|
Fdisk
|
|
pabel
Фанат форума
Сообщения: 5471
|
"Никто ничем не поможет?".....Fdisk,
Ты как к "Асперину",....аллергии нет?  |
|
KRAB
Распугиватель клиентов
Сообщения: 21704
|
| Fdisk писал: | | Никто ничем не поможет? | - нет, измерений - нет, поскольку знаний нет, поскольку Клиент, а Клиентам - тут не помогают! Ты еще ЭТО не понял? |
|
|
Fdisk
|
KRAB, спасибо за прямоту!
Но я не клиент, и никогда им не был.
Всех благ Вам!
Модератор, если возможно, удалите пожалуйста тему. Спасибо! |
|
KRAB
Распугиватель клиентов
Сообщения: 21704
|
|