| Автор | Сообщение |
|
Ripli
|
Погорели детальки в блоке питания......
На проце написано HPC 2002-C
на шасси наклейка HK17BP0304А066
Блок питания собран на КА3842В (IC502)
Сгорел предахранитель, два диода по минусу в мосту, Полевик 7N60B, R523 - 0.24_2w(полоски остались), R522- ???, C507- закопчён и вызывает подозрение, R521-???, ZD502 - ?
Поможите со схемкой или опознанием деталек..... |
|
TE
Старший модератор
Сообщения: 10199
|
| Схему на этот монитор не найдешь, если не узнаешь на шасси какого монитора он сделан, впрочем, и узнавать не стоит, можно взять подобную схему от другого монитора или написать в каких цепях стоят перечисленные детали. Например, R522 между токовым датчиком R523 и 3 выводом IC502 - 1 кОм, ZD502 между затвором 7N60 и землей - полуватный 18В и т.д. |
|
|
Ripli
|
Есть схемы некоторых мониторов, но не один не собран на КА3842В если есть похожая схемка, кинте ссылку пожалуйсто, по цепи посмотрю вечером, т.к. моник дома стоит, а интернет только на работе.......Микросхемку я мыслю предется менять? |
|
TE
Старший модератор
Сообщения: 10199
|
| При пробое транзистора, микросхему меняю по умолчанию, хотя бывает остается целой. Схем в хранилище по LG, например, можно (ссылка в правилах раздела) просто завались. |
|
|
Ripli
|
Извеняюсь за долгое молчание, не до моника было.... Ещё забыл сказать, что у моника нету дежурного питания кнопка включения стоит в разрыв перед мостом.......
Итак C507- между D и S 7n60b (471к\1kV), R520 - 6 нога IC502 и G 7n60b (думаю 22 Ом), R521 - 5 нога IC502 и G 7n60b (думаю 47 кОм), R522 - 3 нога IC502, ZD502 и S 7n60b (думаю 1.2 kОм), ZD502 - 3 и 7 ноги IC502. Вроде бы так..... Поправте если гдето ошибся...завтро поеду покупать деталюхи и попробую....... по результату отпишу..... |
|
TE
Старший модератор
Сообщения: 10199
|
| 471к\1kV - это 470 пФ на 1кВ, единичка после семерки означает кол-во нулей. R522 - 1 кОм или 1,2 кОм, непринципиально. R521 может быть от 22 кОм до 47 кОм. R520 - 22 Ом, 27 Ом, но не более 47 Ом. "ZD502 - 3 и 7 ноги IC502" - не понял. Стабилитрон по идее должен стоять между затвором и истоком или землей. Если между 7 ногой и 5-й, то тоже 18В или чуть больше. |
|
|
Ripli
|
точно 18в у отгоревшего у полоски отчётливо просматривалась 1-ка.......... Блин транзистор не могу нигде найти, может его чем нибудь заменить можно например из серии IRF(630,640)? |
|
TE
Старший модератор
Сообщения: 10199
|
| Ripli, неужели трудно посмотреть даташиты, чтобы увидеть, что у оригинала 600В допустимое напряжение, а у IRF630\640 -200В, в ТРИ раза меньше. Заменить можно на 2SK2645, FS7KM-18, FS10N-12 или другими из этой серии с нехудшими допустимыми параметрами, с маркировкой XN60, где X - не менее 7, а вместо 60 может быть 80,90. |
|
|
Ripli
|
TE, Спасибо за консультацию, с мониторами работаю не так давно, а в интернет выхожу через мобильник, поэтому скачивать даташиты немного тяжеловато. Вобщем поменял я все детальки.....подцепил питание и воспользовался отвёрткой в качестве переключателя....моник стартанул, щёлкнула высокочастотка и напруги на выходе нормальные встали. Возрадовался. Собрал моник в кучу, подцепил питание, нажал кнопку и тут каааааак е......... видел вспышку в районе предохранителя, ну думаю предохранитель сгорел, или что- то каратнул пока собирал...... опять всё разобрал....... предахранитель целый , диодный мост целый, при подключении питания на выходе бп опять молчок, на 400в конденсаторе 300в как и положено......обиделся и дальше ничего не смотрел т.к. некогда было..... что это могло быть нипойму никак, на вид всё целое нигде ничего не подгорело и не развалилось..... |
|
|
Ripli
|
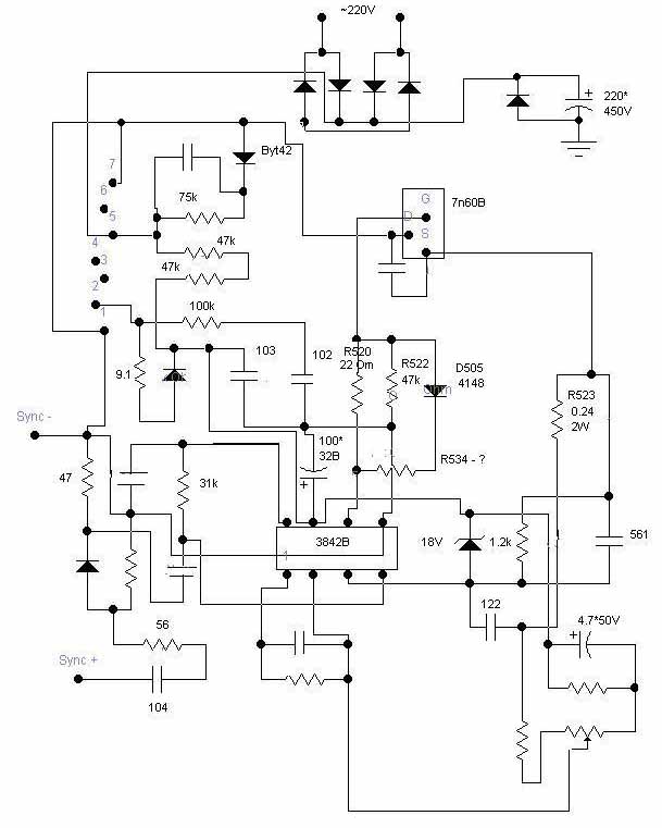
здравствуйте форумчане!!!... Извините что долго не писал, сдавал сессию..... Посидел вечер и составил схемку блока питания, которую и прилагаю (слева указаны выводы трансформатора), горят пронумированные детальки, резистор помеченный вопросом - 56 Ом или 560 Ом точно неуверен (последняя полоска толи золотистая, толи коричневая) К точкам Synk "-" и "+" подключаются провода идущие от тдкс..... Вопрос: какое должно быть сопротивление исли мереть между ними? И как поведёт себя БП если их откинуть? минус стабилитрона возможно соединяется с R534 и D505, но неуверен (на вид как будто отгорела дорожка).....Если перебратый БП подключить к сети и кратковременно замкнуть контакты включения (не более 1с) то щёлкает реле размагничивания, и если после этой операции поднести анодный провод к минусу то он немного будет искрить.....
ДОБАВЛЕНО 04/02/2008 10:25
Если гдето ошибся поправти.....
БП.JPG 53.99 КБ Скачано: 3018 раз(а)
|
|
TE
Старший модератор
Сообщения: 10199
|
| Гореть пронумерованные детали могут только при пробое 7N60. Если перед заменой транзистора 3842 не менял, то транзистор надо снова поменять и микросхему. Ставь R534 5,6 Ом. Сопротивление между провдами синхронизации 0 (ноль) Ом. Строчная развертка начинает работать, как мне кажется, после начала работы БП. |
|
|
Ripli
|
| Проблома в том что ставил всё новое, транзистор махнул на 2SK2645 , микросхему на UC3842B остальное всё как по схеме...... а насчёт: "минус стабилитрона возможно соединяется с R534 и D505, но неуверен (на вид как будто отгорела дорожка)"? |
|
TE
Старший модератор
Сообщения: 10199
|
| Нашел твою или почти твою схему. |
|
|
Ripli
|
| Практически один в один...... Очень примного благодарен..... буду думать, о результатах отпишусь.... |
|
|
Ripli
|
Мониторчик включился........... Мои действия :
1. Заменил R520, D505, резюк 1,2к поменял на 1к, R534 поставил 5,6 Ом (при измерении показал чуть более 6 Ом) и R523
2. Транзистор поставил 2SK2141
3. Микросхему UC3842AN
Моник стартанул, но появился другой баг, изображение как бы выпуклое в центре и не регулируется, также не регулируется размер по ширене, все остальные регулировки доступные из меню работают |
|
TE
Старший модератор
Сообщения: 10199
|
| По приведенной мною схеме проверить D601, L601, Q610, сигнал E/W OUT и прохождение его до Q610, напряжение на С635. Ripli, надо писать что с размером по горизонтали - мал, велик. |
|
|
Ripli
|
| я бы сказал что изображение похоже на выпуклый прямоугольник серединки боков у которого замяли во внутрь, но не сильно, края выходят за граници видимости примерно сантиметра по 3. |
|
|
Ripli
|
| Q610 - Tip122 составной, при прозвонки показал что здох встроенный диод на переходе К-Э, при замене всё пришло в норму..... Огромная благодарность в помощи и консультации TE, !!! |
|
|
Ripli
|
И снова к вопросу о этом несчастном мониторе.... Проработал этот девайс ровно неделю, при его работе замечена следующая странность: при включении монитор слегка полосит, изображение имеет смутно просматривующегося дублёра постипенно уменьшающегося вправо, после 15-20 минут работы дублёр пропадает но появляется пятно: в верхней правой части монитора изображение слегка зеленоватого оттенка........ пробовал разные частоты и разряжения, результат одинаковый. Перед смертью изображение слегка уменьшилось снизу, было поправлено через меню.... Монитор выключил и секунд через 5 снова включил, под крышкой "вспыхнуло пламя" при вскрытии обнаружил такую вот картину....... Подскажите изза чего такое могло произойти, чтобы в последствии это предотвратить?

|
|
ingenegr
Фанат форума
Сообщения: 3387
|
| например транзистор левоватый, после ремонта проверялось на нагрев? после ремонта былоб неплохо замерить напряжения вторичных цепей |
|