ESpec - мир электроники для профессионалов


LCD Supra STV-LC3217W - не выходит из дежурного режима

  Список форумов » LCD-телевизоры и плазменные панели
На страницу Пред.  1, 2
Следующая тема · Предыдущая тема
АвторСообщение
Кондрат 
Бывалый
Сообщения: 45
Кондрат
 
Сообщение #21 От 02/11/2014 18:13 цитата  

Фотки вооще то мои, сегодня же выложил. Полный состав допишу завтра.
semvictor 
Фанат форума
Сообщения: 3098
semvictor
 
Сообщение #22 От 02/11/2014 20:07 цитата  

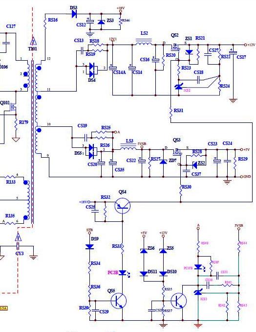
Кондрат, Что на 2й и 4й ногах 4946?
semvictor 
Фанат форума
Сообщения: 3098
semvictor
 
Сообщение #23 От 02/11/2014 20:39 цитата  

Кондрат, Тормозишь чего-то... Поищи аналогии... мир, труд, май

  Screen 2014.11.3 9-15-42.6.jpg  61.23 КБ  Скачано: 2585 раз(а)
Кондрат 
Бывалый
Сообщения: 45
Кондрат
 
Сообщение #24 От 03/11/2014 13:21 цитата  

Поменял ME4946 на SI4946. Тело ожило. Предыдущую подкидывал паяную (видно с дефектом была).Тема решена всем спасибо.

Перейти: 
Следующая тема · Предыдущая тема
На страницу Пред.  1, 2
Показать/скрыть Ваши права в разделе

Интересное от ESpec


Другие темы раздела LCD-телевизоры и плазменные панели

DEX


Rambler's Top100 Рейтинг@Mail.ru liveinternet.ru