ESpec - мир электроники для профессионалов


Плазма LG 32PC51 нет изображения

  Список форумов » LCD-телевизоры и плазменные панели

Следующая тема · Предыдущая тема
АвторСообщение
kobra0103 
Участник
Сообщения: 119
 
Сообщение #1 От 01/12/2015 12:49 цитата  

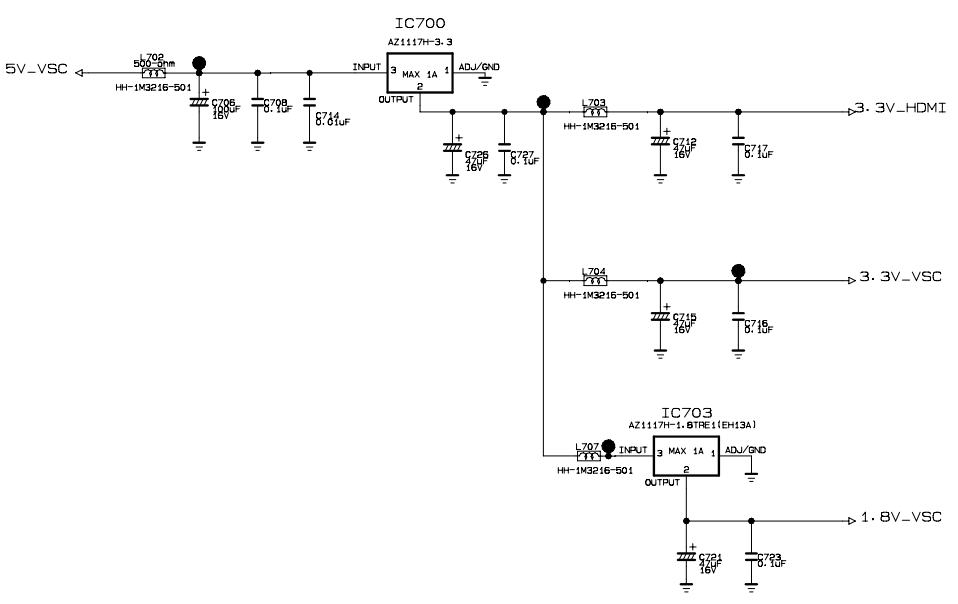
Плазма LG 32PC51 шасси PP78C MAIN: EAX37454304 (0)
Аппарат привезли после грозы с отсутствием свечения экрана.На Z-SUS были пробиты два 30G122 и резисторы 5.1 ома.После замены подсветка появилась но изображение отсутствует.Как выяснилось разряд молнии попал в линию сети,что даже сгорел рессивер который был подключен к телевизору через шнур HDMI.При проверке main выявил сгоревший стабилизатор IC700 3.3 вольта hdmi.Отпаял контур L703,заменил IC700 экран нормально засветился.Отсюда вывод что вышла из строя IC300 ANX9021 т.к питание IC700 3.3 вольта hdmi идет только на нее.У меня собственно вопрос по замене ANX9021 т.к не могу найти полной информации по ней - есть ли в ней какая нибудь конфигурация или прошивка,или она управляется флеш 29LV160CY и ее просто менять?

  _cr.png  37.78 КБ  Скачано: 494 раз(а)

Перейти: 
Следующая тема · Предыдущая тема
Показать/скрыть Ваши права в разделе

Интересное от ESpec


Другие темы раздела LCD-телевизоры и плазменные панели

DNS


Rambler's Top100 Рейтинг@Mail.ru liveinternet.ru