| Автор | Сообщение |
|
андрей.д
|
Да, я его находил, x7ua, но я не нашел расшифровку. Через шасси и схему эффективней получается. Когда искал по запросу x7 куча вариантов выходит, но все не то.
Спасибо, что научили, теперь не буду по полчаса щурится через лупу, играя светом , чтобы разгадать эти иероглифы
ДОБАВЛЕНО 17/03/2020 19:19
Точно, уважаемый iv-9, лучше один раз потратить немного времени и сил и собрать удочку, чем каждый день клянчить рыбу. Тем более, когда рядром есть опытные и отзывчивые рыбаки, которые всегда помогут! |
|
SerPan62
Передовик
Сообщения: 1656
|
| iv-9, я с тобой не спорю, ты учитывай что у меня 1-30 ночи а я на работе свое доделать не успеваю, вопрос стоял как обозначен, я не поленился и ответил, выпадает минутка подсказываю в какую сторону глянуть.А ты в лом не в лом... |
|
iv-9
Фанат форума
Сообщения: 6359
|
андрей.д, другой вопрос, когда схем просто нет. В любом случае тему правильно оформляй и помогут. Это здесь модераторы лояльные, а на зеркале без правильного оформления сразу в корзину бы уехал.
SerPan62, "время не имеет значения, важно только жизнь."
Просто быстрее найти искомое в схеме шасси LD01U и Яндексе, чем пост писать. 
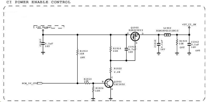
Q1902.JPG 30.8 КБ Скачано: 200 раз(а)
|
|
|
андрей.д
|
Куплен АО3407а, маркировка Х7РV.
Поставил, тв заработал.
Еще раз спасибо за помощь! |
|

|