| Автор | Сообщение |
|
Андрей2587
|
Здравствуйте всем! Прошу помощи так как сам уже не могу понять где подвох. В данном БП не было дежурки, достался мне телевизор после ремонта, но его там так и не отремонтировали. Вообщем после замены шим дежурки на исправную БП ожил и показал дежурку но вместо 3.3 В он показал 5.24 В, ввёл БП в РР с помощью подачи 3.3 В на power on и gnd, и из всех напряжений он мне выдал только 5 В = 5.24 В. Остальных напряжений нет. PFC работает, STRNW6856 тоже менял на рабочую.
Состав БП, PWM Power: STRNW6856, STR-A6159M, FAN7529.
При замере напряжения на C531 на минус один щуп и STRNW6856 первый контакт второй щуп, появились все напряжения, выключаю из розетки БП, потом снова включил и напряжений нет, снова проверяю напряжение на выше указанных точках и снова после замера появляются все напряжения.
При прозвонке R560 только кажется странным так как показывает 1 Ом, хотя по схеме 0.39 Ом. Но подпайка в параллель ещё одного резистора ни чего не изменила.
На 4 ногу STRNW6856 приходит 14,4В.
На FAN7529 5 контакт кажется подозрительное поведение так как напряжение колеблется около 1 В.

сервис мануал на английском BBK LT2610S.pdf 9.94 МБ Скачано: 758 раз(а)
|
|
iv-9
Фанат форума
Сообщения: 6360
|
| При автономном ремонте БП, без подключения других блоков, не забывайте нагружать дежурку резистором 15-30 Ом соответствующей мощности (керамический 3-5 Вт) |
|
|
Андрей2587
|
| Но в других БП проходило все и без резистора, да и дело в том что после проверки напряжения на тех точках что я писал, напряжения появляются и стабильно все. С майном подключённым пробывал, но при попытке включить рабочее 5В подпрыгивает до 1В и потом снова в дежурку. |
|
Витькан
Завсегдатай
Сообщения: 610
|
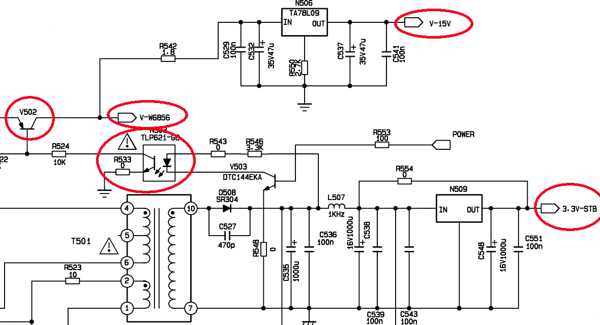
1. 3.3V на выходе N509 имеется?
2. Оптрон TLP621 исправен? Транзистор V502 открывается?
3. Есть ли напряжение на выходе N506?
4. Какое напряжение в точке "V-W6856"?
Пожалуйста, когда указываете название микросхем - указывайте также их позиционный номер на схеме...
| Андрей2587 писал: | | ...дело в том что после проверки напряжения на тех точках что я писал, напряжения появляются и стабильно все... |
Дефекты пайки не замечены?
ДОБАВЛЕНО 26/03/2021 13:56
5. Есть ли запуск преобразователя на базе N507 хоть в каком-то виде?
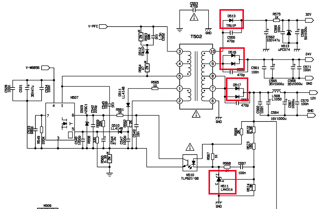
6. Необходимо проверить все диоды во вторичной цепи на отсутствие пробоя - D513, D516, D517.
7. TL431 живая?
| Андрей2587 писал: | | При прозвонке R560 только кажется странным так как показывает 1 Ом, хотя по схеме 0.39 Ом. |
А щупы у тебя обладают каким-то сопротивлением?
BBK 2610s-01.png 102.49 КБ Скачано: 578 раз(а)
BBK 2610s-02.png 127.83 КБ Скачано: 481 раз(а)
|
|
|
Андрей2587
|
1 N509 отсутствует и не было следов пайки, но пробывал ставить на 3,3В, ничего не изменилось.
2 оптрон менял местами с другими, прозванивал на ESR при чем все три они там в БП одинаковые, звонятся одинаково. Ни чего не изменилось.
3 не помню, надо проверить.
4 14,4В на 4 ой ноге N507 есть.
5 с 6 ой ноги N507 надо проверить но вроде ни чего нету.
6 проверял все на ESR, все норм.
7 вроде как менял но не помню.
Щупы вряд-ли так как тестер в режиме проверки напряжения.
Пайка вряд ли виной может быть так как уже много чего перепаяно да и я сомнительные месты пропаял
ДОБАВЛЕНО 26/03/2021 13:17
STRNW6856 - N507
STR-A6159M - N501
FAN7529 - N502 |
|
Витькан
Завсегдатай
Сообщения: 610
|
| Андрей2587 писал: | | На FAN7529 5 контакт кажется подозрительное поведение так как напряжение колеблется около 1 В. |
А чем ты измеряешь мультиметром? Там же приходит напряжение с дополнительной обмотки дросселя корректора мощности... Что странного в этом?
1. Электролиты на выходе дежурки (3,3В) живые? а то может быть там пульсации большие, которые воспринимаются как повышенное напряжение?
6. Конденсаторы целые? и диоды тоже живые?
7. понятно...
8. Сопротивление R560 рассчитывал по падению напряжения при заданном токе?
9. но ты же сам говоришь, что "ткнул" в одном месту щупом и блок запустился? получается где-то "плавающий" дефект - или пайка, или дорожка, или компонент... то есть что-то в обрыв уходит... |
|
|
Андрей2587
|
Измеряют мультиметром 6 нога земля, не помню где но где-то находил инфу что там должно быть на 5 ой ноге 1,5В. Уменя же 8 ая нога 14,4В, 1 ая нога 2,5В, 5 ая нога около 1В.
1 литы уже почти все переменяны, там до меня много уже что паяли.
6 диоды живые
8 сопротивление выпал и прозвонил мультиметром в режеми сопротивления.
9 в том то и дело что я писал куда тыкаю 2 умя щупами и БП запускает напряжения. Но это при том что у меня stb на power on перемкнуты. И в том месте где щупы ставлю он мне показывает 383В.
ДОБАВЛЕНО 26/03/2021 13:56
Если бы FAN7529 была бы брак то и PFC бы не работал!? |
|
Витькан
Завсегдатай
Сообщения: 610
|
| Андрей2587 писал: | Если бы FAN7529 была бы брак то и PFC бы не работал!?Измеряют мультиметром 6 нога земля, не помню где но где-то находил инфу что там должно быть на 5 ой ноге 1,5В. Уменя же 8 ая нога 14,4В, 1 ая нога 2,5В, 5 ая нога около 1В.
1 литы уже почти все переменяны, там до меня много уже что паяли.
6 диоды живые
8 сопротивление выпал и прозвонил мультиметром в режеми сопротивления.
9 в том то и дело что я писал куда тыкаю 2 умя щупами и БП запускает напряжения. Но это при том что у меня stb на power on перемкнуты. И в том месте где щупы ставлю он мне показывает 383В.
|
0. Если корректор держит "заданное" напряжение на "выходном" электролите, как я понимаю, как правило это напряжение может находится в пределе 380-400В, то думаю можно считать корректор вполне работоспособным. Если бы он не работал - то было бы выпрямленное сетевое, то есть примерное 300В.
на 5 ногу микросхемы поступает вывод дополнительной обмотки. Ток в дросселе корректора - то нарастает, то спадает, причем до нуля (прерывистый режим работы). Поэтому на выводе дополнительной обмотки двухполярное высокочастотное напряжение, то есть и положительное и отрицательное. Поэтому измерять мультиметром бесполезно... 5 нога - это "детектор нулевого тока в дросселе".
1. хорошо.
6. ок.
8. вот в режиме сопротивление и показывает 1 ом (сопротивление резистора + сопротивление щупов). Перемкни щупы и посмотри сопротивление.
9. Как это на C531 может быть 383В? Относительно какой земли ты измеряешь? и земля ли этой? И земля какая "первичная" или "вторичная"? Тут нужно внимательно. что именно ты делаешь. |
|
|
Андрей2587
|
8 дошло, возможно и так
9 C531 на минус этого кондера один щуп и второй щуп на N507 1 ую ногу вот и показывает 383В, минус тамже первый щуп и второй щуп на 4 ую ногу N507 14,4В
ДОБАВЛЕНО 26/03/2021 16:21
Про 5 ногу FAN7529 тоже понял |
|
Витькан
Завсегдатай
Сообщения: 610
|
| Андрей2587 писал: | 9 C531 на минус этого кондера один щуп и второй щуп на N507 1 ую ногу вот и показывает 383В, минус тамже первый щуп и второй щуп на 4 ую ногу N507 14,4В
|
Ну все правильно, минус С531 - это высоковольтная "земля", а 1 нога N507 - это через первичную обмотку T502, есть выход корректора. Так что все правильно. То есть ты фактически измеряешь выход корректора.
И еще раз можно? то есть ты измеряешь напряжение относительно минуса кондера C531 и 1 ноги N507? И у тебя запускается блок? Я все больше уверен, что тебе надо "пропаять" выводы транса и выводы N507. У тебя где-то обрыв... Ты прикоснулся или надавил - и блок стартует... |
|
|
Андрей2587
|
| Да все правильно, если речь про транс T502 то я его вроде как пропаивал, но завтра проверю ещё раз все и прозвоню дорожки, может обрыв я не вижу просто уже зрение не то. Спасибо! Завтра отпишусь по результатам |
|
Tipelo
Передовик
Сообщения: 1032
|
Перед тем как тему создавать ,изучите,что ремонтируете,имейте представление..
iv-9, Вот он правильно написал,нагрузи,команды подай и смотри прохождения команды,питания по pdf можно отследить. |
|
|
Андрей2587
|
| Сегодня ещё раз все проверил, результат тот же. V502 открывается. Но заметил что когда есть напряжения все то на N507 на 4ой ноге 15,7В. И вместо 24В = 21,2В. |
|
Витькан
Завсегдатай
Сообщения: 610
|
Андрей2587,
10. Напряжение на 4-ой ноге N507 изменяется... А посмотри, как при этом изменяется напряжение на выходе источника на базе N501. То есть посмотри какое напряжение на С548 - как оно изменяется? Оно как, как я понимаю, должно быть неизменным при любых условиях. Если правильно понимаю, на базе N501 - выполнен дежурный источник. С источником на 3.3V ты разобрался?
11. У тебя там точно где-то обрыв... Чуть плату пошевелил - и напряжения изменяются...
12. Где смотришь напряжение 24V? на C568, C565? |
|
iv-9
Фанат форума
Сообщения: 6360
|
| Андрей2587 писал: | | Сегодня ещё раз все проверил, результат тот же. V502 открывается. Но заметил что когда есть напряжения все то на N507 на 4ой ноге 15,7В. И вместо 24В = 21,2В. |
Нагрузи выход дежурки, как писАли выше (неужели трудно выполнять ремонт как надо?) и померяй напряжение на 4 ноге STRNW. Может поймешь, что питание, которое для запитки шимок в рр берется с блока др зависит от нагрузки др. Бывает, что питания элементарно не хватает для запуска шимок в рр, пока не нагрузишь др.
Это догма - чтобы избежать непоняток при ремонте БП на столе, обязательно нагрузить выход др, вывести блок др в рабочий режим, чтобы напряжение в его первичке стало нормальным, достаточным для запитки остальных шимок в рр. |
|
Tipelo
Передовик
Сообщения: 1032
|
| У же все разжевали,что может быть не понятно,следуй советам и все. |
|
|
Андрей2587
|
Витькан,
10 на C548 напряжение и в ДР и в РР 5.26В.
С 3.3В всё ясно так как на майне 5В дежурка обозначена на разъёме от БП.
11 сомневаюсь так как плату верчу всяко разно и даже пробывал постукивать и щевелить, но появляются напряжения только после замера в тех точках что я писал ранее и то при условии что тестер в режиме постоянки до 1000В, и при касании щупов пары секунд.
12 на обоих этих кондерах смотрю 21.2В.
iv-9,
На грузил через 47 Ом. На N507 на 4ой ноге 14,7В стало в РР.
Стена........ 😠 |
|
iv-9
Фанат форума
Сообщения: 6360
|
| 47 много, поставь еще 47 в параллель. Исходя из схемы питание STRNW должно быть не менее 16-17 вольт. Конденсатор С516 в первичке дежурки проверить-заменить. На нем сколько? R523 там же в норме? |
|
Витькан
Завсегдатай
Сообщения: 610
|
Андрей2587, Ну так значит дежурка оказывается и должна быть 5-и вольтовой... Наконец-то разобрались...
iv-9, Даташит на STRNW6856 что-то не бьется... можно ссылку?)))
Андрей2587, Согласен, что нагрузка по 5В в размере 47 (Ом) - это очень мало... Нужно его догружать. Тогда "Шимка" увеличит "заполнение" и вольтаж на других обмотках должно подняться...
Андрей2587, У преобразователя N507 обратная связь реализована по +12В линии. Какое там напряжение? Затем попробуй нагрузить линию +12В и посмотри какое напряжение на линии +24В.
BBK 2610s-03.png 127.18 КБ Скачано: 434 раз(а)
|
|
iv-9
Фанат форума
Сообщения: 6360
|
| Витькан, даташита по ходу в природе нет. Я смотрю по схеме как организовано питание 15v c помощью кренки после V502. По логике на входе кренки должно быть не менее 16-17 вольт с учетом падения. Соответственно и на 4 ноге STRNW. |
|