ESpec - мир электроники для профессионалов


LED ECON EX-32HT006B V1B01. ШИМ-контроллер c маркировкой Stb

  Список форумов » LCD-телевизоры и плазменные панели

Следующая тема · Предыдущая тема
АвторСообщение
Дмитрий Гусев 
Заглянувший
Сообщения: 7
 
Сообщение #1 От 23/06/2021 18:19 цитата  

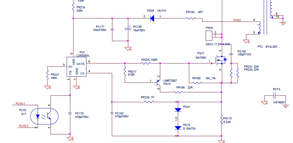
Не могу найти маркировку микросхемы в блоке питания телевизора ECON EX-32HT006B V1B01. На самой микросхеме надпись Stb и корпус SOT23-6. Скорее всего это ШИМ-контроллер, так как стоит на управление силовым транзистором. На обратной стороне платы надпись CV3663C-K32, Шасси JUC7.820.00258695. Может у кого есть схема телевизора или блока питания????
semvictor 
Фанат форума
Сообщения: 3098
semvictor
 
Сообщение #2 От 23/06/2021 22:12 цитата  

Дмитрий Гусев, Сравни со своей платой...

  23-06-2021 220951.jpg  66.7 КБ  Скачано: 1116 раз(а)
Дмитрий Гусев 
Заглянувший
Сообщения: 7
 
Сообщение #3 От 24/06/2021 06:53 цитата  

Спасибо, схема высланная мне Вами подходит. По кодировке SMD всё равно ни чего не нашёл. Вот что удалось прочесть на микросхеме.
!----------------------!
! q B1 !
! Stb !
! D5 !
!---------------------!
Скриншот высылаю.

ДОБАВЛЕНО 24/06/2021 08:00

На этом сайте не удалось нарисовать и выслать скриншот
На микросхеме надпись;
На корпусе, в правом верхнем углу q B1,
с лева в середине Stb,
в правом нижнем углу D5.

Перейти: 
Следующая тема · Предыдущая тема
Показать/скрыть Ваши права в разделе

Интересное от ESpec


Другие темы раздела LCD-телевизоры и плазменные панели



Rambler's Top100 Рейтинг@Mail.ru liveinternet.ru