ESpec - мир электроники для профессионалов


LED Polarline 40PL51TC-SM Нет питания подсветки

  Список форумов » LCD-телевизоры и плазменные панели
На страницу 1, 2  След.
Следующая тема · Предыдущая тема
АвторСообщение
nsn112 
Новичок
Сообщения: 20
 
Сообщение #1 От 22/01/2022 21:22 цитата  

Телевизор Polarline 40PL51TC-SM
Майн TP.MS338E.PB803
Модули основного питания: ШИМ OB2273, ключ IPD70R900P7
LED: ШИМ OB2273, ключ IPD70R900P7. Во вторичке после оптопары AS358M.
Не включается. Пробиты ключи и сгорели резисторы их обвязки основного блока и блока питания LED.
Пробит стабилитрон ZDB101 на питании Шимок. Пробит транзистор AM1 и оптрон ключа VCC2.
Выполнено: замена ключей IPD70R900P7 и их обвязки, ШИМ замены на SG6848, стабилитрон по питанию на 24 v, 3 оптронов, транзистора AM1.
Появилось 12 в, телевизор включается, на пульт реагирует, но нет подсветки.
На выходе LED при включении: напряжение до 20-26 v. и быстро снижается до 0,6 v. Отключение панели ничего не меняет.
На оптопаре PCB301: 1н -2 v, на 2 н. -0,9 v отн. земли.
Напряжения на всех контрольных точках платы в норме, кроме PVM_REF на входе ее резистора RB364 -1,48 v., на 5 н. ОУ – 0.15 v.
Замена QB306 и ОУ AS358 – без изменения. При отпайке транзистора феном паяльной станции просто рассыпался резистор RB356, наугад впаял 2 к.
Может кто-то подскажет номинал RB356 и вероятную неисправность.
Спасибо.

  LED.png  89.69 КБ  Скачано: 748 раз(а)
Евгений373 
Фанат форума
Сообщения: 3901
Евгений373
 
Сообщение #2 От 22/01/2022 22:45 цитата  

В мастерскую.
iv-9 
Фанат форума
Сообщения: 6351
iv-9
 
Сообщение #3 От 22/01/2022 22:46 цитата  

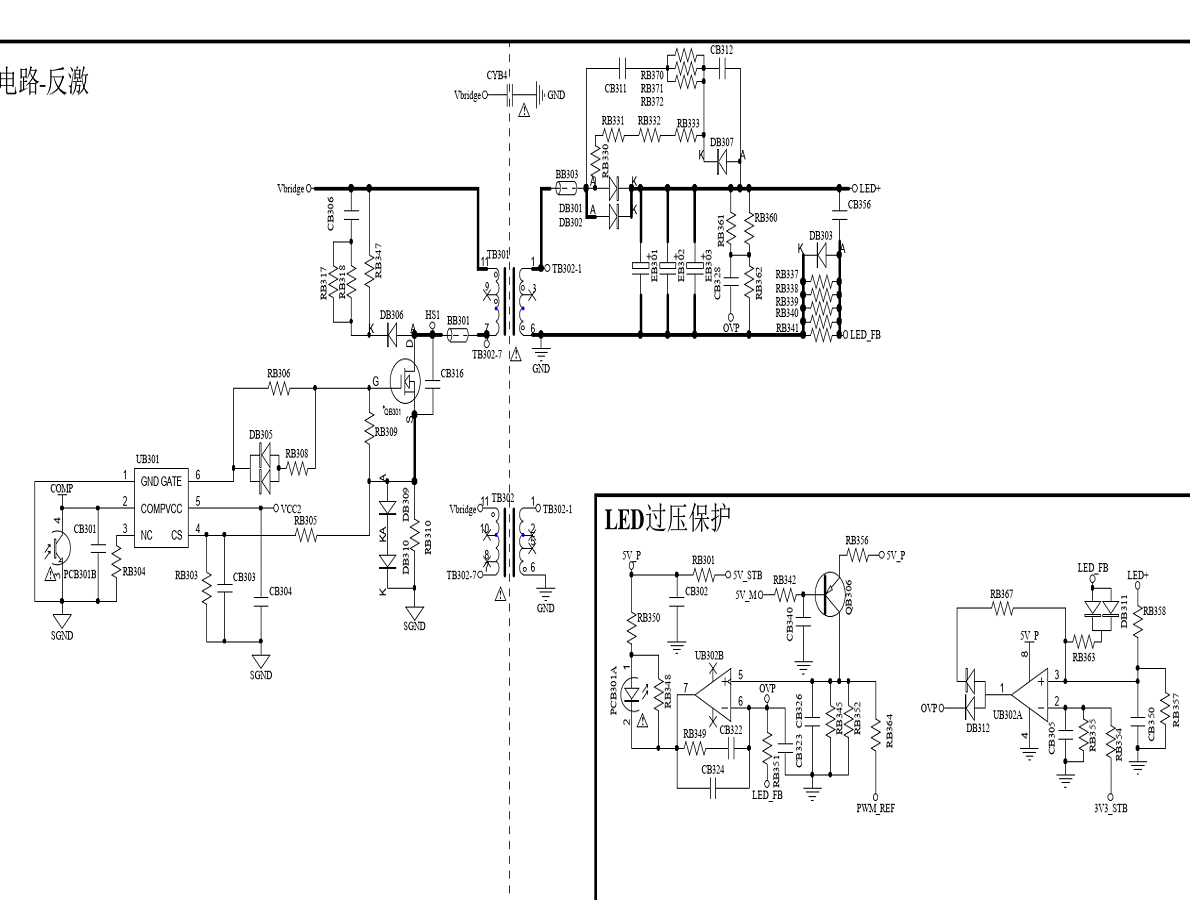
У OB2273 третья нога, как правило, не задействована. У SG6848 третья нога через резистор 100 кОм на корпус. В наличии?
nsn112 
Новичок
Сообщения: 20
 
Сообщение #4 От 23/01/2022 13:44 цитата  

На 3 ноге 51 кОМ есть, на 12 в такая же схема, работает стабильно.

ДОБАВЛЕНО 23/01/2022 14:07

Добавлю более четкую схему и участок платы с разрушенным резистором неизвестного мне номинала.

  LED1.png  143.18 КБ  Скачано: 912 раз(а)
  51.jpg  188.75 КБ  Скачано: 716 раз(а)
semvictor 
Фанат форума
Сообщения: 3098
semvictor
 
Сообщение #5 От 23/01/2022 14:34 цитата  

nsn112, **наугад впаял 2 к.** там стоит 1К,так что не сильно промахнулся...
Lensmen 
Передовик
Сообщения: 2745
Lensmen
 
Сообщение #6 От 23/01/2022 14:36 цитата  

http://teleservis.com.ua/forum/viewtopic.php?t=1600
Евгений373 
Фанат форума
Сообщения: 3901
Евгений373
 
Сообщение #7 От 23/01/2022 14:42 цитата  

R356=2,2 M Шимка с маркировкой 273Kxx - не есть OB2273
nsn112 
Новичок
Сообщения: 20
 
Сообщение #8 От 23/01/2022 15:06 цитата  

Спасибо, однако разница в номиналах великовата.
Пока не регистрируют на Украинский сайт.
Евгений373 
Фанат форума
Сообщения: 3901
Евгений373
 
Сообщение #9 От 23/01/2022 15:09 цитата  

У меня шасси перед глазами, так что номинал указан верно.
nsn112 
Новичок
Сообщения: 20
 
Сообщение #10 От 23/01/2022 15:30 цитата  

Шимки были с маркировкой 273J04, подбирал замену по нее из наличия.

ДОБАВЛЕНО 23/01/2022 15:33

Евгений373 писал:
У меня шасси перед глазами.

Спасибо, буду ставить.
Евгений373 
Фанат форума
Сообщения: 3901
Евгений373
 
Сообщение #11 От 23/01/2022 15:46 цитата  

DB309, DB310 ещё глянь, частенько бьются при пробое ключа и напиши что из мелочёвки менялось, позициционные обозначения и номинальные значения.
nsn112 
Новичок
Сообщения: 20
 
Сообщение #12 От 23/01/2022 16:51 цитата  

DB309, DB310 как и DB109, DB110 производитель постеснялся ставить.
Заменены: QB101 и QB301 - 70S900P7
UB101 и UB301– 273j04 на SG6848
ZDB101 - MMBZ5252 24v.
DB107 - A4t _ bav70
RB106 – 68 Ом
RB 108 – 22 Ом
RB148 – 0,39 Ом
RB105 – 500 Ом
QB304 - MMBT3904
PCB101 301 303 на 817
RB356 – 2 М
UB302 - AS358
QB306 - MMBT3906
Евгений373 
Фанат форума
Сообщения: 3901
Евгений373
 
Сообщение #13 От 23/01/2022 18:21 цитата  

Всё правильно. Про 3-й пин SG6848 уже писали, 91-100к на грунт повешать надо. PWM_REF - это регулировка яркости подсветки, должен быть меандр, постоянный уровень где то +3,5 вольта. Токовый RB305 у меня 0,22, при параметрах подсветки 95V 300mA, 32 инча панель. И да бы исключить саму подсветку, можно временно повешать вместо неё нагрузочное сопротивление, расчёт не привожу.
nsn112 
Новичок
Сообщения: 20
 
Сообщение #14 От 23/01/2022 19:59 цитата  

Надо пробовать, может Шимки разные, ведь не зря пишут про 100к. Панель 40, свежая, вряд ли светики, но обязательно нагружу. Спасибо за опеку.
nsn112 
Новичок
Сообщения: 20
 
Сообщение #15 От 24/01/2022 21:18 цитата  

Все сделал по Вашим совету. Единственное изменение - напряжение на выходе LED при включении до 120 v быстро падает до 1,1 v. С нагрузочным сопротивлением резко снижается.
Что посоветуете? Заменить Шимку?
leniin49 
Передовик
Сообщения: 2241
 
Сообщение #16 От 25/01/2022 12:45 цитата  

Проверить для начала подсветку от отдельного источника питания.Были варианты с пробоем на металл планок и через них на корыто.
s.fed 
Завсегдатай
Сообщения: 539
 
Сообщение #17 От 25/01/2022 13:00 цитата  

nsn112 писал:
Все сделал по Вашим совету. Единственное изменение - напряжение на выходе LED при включении до 120 v быстро падает до 1,1 v. С нагрузочным сопротивлением резко снижается.
Что посоветуете? Заменить Шимку?

Очень похоже, что OVP отрабатывает.
nsn112 
Новичок
Сообщения: 20
 
Сообщение #18 От 25/01/2022 20:27 цитата  

Цепь проверял, немного занижен номинал резисторов RB360-362, кондер СB328 не пробит.
s.fed 
Завсегдатай
Сообщения: 539
 
Сообщение #19 От 25/01/2022 20:59 цитата  

nsn112, цепь определения OVP собрана на UB302A. Какие номиналы у RB354, RB355, RB357, RB358?
nsn112 
Новичок
Сообщения: 20
 
Сообщение #20 От 25/01/2022 21:15 цитата  

RB354-2 k
RB355 -2.3k
RB357-3k
RB358-270k

ДОБАВЛЕНО 25/01/2022 21:20

leniin49 писал:
Проверить для начала подсветку от отдельного источника питания..

Проверял, подсветка появилась.

Перейти: 
Следующая тема · Предыдущая тема
На страницу 1, 2  След.
Показать/скрыть Ваши права в разделе

Интересное от ESpec


Другие темы раздела LCD-телевизоры и плазменные панели

KTR


Rambler's Top100 Рейтинг@Mail.ru liveinternet.ru