| Автор | Сообщение |
|
tankistzaz
|
| Tv led Dexp F40D7300C/W Chassis/Version: JUC7.820.00205281 Panel: C400Y19-E1 LED driver (backlight): integrated into MainBoard Power Supply (PSU): integrated into MainBoard .MainBoard: JUC7.820.00205281. Знакомый принёс данный телевизор с просьбой посмотреть--типо дым из него пошёл. После вскрытия обнаружены следы залития. В бп пострадали два диода и часть дорожки , сгорел предохранитель . Заменил диоды RL 257 на анологичные UF5408 , предохранитель,востановил дорожки ,Заменил вспухший электролит 400v 120мк.Тестером проверил цепь на кз.После этого включил телевизор и он сразу стартанул в рабочий режим ,засветилась подсветка .На экране появилась надпись нет сигнала и тут в месте где прогорела дорожка у диодного моста пошёл слабый дым. Я выдернул шнур питания. Дым шёл от не до конца очищенного угля текстолита. Всё вычистив ,промыв Включил телевизор в сеть .Дыма не стало ,телевизор запустился и минут через 5 выбило сопротивление - отлетел кусок от него и smd резистор и конденцатор стоящих в цепи микросхемы шестиножки 5a2r. Схему на данное шасси не нашёл . Прошу помощи в поиске схемы. |
|
Юрий 72
Передовик
Сообщения: 1397
|
По шасси поищи состав, и по шимке типовую схему.
Или сюда четкие фото покажи. |
|
|
tankistzaz
|
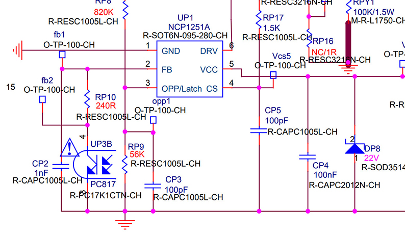
Типовых схем много , и везде разные номиналы резисторов и конденсаторов. Если бы я знал какие питания выдаёт бп (на майне питания не обозначены ) давно бы сообразил. Интересуют номиналы позиции r17 и c5.
| imgonline-com-ua-Resize-zrqmZmicVqN.jpg |
| Описание: |
|
| Размер файла: |
470.83 КБ |
| Просмотрено: |
430 раз(а) |

|
|
|
|
moroz.v
|
|
|
tankistzaz
|
|
|
tankistzaz
|
| Форумчане подскажите пожалуйста критично ли установить шим ncp1251asn100 взамен 65кгерцовой без изменения обвязки ? (прислали маленько не ту микруху) |
|
|
tankistzaz
|
| Пишу для тех кому пригодится моя история ремонта . Телевизор я всё таки починил,без колхоза не обошлось.Схема присланная мне moroz.v не много отличается от моей ==qp1-70r600 . RPY1 у меня стоял на 0.22 ома,а не как в той схеме RPY1 100K/1.5W .Родной мосфет купить не удалось - ждать больше двух месяцев с Али .с Чип и Дип 7 недель.Купил несколько похожих по параметрам , но увы они сгорали .Свой выбор остановил на KF7N60F.Пришлось подбирать сопротивление RPY1 .Оптимально получилось подобрать из двух последовательных резисторов 3.5 ома.На транзистор прилепил радиатор , нагрев доходил до 56 градусов после 3-4 часов работы.Шим ncp1251 asn100 подошла. Сутки полёт нормальный.Тема закрыта. |
|