ESpec - мир электроники для профессионалов


LG Flatron W1943SE-PF не включается

  Список форумов » TFT-мониторы

Следующая тема · Предыдущая тема
АвторСообщение
western 
Бывалый
Сообщения: 99
western
 
Сообщение #1 От 23/07/2012 15:12 цитата  

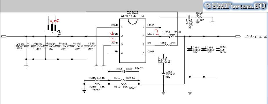
При включении Диод мигает красным ,циклически просаживается напряжение по линии 5в до 4в , по линии 3.3 в падение до 3в,по линии 12 в до 6 в, была замена ШИМ APW7142 на стабилизатор 5в , проблема осталась ,конденсаторы внешне целые , стабилизатор на 3.3 в целый, инверторная часть отключена,
Проц Novatek NT68167HFG
Flash Winbond 25x20avnig

ДОБАВЛЕНО 23/07/2012 17:22

http://rapid.ufanet.ru/4051169
мануал

  2012-03-05_212649.jpg  34.64 КБ  Скачано: 5350 раз(а)
TE 
Старший модератор
<B>Старший модератор</B>
Сообщения: 10199
 
Сообщение #2 От 23/07/2012 15:29 цитата  

Для приличия нужно было бы написать на какой стабилизатор была заменена микросхема преобразователя.
western 
Бывалый
Сообщения: 99
western
 
Сообщение #3 От 23/07/2012 15:40 цитата  

С7805CV

ДОБАВЛЕНО 23/07/2012 17:49

вот таким образом был подключен стабилизатор

  стабилизатор.JPG  36.38 КБ  Скачано: 7933 раз(а)
Morlock 
Шкуродёр
Шкуродёр
Сообщения: 5220
Morlock
 
Сообщение #4 От 23/07/2012 15:53 цитата  

Выкинуть ту линейную гадость, поставить назад ШИМ стабилизатор, заменить все ВСЕ конденсаторы в БП, а потом продолжать задавать глупые вопросы. Это если они останутся.

Я по секрету хочу сказать, что когда нибудь таких монтёров найдёт мастер и оторвёт вам усем руки, за все изменения в схеме по типу как нам проще.
western 
Бывалый
Сообщения: 99
western
 
Сообщение #5 От 24/07/2012 06:01 цитата  

1Такую Шим ты нигде не купишь,
2 БП выносной и он давно заменен.
TE 
Старший модератор
<B>Старший модератор</B>
Сообщения: 10199
 
Сообщение #6 От 24/07/2012 09:14 цитата  

Для охлаждения линейного стабилизатора потребуется большой радиатор. Потребляемый монитором ток по 5В наверняка не менее 1А, ток 7805, если не ошибаюсь, тоже 1А.
Как ведет себя монитор при подключении от внешнего пятивольтового источника?
Можно попробовать разбить рассеиваемую мощность на две части, применив дополнительно 8 вольтовый, но по любому потребуются радиаторы. Лучший вариант передлка под другой доступный импульсный стабилизатор.
western 
Бывалый
Сообщения: 99
western
 
Сообщение #7 От 24/07/2012 09:24 цитата  

В обшем поставил другой стабилизатор монитор ожил. Это оказался бракованным, не держит нагрузку.
Всем огромное спасибо за потраченное время зря.
Selenscer 
Заглянувший
Сообщения: 1
 
Сообщение #8 От 22/02/2013 13:05 цитата  

Очень даже не зря - принесли седня такой, с выгорившей напрочь apw7142 . так что терь хоть понятно что сгорело)
bass 
Бывалый
Сообщения: 60
 
Сообщение #9 От 21/06/2013 11:56 цитата  

Selenscer писал:
Очень даже не зря - принесли седня такой, с выгорившей напрочь apw7142 . так что терь хоть понятно что сгорело)
+ много, спасибо за озвученное, тоже сей шим в уголь , так хоть теперь понятно что тут было.
bass 
Бывалый
Сообщения: 60
 
Сообщение #10 От 21/06/2013 12:50 цитата  

заменил apw7142 на AOZ1033AI без переделок, все работает.
pavelz 
Новичок
Сообщения: 14
 
Сообщение #11 От 03/01/2015 22:51 цитата  

Я поставил вместо шимки 7805 на радиатор. Тянет примерно 0,8 А . Впринципе всё работает.
ilxom65 
Заглянувший
Сообщения: 7
 
Сообщение #12 От 21/02/2015 00:18 цитата  

pavelz писал:
Я поставил вместо шимки 7805 на радиатор. Тянет примерно 0,8 А . Впринципе всё работает.

Поставил.кипит же. Собрал на lm2575t-5 .
tchsn 
Заглянувший
Сообщения: 5
 
Сообщение #13 От 24/01/2016 00:21 цитата  

Извиняюсь, если так нельзя, но у меня такой же монитор, такая же проблема, отличие только в том, что у меня все напряжения в норме. Если отключить матрицу, то вообще все работает нормально, но стоит подключить матрицу начинает моргать, то включается, то выключается. Матрицу пытался подключать другую не помогло. Вот и не знаю, с какой стороны к нему подойти, может кто сталкивался с такой же проблемой и смог ее решить. Буду благодарен.
KRAB 
Распугиватель клиентов
Сообщения: 21704
KRAB
 
Сообщение #14 От 26/01/2016 17:20 цитата  

tchsn писал:
не знаю, с какой стороны к нему подойти
- с парадного входа в АСЦ
tchsn 
Заглянувший
Сообщения: 5
 
Сообщение #15 От 26/01/2016 20:07 цитата  

Спасибо Вы очень любезны, Можно было просто написать, что Вы не знаете, чем помочь или вообще промолчать (умнее казались бы)
KRAB 
Распугиватель клиентов
Сообщения: 21704
KRAB
 
Сообщение #16 От 27/01/2016 17:34 цитата  

Я тебе корректно написал, что тебе тут не место - тут не подают ДАУНОКЛИЕНТАМ и техподдержки страждущим тут тоже нет!
ThunderKiller 
Заглянувший
Сообщения: 1
 
Сообщение #17 От 18/11/2016 02:48 цитата  

KRAB писал:
Я тебе корректно написал, что тебе тут не место - тут не подают ДАУНОКЛИЕНТАМ и техподдержки страждущим тут тоже нет!

такой милашка, что аж краска на стенах сворачивается..
mariakhinko 
Заглянувший
Сообщения: 1
mariakhinko
 
Сообщение #18 От 02/03/2017 14:19 цитата  

apw7142 меняла на z1073a13 ,работает 1.5 года без нареканий

Перейти: 
Следующая тема · Предыдущая тема
Показать/скрыть Ваши права в разделе

Интересное от ESpec


Другие темы раздела TFT-мониторы



Rambler's Top100 Рейтинг@Mail.ru liveinternet.ru