| Автор | Сообщение |
|
kanto
|
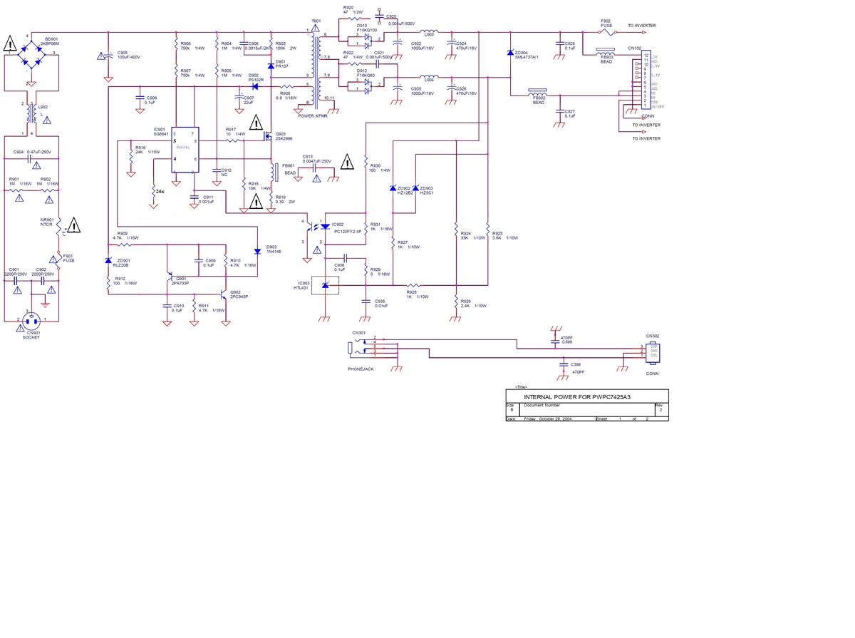
iiyama prolite e481s достался на запчасти. Со слов Бывшего хозяина после 7 лет работы потух, отдал в ремонт. Вместо опухших литов заменили на новые, проработал ещё пару месяцев и снова потух. Отдал мне. Вскрыл, заменил силовой транзистор, шимку, токовый резюк, все смд резисторы обвязки, оптопару, ТЛку, прозвонил транзисторы и смд кондёры. Включил через лампу накала. Слышны еле заметные для уха щелчки транса или дросселя. Напруги все как качели, питание на 3 шима скачет от 11 до 16 вольт. На вторичке тоже скакалка... Уважаемые спецы! Не сочтите за наглость, помогите советом где рыть. Забыл сказать, шим родной стоял SG6841S заменил на SG6841SZ
-iloveimg-resized (1).jpg 117.89 КБ Скачано: 476 раз(а)
|
|
KRAB
Распугиватель клиентов
Сообщения: 21704
|
| kanto писал: | | шим родной стоял SG6841S заменил на SG6841SZ | - на новый или на рабочий? |
|
|
kanto
|
| KRAB писал: | | kanto писал: | | шим родной стоял SG6841S заменил на SG6841SZ | - на новый или на рабочий? |
Менял на новое. Все смд элементы обвязки шима, ключ, На рабочее БУ поменял только оптопару и кондёр 100х450в. Осталось только транс сменить. Обмотки обрыва не показывают. Межвитковое врят ли имеет место. Вчера ещё раз сменил шим на новый, ничего не изменилось... |
|
SASHATOD
Фанат форума
Сообщения: 9885
|
| kanto, Отключи вторичку нагрузи лямпочками и ремонти бп. |
|
Lenchik
Фанат форума
Сообщения: 7937
|
| SASHATOD писал: | | kanto, Отключи вторичку нагрузи лямпочками и ремонти бп. |
Ну ты насоветовал. Такое можно советовать только адекватному ремонтнику, а этот отключит в точности как ты сказал, вторичные обмотки от платы и сделает ба-бах, из за отсутствия обратной связи. |
|
SASHATOD
Фанат форума
Сообщения: 9885
|
Lenchik, А голова шо токи на пожрать нужна?
ДОБАВЛЕНО 27/10/2016 10:22
kanto, Токи не отключай питание оптопары а то как писал Lenchik, получишь маленький бабах  |
|
|
Alekc.Remizov
|
| А электролит на питании шим как поживает?(заменить). Транс не может. Либо ошибка номиналов R , либо шим не подходит. |
|
|
kanto
|
)) Бабаха при мне не было. Нагрузку не отключал. В БП до моего ремонта проверил все деталюхи под хорошей лупой, выпаивал по одной, замерял ставил новый предварительно померив номинал. Электролит в обвязки шима 22х50в тоже был годен, на всякий случай заменил. Подскажите как определить по чем идёт срыв генерации, шимка имеет три защиты, по току напряжению и температуре.
ДОБАВЛЕНО 27/10/2016 13:58
| Alekc.Remizov писал: | | А электролит на питании шим как поживает?(заменить). Транс не может. Либо ошибка номиналов R , либо шим не подходит. |
Ошибка номинала маловероятна, следов пайки рембыта не обнаружена. Только на отдельных электролитах, но это в низкой части БП. Шим стоял SG6841S поставил SG6841SZ, народ пишет что это один чёрт.
ДОБАВЛЕНО 27/10/2016 14:01
| Lenchik писал: | | SASHATOD писал: | | kanto, Отключи вторичку нагрузи лямпочками и ремонти бп. |
Ну ты насоветовал. Такое можно советовать только адекватному ремонтнику, а этот отключит в точности как ты сказал, вторичные обмотки от платы и сделает ба-бах, из за отсутствия обратной связи. |
Именно так до обращения на форум я и сделал.Нагрузил лампочкой, да бы не пшикнуло. (Я что по вашему псих? Уважаемые спецы, пожалуйста ведите себя достойно, вы не родились в свет сразу спецами! Вспомните себя в прошлом!) |
|
Влад-Сумы
Завсегдатай
Сообщения: 997
|
| kanto, SG6841S.SG6841SZ,они меняются,смотри ещё раз обвязку шимки,или SG6841,левак попался. |
|
|
kanto
|
| Влад-Сумы писал: | | kanto, SG6841S.SG6841SZ,они меняются,смотри ещё раз обвязку шимки,или SG6841,левак попался. | Спасибо за советы. Буду ещё раз по кругу пересматривать. Из 3 шимак купленных в разных магазинах ни одна пока не запустилась.Маловероятно что левак. Будут сдвиги или вопросы обращусь, с вашего позволения. Вопрос пока открыт... |
|
|
kanto
|
Вот проблемная плата вид с двух сторон
| 002_777.jpg |
| Описание: |
|
| Размер файла: |
387.13 КБ |
| Просмотрено: |
297 раз(а) |

|
| 004_133.jpg |
| Описание: |
|
| Размер файла: |
370.15 КБ |
| Просмотрено: |
307 раз(а) |

|
|
|
Lenchik
Фанат форума
Сообщения: 7937
|
| Питание инвертора отключали? |
|
|
kanto
|
| Lenchik писал: | | Питание инвертора отключали? |
Сейчас оставил цепь обратной связи через TL и оптопару, перерезал всё что касается питания вторичных цепей, повесил лампочку на 12 вольт к выпрямителю вторички. Всё..., щелчки в дроссиле или трансе с периодом в 1 секунду, напруги скачут. На 7 ноге шима от 14 до 17 в. остальные напруги тоже качели....
ДОБАВЛЕНО 28/10/2016 19:08
25 ватная лампочка вместо предохранителя не маловата по 220? Хотя она вспыхивает при включении и потом почти тухнет, Есть накал очень слабый.
sg6841_725.pdf 389.55 КБ Скачано: 474 раз(а)
|
|
|
kanto
|
| Победил монитор, одев мощные очки, просмотрев дорожки была обнаружена микротрещина на 2й ноге шима. Та что идёт к оптопаре. После обнаружения и устранения монитор ожил, все напруги как вкопаные! Всем спасибо за поддержку и за добрые слова в помощь! |
|