| Автор | Сообщение |
|
Nhtr
|
Нет раскачки на полевиках P2504BDG. Также нет и сигнала с 11 и 14 выводов микросхемы. Что за микруха, прочитать не могу, уж больно все смазано. Питание есть, 15 вольт. На полевиках полумоста почему то разное напряжение, на нижнем, U501 - 5V, а на другом - 10V. Подскажите, что за микра там, и в какую сторону копать. Спасибо всем заранее
Да, это выяснилось только после восстановления блока питания, в нем была пробита LD7522, вторая нога на общий звонилась 2 Ома.После замены на выходе без нагрузки +5,21В и +15,9 В. |
|
serega-64
Старший модератор
Сообщения: 10180
|
| Nhtr, Мил, человек, ты случАем разделы не попутал? С каких этт пор CRT мониторы стали LCD? |
|
TE
Старший модератор
Сообщения: 10199
|
| Nhtr писал: | | На полевиках полумоста почему то разное напряжение, на нижнем, U501 - 5V, а на другом - 10V. |
У транзисторов три вывода З-С-И, на каких выводах? Если на стоках, то почему 10В у верхнего, а выходное блока 15,9В. Куда почти 6В делись?
Микросхему потрите со спиртиком и прочитайте маркировку.
Можно прочитать модель платы и по ней поискать.
Тему перенёс. |
|
|
Nhtr
|
| Ну ошибся, простите засранца. Впредь буду повнимательнее. Спасибо. |
|
мимо проходил
Завсегдатай
Сообщения: 408
|
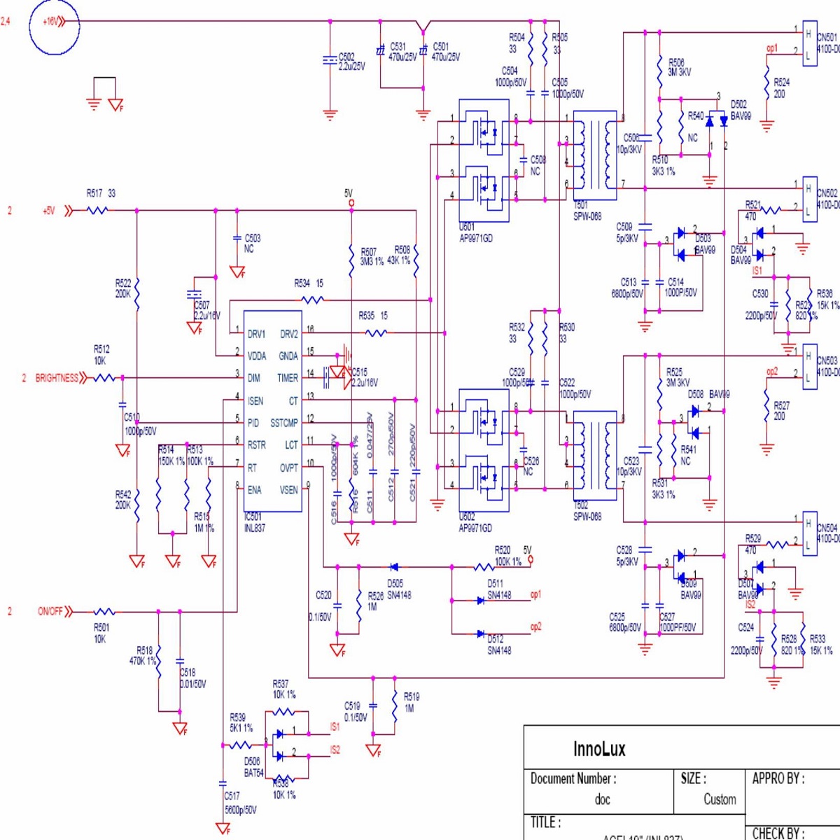
Часом IC501 не INL837 ?
| 11.jpg |
| Описание: |
|
| Размер файла: |
308.55 КБ |
| Просмотрено: |
852 раз(а) |

|
|
|
|
Nhtr
|
| Там у меня похоже на драйвер полумоста. На выходе классический полумост. Выводы 11 и 12 на один полевик, верхний в полумосте, 14 и 15 на нижний. Соответветственно затвор - исток. Затворы через 22 Ома подключены. Полевики с управлением логическими уровнями, в дате вычитал. На 11 и 14 выводах микрухи в мануале так сказано, в момент рестарта должны какие то уровни, как написано, и как мне удалось понять, пояляться. Почему только про рестарт, непонятно. Не учил я в свое время аглицкий язык, немецкий пришлось. А разглядеть даже в очках не могу, все таки уже почти 66 годов. Да, питание на микрухе есть, как по мануалу на 8 выводе. Может там было что с питанием, потому что и в основном LD7522 вылетела. Таки вот пока раскладки. Зову хозяина, он сисадмином работает, пусть переводит, а я проверять буду. Да может и название микры прочитает. |
|
TE
Старший модератор
Сообщения: 10199
|
| Nhtr, чего Вы упёрлись в эту микросхему? Может пора о неисправности монитора хоть что-то написать и диагностику нормально провести? |
|
|
Nhtr
|
| Да если бы я был спец, я бы и вопросов лишних не задавал. И евли бы была схема этого инвертора. Схема блока питания есть, его восстановил. Там была пробита LD7522, уже писал. А так монитор не светится. Горит желтый, при включении синий не загорается. По алгоритму упираюсь в эту мелкосхему, нет с нее раскачки, почему, хрен знать. Вот и вся инфа. Монитор ACER V173A. |
|
TE
Старший модератор
Сообщения: 10199
|
| А подумать немного? Для того чтобы подсветка работала, необходимы напряжение питания и сигнал включения. Откуда будет сигнал включения, если горит желтый светодиод? |
|
|
Nhtr
|
| Ну это ведь понятно, что есть питание на мониторе. Есть +5 вольт, +14 вольт.Подкллючена матрица, Плата управления и майн, так вроде называют эту платку небольшую. Когда нажимаю ВКЛ, Должен синий загореться, или нет? Я потому и задаю вопросы, что не спец в этом. А отремонтировать надо бы. Может что и не так делаю, так посоветуйте с чего начать. А страмотить что толку то? Я же от этого не поумнею. |
|
serega-64
Старший модератор
Сообщения: 10180
|
| Nhtr писал: | | Может что и не так делаю, так посоветуйте с чего начать. |
Начните с изучения принципа работы устройства, этого в инете валом, а ликбезом здесь никто в тематике заниматься не будет. |
|
|
Nhtr
|
| И Вам не кашлять. Будьте здоровы. |
|