| Автор | Сообщение |
|
john-yug
|
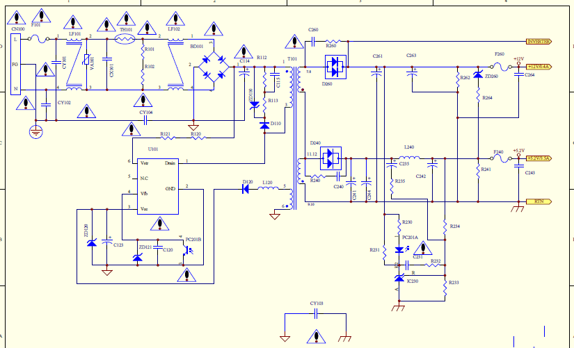
Aser al1916. БП инвертор плата (P/N: 3BS0101313GP REV:1)
Выгорел ТОР с шестью ногами.
Схема как и у 1716е.
Скачал и ..... всё есть на схеме кроме обозначения.
Кто знает что именно стоит? Какой ТОР?
ДОБАВЛЕНО 13/10/2015 19:39
Сори.... Нашлося. Поспешил выложить проблему.
P/N: 3BS0101313GP REV:1, источник питания выполнен на основе микросхемы FSDM0565R (маркировка - DM0565R, datasheet)
Вот теперь интересны аналоги...

2015-10-13_182240.png 46.52 КБ Скачано: 393 раз(а)
|
|
snoopy
Учу ТВ летать
Сообщения: 3023
|
|
|
john-yug
|
Вроде не то. Схемку с ней видел. Другая. Там в шапке написал что нашёл уже.
И 245-я вроде в аналогах не значится. |
|
SASHATOD
Фанат форума
Сообщения: 9885
|
john-yug, А литы то беременные
Да с этими DMками никогда проблем не было,дёрни с самца шо на разборке плат нима? |
|
|
john-yug
|
| SASHATOD писал: | john-yug, А литы то беременные
Да с этими DMками никогда проблем не было,дёрни с самца шо на разборке плат нима? |
Да литы это понятно. Сетевой тоже снял. Может и из-за него бахнуло.....
А вот доноров маловато. Так на дому балуюсь....
Других дел много. Иногда несут моники....
Спасибо, вопрос в принципе решён.  |
|