| Автор | Сообщение |
|
Alekc70
|
| Здравствуйте, принесли в ремонт моник VS VA902. Причина - не включается. После внешнего осмотра платы выявлены вспученные кондеры. Поменял все электролиты (кроме входного), пропаял выходные транзисторы, трансформаторы, конденсаторы инвертора - монитор заработал. Но после 1-1,5 часа выключился - на кнопку Power реагировал вспыхиванием светодиода. После прозвонки выяснилось сгорел один из диодов SK24 ( 2А, 40В) (на плате D513, D514) - заменил оба на SR24, после чего монитор снова заработал, через час то же самое. Сгорел опять один диод - единственное, что не выяснил, какой все время вылетает один и тот же или разные. Напряжение на инвертор с блока питания 15,5 В. Что делать??? |
|
TE
Старший модератор
Сообщения: 10199
|
| В какой цепи стоят диоды? |
|
|
Alekc70
|
| Я так понял, что обратные Диоды - т.е защита транзистров (схемы нет, к сожалению) |
|
TE
Старший модератор
Сообщения: 10199
|
| Alekc70, схемы у меня тоже нет, но есть стандартная схема преобразователя напряжения на полевом Р-канальном транзисторе. Писать о "обратных диодах", защищающих транзисторы, не стоит, можно было просто написать, что катодом диод подключен к стоку тразистора такого-то типа и дросселю, а анодом на землю. Какие транзисторы (мощные) в инверторе? |
|
|
Alekc70
|
| Ну когда до платы доберусь - отпишу, т,е завтра |
|
|
Alekc70
|
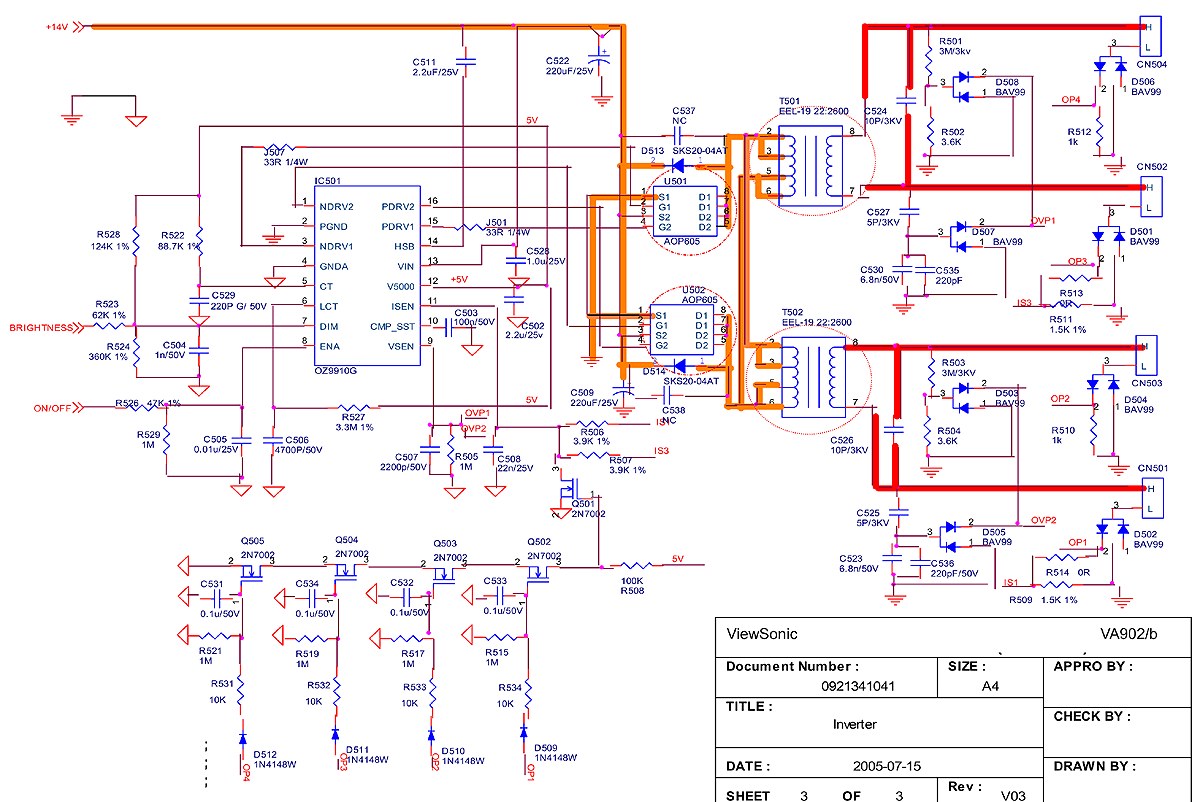
| Диоды - 2 сборки 8DIP BD661 (даташит не нашел), анодом подключен к стоку и к трансу, а катодом к питанию инвертора т.е. к +15В. |
|
|
Alextbv
|
Alekc70, TE, хоть и давно это было, но все же чем история закончилась? Почему диоды горят?
Есть такая же проблема. Монитор VA902b ( модель VS10780). Схема и сервис мануал есть уже на сегодняшний день.
1) Зеленый светодиод моргал, подсветка не запускалась. Прыгали все напряжения с БП. При отключении инвертора от БП, скачки напряжения прекращались и светодиод горел постоянно.
2) В инверторе были пробиты два диода D513, D514 (SK24) - поменял на SS24.
3) Конденсаторы C509, C522 (220 мкф) в инверторе проверил прибором. Заменены на новые низкоимендансные, так как завышен ESR (в одном сильно).
4) В инверторе изначально стояли два DIP8 P605 (под ними сильно потемнела плата, поменял без проверки на аналог - SMD IRF7389, так как P605 нет в продаже).
После включения монитор нормально работал около 1 часа и снова зеленый светодиод моргает, подсветка не запускается, снова пробиты те же 2 диода.
| VA902_(VS10780)_Inverter.png |
| Описание: |
|
| Размер файла: |
241.18 КБ |
| Просмотрено: |
365 раз(а) |

|
|
|

|