| Автор | Сообщение |
|
sunjob
|
добрый день
задача: поднять выхлоп до 24в у ноутбучного б.п.
блок питания TOSHIBA PA-1121-04
нашел даташит на этот блок питания (Lite ONE xxx)
- LITE_ON_PA-1121-04.pdf
но выходная часть сделана на ОУ, очень похожа на схему в статье
http://radiohlam.ru/forum/viewtopic.php?f=4&t=3213
срисовал свою схему (как мог :о), набросал в игле
далее обозначения по моей игловской схеме:
логично предположил что регулировка след:
- R5 - выходное напряжение
- R9 & R8 - защита по току
подпаялся параллельно R5, уменьшая резистор до 20К, постепенно довел выходное до 23-23.5В
!!! НО И !!! - блок питания начинал вести себя странно
- при дальнейшем увеличении вых. напряжения, видимо, срабатывала защита, блок отключался "до перегрузки"?
- сам по себе становился "дерганным", провода, подпаянные параллельно R5 - если их замкнуть на внешний (подбираемый) резистор, когда БП уже включен, то могла "сработать защита", при это, если контакты на резистор сразу "замкнуть", перед включением, то БП включится нормально, но в процессе работы может "от любого чиха" уйти в защиту...
итак, вопросы:
1. присмотрелся к схеме, показалось странным, R5 и ОУ запитан на "токовый датчик" а не как должно быть (по моему) на минус, на плате даже есть пяточки, в которые подпаяная перемычка, и можно перепаять эту часть схемы на правильную землю (выделил красным)?
2. любые советы, помощь, ссылки по данному вопросу
3. ну и самое главное, возможно ли данный у данного БП "безболезненно" поднять вых. напряжение до 24В?
в ВВ части используются (на сколько я понял)
- LTA201P ~ TEA1552T от Philips Semiconductors
- C6561D EZ724 - L6561
спасибо за любую помощь
в архиве img_2185.jpg - фото на печ. плату моего блока питания
архив со всеми найденными документами, схемами
https://www.dropbox.com/s/ctovgshjcwiqxp1/%D0%B1%D0%BB%D0%BE%D0%BA_%D0%BF%D0%B8%D1%82%D0%B0%D0%BD%D0%B8%D1%8F.rar?dl=0
з.ы.
есть еще пара мыслей:
у ВВ ШИМ-контроллера есть "интересный" вывод
DEM - отвечает за перегрузку по напряжению и мощности (на след. скринах - запитан через RDem, на моем БП - этот резистор = 0 (перемычка)
вопрос: может добавить вместо перемычки резистор, что-бы увеличить порог срабатывания защиты от перенапряжения? если да, то сколько примерно?
з.ы.2
трансформаторы/дроссели неразборные вообще, сделано для космоса, не по китайски :о)

TEA1552_cut.jpg 145.71 КБ Скачано: 436 раз(а)
TEA1552_cut2.png 23.58 КБ Скачано: 677 раз(а)
PA1121-04_150dpi_1.png 10.45 КБ Скачано: 411 раз(а)
_питания.rar 4.63 МБ Скачано: 420 раз(а)
|
|
|
sunjob
|
Возможно кому нибудь пригодится
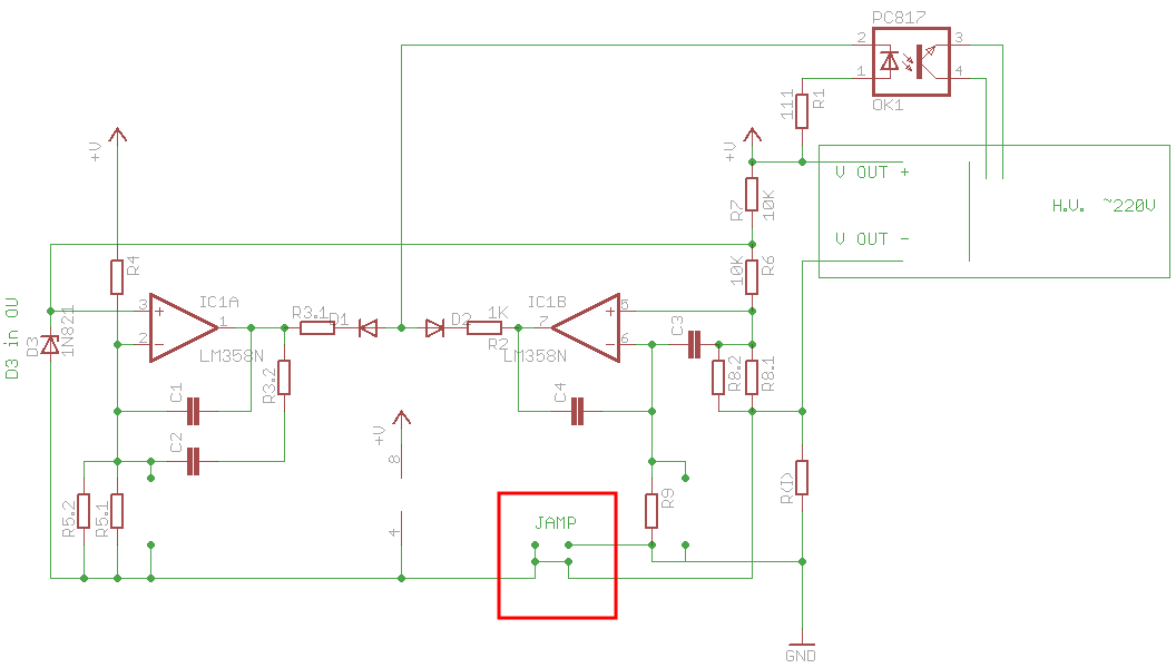
выходная цепь, ОУ TMS103 на 1м усилителе (напряжение), 2я нога, делитель, подбор резистора на землю, по моей игловской схеме R5* - подпоял параллельно 21.6К --> получили выход 23.6В
ВВ часть, ШИМ контроллер, ноги STB(стендбай) & DEM(защита)
STB - управляет полевым транзистором (нормально открытый), кот, в свою очередь запитывает делитель 4.75K-24K(c диодом, видимо стабилитрон) - с делителя идет резистор 47К на к. DEM
меняем в верхнем плече делителя резистор 4.75K -> 4.11K
питание на ШИМ контроллере поднялось (было 10.6V)
-> 13.8V (без нагрузки)
-> 14.5V (с нагрузкой 100Вт)
по даташиту ШИМ-контроллеру вполне приемлемо
протестирован на 5 Ом нагрузке (4,72А 111,4Вт) в течении часа
PA1121-04_HV_150dpi_1200pix.png 51.03 КБ Скачано: 495 раз(а)
|
|
|
sunjob
|
p.s.
возможно не совсем ясно выразился
- ЗАДАЧА РЕШЕНА
- НАПРЯЖЕНИЕ поднято до ПОДХОДЯЩЕГО
- на МОЩНОСТЬ/ТОК ПРОТЕСТИРОВАНО |
|

|