| Автор | Сообщение |
|
mussik
|
packard bell P7YS0 слегка залит, чистка и восстановление дорог, и вздутая микра на ней BPIDE помогите опознать элемент датшин нигде нет что за чудо?
на плате маркировка pu7 похоже 1.8v стаб.


| Фото-1095323.jpg |
| Описание: |
|
| Размер файла: |
247.24 КБ |
| Просмотрено: |
285 раз(а) |

|
|
|
|
tureckiy
|
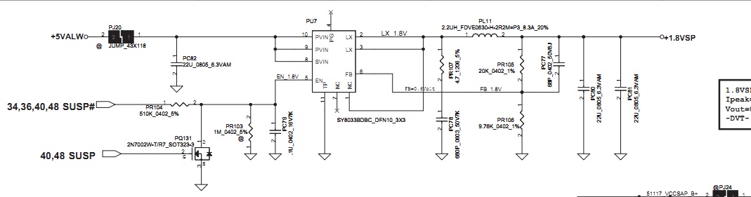
Материнка LA-6911P ???
SY8033BDBC
зг7.jpg 59.7 КБ Скачано: 323 раз(а)
|
|
|
mussik
|
| tureckiy, спасибо, буду искать. |
|
|
mussik
|
| шимка не зря сгорела, проц закорочен по 1.8в вряд-ли хозяин захочет ещё и проц менять. |
|
|
tureckiy
|
проц? да вряд-ли, сокет глянь и при чем тут 1.8? |
|
gnom69
Передовик
Сообщения: 2073
|
|
|
tureckiy
|
|
gnom69
Передовик
Сообщения: 2073
|
| tureckiy, Понятия не имею , крыша едет...зачем спрашивать тогда , при условии что есть схема... |
|
|
mussik
|
| пробовал с другим процем не коротит, вот и думай при чем здесь проц. |
|
|
tureckiy
|
| mussik, дак с другим-то процем завелась? |
|
|
mussik
|
| да не завелось, нет шимки, а кз по 1.8в пропало, да и клиент забрал нотик так что тему можно прикрыть, всем спасибо за участие. |
|