| Автор | Сообщение |
|
bkost
|
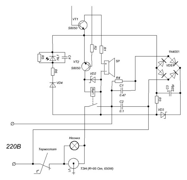
Давно отошел от паяльных дел, но надо... У родственника перестала работать пароварка. Он вскрыл, добрался до плат, выпаял диоды из моста и приволок ко мне. Один из диодов оказался пробитым. Купили новые, но теперь он не может вспомнить, как они стояли. Вот фото:
Обратите внимание на метку диода - прямоугольничек-ключ. Сами диоды 1N4001 тоже имеют серебристый ключ "-". Так вот, если впаять ключ к ключу, получится что "+" моста ляжет на "-" конденсатора(на переднем плане), что по моим понятиям не корректно. Пришлось из платы на коленках слепить схемку. Вот она
Что народ посоветует?

kos1.JPG 53.47 КБ Скачано: 2481 раз(а)
|
|
Рифат
Обыкновенный человек
Сообщения: 17778
|
|
|
bkost
|
| Поставил. При подключение 220В загорается светодиод, но при вкл кнопки "Старт" неонка молчит и ТЭН не греется. На мосту 40В, хотя кондер С3 рассчитан на 35В. И еще маразм, при подсоединение полож щупа к "+" моста, показывает отриц. напряжение (-40В) и наоборот. Что-то не то. |
|
xarl
Модератор
Сообщения: 21874
|
| Думаю надо восстановить все и разбираться со схемой. |
|
|
bkost
|
Я не писал, там есть еще одна платка с "таблеткой" - бескорпусной микросхемой и кнопками управления. Позвонил в сервисный центр, мужик сказал следующее: "...запчастей нет, снята с производства 2 года назад, если накрылась таблетка (что чаще всего и встречалось), можно плюнуть. Предложил врезать механический таймер. Как проверить таблетку, чтоб зря не гробить время, не знаю. Сижу и думаю, что делать. Родственнику, на всякий случай, сказал, что - ж...

|
|
xarl
Модератор
Сообщения: 21874
|
| bkost, трансформатора питания я не вижу, моста там , скорее всего тоже нет. Выпрямитель собран С-D-C-DZ. |
|
|
bkost
|
Я имею ввиду вот это безобразие

|
|
xarl
Модератор
Сообщения: 21874
|
| А я имею ввиду силовую часть и блок питания. Запусти сначала блок питания, на выходе должно быть примерно напряжение питания реле. |
|
|
bkost
|
Завтра на работе попробую. Слепил полностью схему. Опять неясность, на самой первой фото видно, диод Шоттки возле кондера, на плате значок - одна полярность, сам он сидит противоположно.
Завтра отпишу.

|
|
|
bkost
|
xarl,
Спасибо за участие, бросаю я это дело. Посмотрел, на мост приходит 47В переменки, выходит 44В постоянки, хотел посмотреть напругу на обмотке реле, только коснулся, как ё...ло, выгорело все вокруг, даже стол прожгло. И у меня чуть не потекло Пусть покупают новую. |
|
xarl
Модератор
Сообщения: 21874
|
Жаль, времени... Что то там не так. В схеме не так.  |
|
Рифат
Обыкновенный человек
Сообщения: 17778
|
Юра ,диоды должны установлены по ключам,сам видел такую платку.  |
|
xarl
Модератор
Сообщения: 21874
|
grifat, я платку не видел, но в приведенной схеме нестыковка.  |
|
|
bkost
|
Еще не удалил, если интересно, кто дружит с фотошопой(CS4) здесь файл со слоями, по которому я делал схему. Если уменьшать прозрачность одного, виден второй
www.miratex.com.ua/kos/1.psd а здесь более четкая схема 1:1 с платой www.miratex.com.ua/kos/cxema.JPG
Родственник сообщил, что когда перестала работать, он подумал, что реле купил новое, другого производителя и перепаял. Ну а потом за диоды я писал. Я тоже думаю, что-то не то. Почему 44В, если электролит рассчитан на 35В, почему, если по ключам, "-" емкости сидит на "+" моста, почему диод Шоттки стоит противоположно ключу, почему на обмотке, перед стрессом, я успел увидеть 3В. |
|
|
bkost
|
| Уболтали меня восстановить это дело, согласился скорее ради того, чтоб понять, чем ради самого восстановления |
|
|
bkost
|
Все же можете объяснить, почему "-" моста идет на "+" емкости

|
|
xarl
Модератор
Сообщения: 21874
|
| bkost, вот это другое дело. Все правильно + моста идет на + конденсатора, минус -на минус (D1,D4-одно плече, D2,D3-другое). Дальше-параметрический стабилизатор R_ Z1. А вот в первоначальной схеме путаница. |
|
|
bkost
|
| xarl, минуточку, мы же сошлись на том, что ключи на мостовых диодах соответствуют ключам на рисунке, а это "минус", я так и впаял, и получилось "минус" D1,D4 сидят на "плюсе" кондера C3. Т.е. я их неправильно впаял. Значит ключ на рисунке соответствует "плюсу" диода? |
|
xarl
Модератор
Сообщения: 21874
|
| bkost писал: | | минус" D1,D4 сидят на "плюсе" кондера C3. |
Совершенно верно. ~ >I- +. |
|
|
bkost
|
xarl,
Знаешь, что смешно,- посмотри на диод D5, у него ключ, получается, показывает на минус, и на второй плате, где таблетка, диод VD6 (который я не трогал) черной меткой показывает на ключ. Не могли же китайские братья на одной плате часть ключей указать, как минус, а часть, как плюс. И если поменять полярность поста, будет ли работать связка "LED-C4"? Пока делаю новую плату, "пощупать" не могу, хочу теоретически подготовиться  |
|