| Автор | Сообщение |
|
makovled
|
| mikrosxema IR 2153 Tranzistory IRF 840 Diodnyj most KBU 8010 Tazhe beda byla .Zamenili detalki vsio zarabotalo!!! Uspexov! |
|
xarl
Модератор
Сообщения: 21874
|
| makovled, в полной форме ответа пользуйся русской клавиатурой. |
|
|
ale44
|
| ребята о каком перепаде напряжения речь.Идея запихнуть 70 ватный импульсный блок в маленькую полностью закрытую коробку могла прийти на ум только не очень далеким людям.Незнаю как насчет ошибок в схеме-но похоже что в этой коробке полевики минут 20-30 разогреваются до температуры близкой к температуре бробоя перехода-так что в таком виде вопрос стоит когда через неделю или больше блок сгорит.Выход есть-в случае отсутствия ошибок в схеме-это:ремонтируем блок-переставляем плату в корпус с вентилятором а то и парой вдув-выдув и пользуемся и никаких ограничений 30-40 минутами-чисто лукавство -чтобы блок не сгорел.К у меня и через 45 минут идет нормальный процесс отделения пузырьков.Могу помочь в ремонте блока если каму нужно - пишите. |
|
|
motorrr07
|
| Mitia_178 писал: | Та же самая ерунда случилась. Так кто нибудь может поделиться схемой?
Благодарен за ранее |
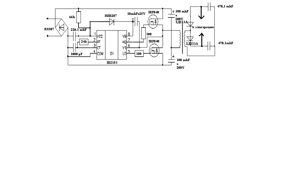
Вот схемка
СХЕМА проверена.PNG 34.28 КБ Скачано: 2310 раз(а)
|
|
|
kuzja95
|
| motorrr07 писал: | | Leo22 писал: | У меня тоже вышел из строя, сгорел предохранитель, попробовал поменять - второй вообще лопнул.
Оказалось, что вышли из строя входной мост и силовые транзисторы (пробой). Остальное проверить не могу. Я вижу, что поломка не редкая - что еще кроме силовых элементов могло выгореть?
Пожалуйста, поделитесь схемой и номиналами элементов.
Вообще странно, зачем затирать названия элементов, прибор в принципе должен быть простой - я всегда получал живую и мертвую воду через простой выпрямитель. Для чего такой навороченный блок питания с высокочастотным преобразователем напряжения?? |
ДОБАВЛЕНО 17/05/2012 03:32
ща ещё раз просматривал тему и фото, появился вопрос: посмотрите на фото, которое есть выше и на мою схему, где красным выделено. Так всё же там они соединены или на ч/б схеме правильно?  |
Судя по ч/б схеме, там должен стоять транзимстор и это две соседние ножки, пока навскидку сказать не могу |
|
|
Leo22
|
| motorrr07 писал: |
Вот схемка | Вот спасибо! Случайно зашел в темку, а тут и схемка появилась .
Закупил деталек, отремонтировал приборчик. Только вот у меня еще между мостом и сетью предохранитель. Я высчитывал по мощности 70 Вт на входе должен был быть ток 0,3А, но у меня без нагрузки и 0,5А при включении перегорал. Видимо, емкости заряжаются. Поставил 1А, вроде держит.
Но вот проблема - ток не идет через стакан почти. Стрелка еле еле двигается, и стоит почти на нуле. Завтра буду мыть стакан в уксусе, может поможет. Хотя говорят, что этот стакан - слабое место приборчика АП-1. Забивается быстро и уксус не помогает.
Тут я спрашивал выше про напряжения на выходе. На холостом ходу около 80В. Под нагрузкой опускается до примерно 70В.
На входной стороне после диодного моста 313В, на конденсаторах у трансформатора - по 155В примерно.
UPD. Вопрос - можно ли в этом блоке повысить напряжение, хотя бы вольт на 10-15? По конденсаторам на выходе проходит, да и заменить их в крайнем случае можно.
Я попробовал промыть в уксусе стакан, хватило ровно на пару минут работы - потом ток упал с середины зеленой зоны до ее начала, а к концу процесса - до желтой. |
|
|
valenok2003
|
Бюджетный вариант ремонта АП-1.
Я решил проблему со сгоревшим блоком питания от активатора просто - включил последовательно в сеть три лампы накаливания, две лампы по 100 вт и третью 15вт от холодильника. В результате с лампы холодильника снимаю переменное напряжение порядка 70 вольт. (напряжение родного источника 60 вольт, для данного аппарата эта разница несущественна). Параллельно 15 ваттной лампе подключил диодный мост, с которого снимаю постоянный ток на пластины прибора. Сглаживающие конденсаторы не ставил. За одно промыл нержавеющие пластины в уксусе. Все отлично заработало, лампы горят в пол-накала и сильно не раскаляются, а качество воды, ИМХО, даже лучше чем было.
В коробке от блока питания просто диодный мост и провода. Коробка для безопасности ))) |
|
xarl
Модератор
Сообщения: 21874
|
valenok2003,  |
|
|
valenok2003
|
hitokiri111,
Уважаемый, вы какое -то отношение имеете к электротехнике? Похоже что нет. Какого лешего вы раздаете советы, если не знаете элементарных вещей - при последовательном включении нагрузки потребляемый ток, а соответственно и мощность не увеличивается, а уменьшается. Предложенная мной схема является примитивным делителем напряжения!
PS: А зачем вам 2 литра воды в день на троих?? |
|
Мелиор
Старший модератор
Сообщения: 35660
|
| valenok2003, это вы к кому обращаетесь? На форум выходили ровно год назад теперь разговариваете с каким-то hitokiri111 |
|