| Автор | Сообщение |
|
sanata12
|
Увлажнитель воздуха Polaris PUH 6030, попала вода в блок питания YK-018A1 - сгорели три резистора по 1R2 один 8,2 Ома и полевик 4N65FC,после замены блок не запускается, необходимо заменить шим SMD 12F05 SOT 23-6 (1-GND 2-Gate 6-VCC).
Может кто знает чем заменить?

| 2018-01-08 21-55-14.JPG |
| Описание: |
|
| Размер файла: |
213.17 КБ |
| Просмотрено: |
1271 раз(а) |

|
2532.jpg 58.09 КБ Скачано: 959 раз(а)
|
|
Yuritsh
Фанат форума
Сообщения: 18498
|
|
|
sanata12
|
| Спасибо! По даташиту подходит, только 5-я нога у меня в воздухе на плате. Буду искать. |
|
xarl
Модератор
Сообщения: 21874
|
sanata12,  |
|
|
surik93i
|
присоединяюсь, такая же схема увлажнителя только на шимке маркировка 12G15.
1 и 2 нога в коротком, омные резисторы вокруг дохлые и полевик.
пока в поиске шима
ДОБАВЛЕНО 12/01/2018 22:21
схема без оптопары, поэтому 5 нога не используется |
|
|
sanata12
|
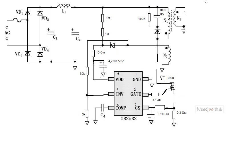
| Наконец получил OB2532. БП запустился, но напряжения питания в два раза больше вместо 12В -25В вместо 34В-67В? |
|
|
sanata12
|
| В шапке письма добавил схему с своими номиналами. По даташиту на OB2532 стоит С4, у меня его на плате не было, видимо ШИМ не совсем родной. Может кто знает какие элементы изменить что бы уменьшить напряжение на выходе в два раза, схема без обратной связи? |
|
|
sanata12
|
| Увлажнитель собрал, даже работает. Посмотрим на сколько хватит. |
|
|
Саня Веселый
|
| Мужики, скиньте пож. схему БП YK-018A1, а то шваркнуло и не видать номиналов R4, R3, R2. |
|
Yuritsh
Фанат форума
Сообщения: 18498
|
| Саня Веселый, отдай в ремонт. |
|
xarl
Модератор
Сообщения: 21874
|
| Саня Веселый, заполняйте Профиль... |
|
|
sanata12
|
Саня Веселый, Запрещается :
1.Давать советы в теме до устранения автором замечаний, на которые указал модератор. |
|
|
frankw
|
| sanata12 писал: | | Увлажнитель собрал, даже работает. Посмотрим на сколько хватит. |
Понимаю что уже год прошел, но может помните или кто подскажет, что заменили чтобы понизить выходные напряжения в 2 раза? |
|
|
SergeiShk
|
sanata12, если не найдешь шим поставь б.п. с простым трансом
ДОБАВЛЕНО 11/04/2019 22:05
frankw, вот раз было ремонтировал аппарат мыши сьели импульсный транс поставил б.п. с простым трансом и усе работает |
|
|
frankw
|
| SergeiShk писал: | sanata12, если не найдешь шим поставь б.п. с простым трансом
ДОБАВЛЕНО 11/04/2019 22:05
frankw, вот раз было ремонтировал аппарат мыши сьели импульсный транс поставил б.п. с простым трансом и усе работает |
Другой поставить не наш метод Хочется сохранить оригинальность,уже пол первички восстановил, шим поставил как автору советовали, теперь интересно как автор победил эту проблемму с завышением напряжения. |
|
xarl
Модератор
Сообщения: 21874
|
frankw,  |
|
|
sanata12
|
| Аппарат вернулся, что и следовало ожидать. Ведь напряжение на выходе достигало 70 В, а конденсатор на выходе 220мкФ остался на 50 В. Поменял конденсатор на напряжение побольше. БП за работал. Но мысли как понизить напряжение остались. Буду экспериментировать. |
|
|
ivanov600
|
| sanata12 писал: | | Аппарат вернулся, что и следовало ожидать. Ведь напряжение на выходе достигало 70 В. |
Яфигeю с таких ремонтов! Тоже надобно узнать, что за шим. Маркировка моего 37DTQ , 5 нога в воздухе |
|
xarl
Модератор
Сообщения: 21874
|
| ivanov600, заполняйте Профиль... |
|
|
ivanov600
|
|