| Автор | Сообщение |
|
Mochow
|
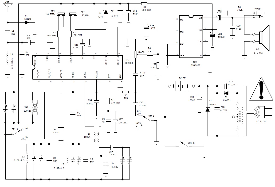
Купил в интернет-магазине радиоприемник переносной Лира рп-236,производство Ижевского радиозавода. звук дребезжащий,завал верхних частот,плывет частота на FM. позвонил в магазин,предложили вернуть,но пересылка почтой 400р,решил довести до ума сам,телевизоры свои сам делаю. Связался с заводом--дали схему,прилагаю.Вскрыв приемник нашел небрежную пайку динамика,пропаяв дребезжание пропало.Но завал верхних частот остался,звук задушенный. Что можно сделать? Экранировать гетеродин,изменить емкость какую...Пайку всю прошел паяльником все в норме и без изменений
ДОБАВЛЕНО 07/12/2018 19:46
Переключение тембра на низкие ничего не дает ,только бубнеж...
236 Схема.jpg 157.45 КБ Скачано: 972 раз(а)
|
|
БЕЗЫМЯННЫЙ
Бегущий по граблям
Сообщения: 7608
|
| Посмотреть даташиты на примененные в этом чуде "ижевского кетайпрома" микросхемы на предмет их частотного диапазона, попытаться подкинуть другой динамик. |
|
Yuritsh
Фанат форума
Сообщения: 18498
|
| Непонятно, каких чудес вы ждёте, от совкового хлама, собранного из китайского мусора? |
|
TO(Nic)
Завсегдатай
Сообщения: 996
|
| Было несколько вариантов Лир, сплошной китай, только сборка наша. Задушенный звук.Динамик видимо дохлый. |
|
БЕЗЫМЯННЫЙ
Бегущий по граблям
Сообщения: 7608
|
| TO(Nic), Сколько видел подобных аппаратов, ни за что не поверю что сборка наша. Ну нет у нас такой "культуры" монтажа. В России возможно в коробки упаковывают да и то вряд ли. Меня в свое время удивлял новый электроинструмент "Ритм" на прилавках магазинов в то время как у меня под окнами на месте цеха где он раньше производился уже работал торговый центр. Наглость эхвективных минетжеров безгранична. |
|
TO(Nic)
Завсегдатай
Сообщения: 996
|
БЕЗЫМЯННЫЙ, НЕ берусь утверждать, но по моему даже адресок есть. Надо глянуть.Где-то паспортишко валялся. У нас их активно раздавали населению, когда сняли радиоточки,взамен.
PS. Хотя чего годать, есть же интернет, написано Ижевский РЗ. Видимо правда.  |
|
БЕЗЫМЯННЫЙ
Бегущий по граблям
Сообщения: 7608
|
| TO(Nic), дык на том инструменте тоже адресок был написан в паспортах, и завод формально по соседнему адресу все еще основную продукцию выпускает, сколько таких примеров по стране есть. |
|
|
Mochow
|
Спасибо за дискуссию! Весь вечер и полночи перерыл все даташиты,должен работать! Динамик не дохлый на низких звук орет,а на высоких еле слышно! Думаю дело в УНЧ микросхема ТДА2822м, она маломощная,по включению дает выходную мощность всего 0,65вт при нагрузке 4ом ,по даташиту.А динамик поставили 8ом,Унч его просто не тянет,на этой нагрузке выходная мощность в 2раза меньше. Она только при напряжении 9в может дать 1вт,динамик на 1вт стоит.даташит прилагаю. Может включить эту микросхему по мостовой схеме? потянет ли она нагрузку 8ом? Даю схему мостовой схемы включения,там мощность 1,3вт ,но.....при нагрузке 4ом.Видно надо напряжение подавать не 6в на нее а 12в!
Да при разговоре с заводом,китайское ли производство----сказали что комплектующие Китай,но сборка наша.Вобще плата пропаяна чисто,у меня были 2 китаеза,пайка была очень грязная,еле отмыл дихлорэтаном! У них цех на территории завода,ООО Платан.
ДОБАВЛЕНО 09/12/2018 03:22
Даю схему и даташит. А может заменить 2822м на ТДА2003L ? я сегодня был в Г.Михайловка и там купил такую,она мощнее и проще,моно звук.Могу дать даташит и схему включения
ДОБАВЛЕНО 09/12/2018 03:25
А в заводской схеме второй выход и вход закорочен,не используется!

2822.PNG 104.38 КБ Скачано: 341 раз(а)
|
|
БЕЗЫМЯННЫЙ
Бегущий по граблям
Сообщения: 7608
|
| Mochow, есть в доме что нибудь звукоусиливающиее с аудиовходом и более менее звуком? Если есть, то подключи аудиовход этого устройства к 11 ноге микросхемы приемника (det out) через кондер в микрофоараду-две и послушай. |
|
|
Mochow
|
БЕЗЫМЯННЫЙ, Привет! Да конечно есть,спасибо,попробую подключить.Но вобще,вот полазил в инете,картина ясна---с напряжением 6 вольт и нагрузкой 8 ом нужно только мостовое включение !!! Почему завод этого не сделал непонятно! Дам им запрос с понедельника. Вот данные мостового включения.
Технические характеристики усилителя: МОСТОВОЕ Включение
Напряжение питания: от 1.8В до 15В.
Рекомендованное питание при 4 Ом нагрузке: 4.5В.
Рекомендованное питание при 8 Ом нагрузке: 6В .
Ток потребления не более: 200мА.
Ток покоя: 6мА.
Выходная мощность в режиме мост: 1 Вт. при 4 Ом нагрузке
Выходная мощность в режиме мост: 1.35 Вт. при 8 Ом нагрузке
Отношение сигнал/шум: 39дБ.
ДОБАВЛЕНО 09/12/2018 20:10
Посмотрел по схеме 11 ногу----отличная идея! Вобще проверю всю эту цепь до регулятора громкости. |
|
БЕЗЫМЯННЫЙ
Бегущий по граблям
Сообщения: 7608
|
| Mochow, вы динамик то другой попробовали подключить? А то можно с родной бумажной какашкой долго мучиться. |
|
|
Mochow
|
| БЕЗЫМЯННЫЙ, У меня есть только 5вт и 10вт динамик,таких нет. я вот на Али полазил ,там вобще 1вт нет,где завод их взял не понятно....есть 0,5вт и 3вт и больше,но 3вт мало,круглых нет.А из квадратного можно сделать круглый? Обрезать если.... У меня были китаезы размером даже меньше,так там 3вт динамики были.Они не ставят 1вт вобще. С подключением к аудивходу пока не получается,он у меня приемник 60годов и стоит так что не подключишь,и надо отпаять там проигрыватель,морока только,провода нужны по 2м,будут помехи. На завод дал запрос,пока молчат. |
|
БЕЗЫМЯННЫЙ
Бегущий по граблям
Сообщения: 7608
|
| Mochow, где завод их взял это самый понятный вопрос в теме, в кетае есс-но. Для проверки можно хоть 5 хоть 10 подключить. |
|
TO(Nic)
Завсегдатай
Сообщения: 996
|
| Или наушники подключить, там же есть разьем. |
|
|
Mochow
|
| Да разъем есть,как то не дошло раньше,спасибо! Подключил и ..... совсем другое дело, небо и земля...на малой громкости орет как черт и чистый звук!!!А с динамиком дальше середины надо крутить регулятор для среднего звука микруха 2822 не тянет этот динамик 8 ом. на Али нашел динамик 8 ом 1 вт подходящий но...диаметр 57 мм,а у этого 75 мм ,больше там никаких нет,есть 3 вт но по высоте не проходят,у этого 17 мм,а те от 25 мм,надо дыру вырезать,в отсеке батарей. Лучше 1 вт как нибудь закреплю 57 мм. и Схему переделаю на мостовую....Так динамик квадратный можно круглым сделать,обрезав его.... |
|
TO(Nic)
Завсегдатай
Сообщения: 996
|
| Та можно, обрезав ему уши, только аккуратно, чтоб каркас не повело. |
|
|
Mochow
|
Привет Всем! Сделал переключение на мостовую схему. А заработал еще хуже,при включении звук Т-р-р-р,как мотор работает,после прогрева УНЧ ,Т-р-р кончается,но появляется бунящий фон,не сильный,но приятного мало. Похоже не зря на заводе включили так,микруха видно брак. Проверил напряжение на основную микру,всего 2,5 вольт. Заменил R4 c 220ом на 150ом,напряжение стало 3,2 в. Ток 16ма, может 100ом поставить?.Стабилизатор стоит 4в, на схеме 4,7.,вобще не работает в итоге. Но изменений не заметил. Похоже надо обратно УНЧ переключить. У кого какие мысли по данному вопросу?
ДОБАВЛЕНО 04/01/2019 20:17
Да микра УНЧ греется прилично 89-90град,не сгорит? |
|
n max
Модератор
Сообщения: 17622
|
| Проконтролировать степень нагрева без звука может быть возбуд на в.ч.--тут другие методы борьбы с этим |
|
|
Mochow
|
| n max, Попробовал без звука----чуть меньше нагрев 70-80 град,палец обжигает,нашто привычный. Он работает почти в норме после прогрева,но фон только немного бунящий. Почему надо микрухе прогреться,чтобы заработать? |
|
n max
Модератор
Сообщения: 17622
|
Ну так нелады у вас с усилком попробуйте померить ток потребления с нулевой громкостью при отключенном\подключенном динамике он не должен меняться если меняется то это не айс
ДОБАВЛЕНО 05/01/2019 00:10
Усилок при отсутствии сигнала на входе не должен греться от слова совсем |
|