| Автор | Сообщение |
|
В1980
|
На этом усилителе,не работает сабвуфер(при подключении немного похрюкает и всё) - каналы работают. Выходные транзисторы целые.
Подключение саба - для меня не понятно(типа мост?) Подскажите направление поиска!
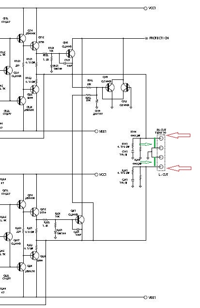
Саб подключается - так(красные стрелки)
каналы(зелёные стрелки)
кусок.JPG 58.78 КБ Скачано: 2580 раз(а)
Prology AV-285.rar 151.31 КБ Скачано: 538 раз(а)
|
|
Серж66
Фанат форума
Сообщения: 5771
|
| если на динамике 4 вывода то там находится две обмотки независимовые |
|
|
В1980
|
| Серж66, на каком динамике? |
|
GruVital
Не фанат форума
Сообщения: 4794
|
| В1980 писал: | | Серж66, на каком динамике? | НЧ динамик. У тебя САБИК 2-х обмоточный? |
|
|
В1980
|
понятия не имею-потому как у меня тока усилок! а што посмотреть нужно - динамик в сабике?
Если да - то завтра гляну! |
|
Серж66
Фанат форума
Сообщения: 5771
|
так у тебя обычный усилок 2-х канальный ремонтируй усилок,
саб подключается обычный, усилок используется в мост, выходная мощьность увеличивается в двое, но однокально.
Виноват быстрее всего предвариловка, смотри питание предвариловки. |
|
|
В1980
|
| а чё там может быть-выхода целые! |
|
Серж66
Фанат форума
Сообщения: 5771
|
| я тебе отписал, что проверить усилок на обычный динамик, смотри +15--- -15 вольт. ПРЕДВАРИЛОВКИ |
|
|
В1980
|
|
GruVital
Не фанат форума
Сообщения: 4794
|
| В1980,Походу битый инвертор (BRIDGED)! |
|
|
В1980
|
есть переключатель CROOSS OVER и три режима LPF-FLAT-HPF - включен HPF. Усилок не мой привезли парни - сказали работал нормально - внезапно захрюкал и сдох - а два канала работают!
Вот между красными стрелками и написано бридж а между зелёными правый,левый канала. И похоже не каким переключателем не переводится а просто подключается в крайние клемы - где написано бридж!

|
|
GruVital
Не фанат форума
Сообщения: 4794
|
| В1980, Роль инвертора выполняет предусилитель на ОУ U101 KIA4559P, переключатель не требуется! Остальные ОУ, фильтра. Вероятно ОУ U101 спалили чрезмерным входным сигналом. |
|
|
В1980
|
| блин - а тогда почему каналы работают? |
|
GruVital
Не фанат форума
Сообщения: 4794
|
В1980, Меняй ОУ U101 KIA4559P
даташит на ОУ KIA4559P |
|
|
В1980
|
GruVital, хорошо сказано меняй! я ваще-то усилками не занимаюсь и потому таких микрух у меня в наличии нет.
А что если местами поменять 101 со 104 - подумаеш одного режима LPF не будет! Возможно - хотя-бы для проверки? |
|
GruVital
Не фанат форума
Сообщения: 4794
|
| В1980 писал: | | GruVital, хорошо сказано меняй! я ваще-то усилками не занимаюсь | Зачем тогда взялся за ремонт УМЗЧ!?
| В1980 писал: | | А что если местами поменять 101 со 104 - подумаеш одного режима LPF не будет! Возможно - хотя-бы для проверки? | Для успокоения души, местами менять не надо, просто выпаивай U101 и впаивай на место U101, ОУ U104. Снятую U101 не впаивай на место U104!!! |
|
|
В1980
|
GruVital,(Зачем тогда взялся за ремонт !?) - на коленках упрашивали
Для успокоения души попробую если она - прикуплю и сделаю как положено!
СПАСИБО!!!
Завтра отпишусь!
P.S у меня стоят 4558D |
|
Серж66
Фанат форума
Сообщения: 5771
|
| DO11-DO21 проверить питание на них, потом делать вывод. |
|
GruVital
Не фанат форума
Сообщения: 4794
|
| В1980 писал: | | P.S у меня стоят 4558D | Мрут как мухи! Но и последуй совету Серж66, проверь питание на DO11-DO21, +/-15В! |
|
|
В1980
|
| Серж66, Стабилитрончики 15 вольтовые - целые(по крайней мере звонятся как целые) - питание на них завтро посмотрю! |
|