| Автор | Сообщение |
|
Gidolai
|
| Здравствуйте, помогите найти электросхему или помочь решить проблему при проигрование начинает заикатся и мерцать экран |
|
TO(Nic)
Завсегдатай
Сообщения: 996
|
| Схему вряд ли. Подключен грамотно? |
|
|
Gidolai
|
| да подключено все как надо отыграла грубо 1.5года. Разобрал и при включенной магнитоле горячие конденсаторы |
|
|
Nikolaevihiv
|
| Gidolai писал: | | Здравствуйте, помогите найти электросхему или помочь решить проблему при проигрование начинает заикатся и мерцать экран | Рзбирать и смотреть . Но как правило , когда начнешь его с авто снимать сразу увидишь "сопли", " слюни " и тд И на ЭТОМ, ВСЕМ оно еще, держалось
| Цитата: | | да подключено все как надо | Не ВРИ СЕБЕ!! Сын мой!
| Цитата: | | Разобрал и при включенной магнитоле горячие конденсаторы | не о чем не говорит |
|
|
Gidolai
|
вот эти конденсаторы
| eee.jpg |
| Описание: |
|
| Размер файла: |
240.49 КБ |
| Просмотрено: |
112 раз(а) |

|
|
|
|
Nikolaevihiv
|
| Gidolai писал: | | вот эти конденсаторы | не о чем |
|
n max
Модератор
Сообщения: 17600
|
Там скорее всего dc\dc стоит она греется и за счёт теплопроводности платы греет эти кандёры(как вариант)или они уже подумерли то заменить их не проблема благо они копеечные.А там уже посты писать.
Хотя наверное лучше к специалистам обратиться если сиё не потянете. |
|
|
Gidolai
|
| n max писал: | Там скорее всего dc\dc стоит она греется и за счёт теплопроводности платы греет эти кандёры(как вариант)или они уже подумерли то заменить их не проблема благо они копеечные.А там уже посты писать.
Хотя наверное лучше к специалистам обратиться если сиё не потянете. |
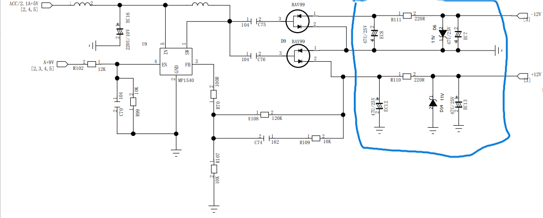
это не dc\dc он чуть выше находится,нашел схему теперь кто бы помог разобратся)
2023-07-24 141250.png 70.83 КБ Скачано: 151 раз(а)
|
|
|
Nikolaevihiv
|
| так это у тебя , двух полярный стабелизатор напряжения +11в и -11в. Вот бери в руки прибор, отключи стабелизатор от усил и замерь напряжения, затем включи и также замерь напряжения Как правило где-то, будит смена показаний Если напряжение "проседает" Прорверяют стабелитроны, и диоды Шоттки с кондерами |
|
|
Gidolai
|
| понял,спасибо буду пробовать) |
|
|
ilyaiii
|
| Gidolai писал: | | n max писал: | Там скорее всего dc\dc стоит она греется и за счёт теплопроводности платы греет эти кандёры(как вариант)или они уже подумерли то заменить их не проблема благо они копеечные.А там уже посты писать.
Хотя наверное лучше к специалистам обратиться если сиё не потянете. |
это не dc\dc он чуть выше находится,нашел схему теперь кто бы помог разобратся) |
Здравствуйте, схемой не поделитесь? |
|