| Автор | Сообщение |
|
AZS27
|
Всем доброго времени суток! С праздниками Вас, счастья, благополучия, здоровья, всего только наилучшего!!!
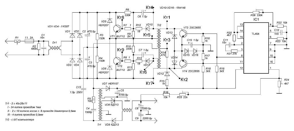
Решил сделать импульсный БП для УНЧ. За основу взял схему компьютерного БП. Все сделал по схеме приведенной ниже. Все осциллограммы сняты без включения блока в сеть. Меня смущает форма осциллограмм между точками КТ8 и КТ9, а именно то, что мертвое время перед включением и после выключения силовых транзисторов находится на разных уровнях.
Вопрос таков: Всегда ли мертвое время должно находится на одном уровне, и серьезно ли это будет влиять на роботу БП в целом???
P.S. Не пинайте сильно пожалуйста, это мой первый самодельный ИБП.
Схема ИБП.jpg 50.64 КБ Скачано: 1642 раз(а)
Осциллограма между КТ8 и КТ9.JPG 75.96 КБ Скачано: 1404 раз(а)
Осциллограмма между КТ4 и КТ5 и КТ6 и КТ7 (они идентичны).JPG 73.11 КБ Скачано: 1222 раз(а)
Осциллограмма между КТ1 и КТ2.JPG 68.08 КБ Скачано: 1254 раз(а)
|
|
Lenchik
Фанат форума
Сообщения: 7937
|
| Осциллограмм не видно. Но у двухтактных БП с ШИМ регулированием во время запирания обеих транзисторов напряжение идет туда куда левая нога велит, точнее от индуктивностей и емкостей монтажа зависит. Если высоковольтных импульсов, способных пробить ключи, нет то забей на эти уровни. |
|
goga_tv
Фанат форума
Сообщения: 4857
|
AZS27, фото щупа - в студию! Если учесть, что осциллограммы сняты неизвестным (не настроенным) прибором , то все нормалек  |
|
|
AZS27
|
Все осциллограммы сняты осциллографом С1-72. Щуп на прямую подсоединен к осц., делителя в щупе нет.
ДОБАВЛЕНО 08/01/2013 20:24
Еще вопрос: На сколько критично суммарное сопротивление R15R16? Дело в том что чем меньшее сопротивление этих резисторов тем больше форма запирающих напряжений похожа на чистый меандр
Не понимаю почему фото осциллограмм не видно, вроде всё окей. |
|
goga_tv
Фанат форума
Сообщения: 4857
|
AZS27, наверное R15R14, Я ими подбирал оптимальные сигналы в базах... Какое у тебя напряжение после д7?
Ты не написал ничего о длительности и амплитуде измеряемых сигналов. Если осцил нормальный (в чем я очень сомневаюсь) то импульсы не ахти. Включай и следи за температурой транзисторов. Больше информации здесь http://monitor.net.ru/forum/viewtopic.php?t=323794 (скопируй ссылку и вставь в браузер) |
|
Lenchik
Фанат форума
Сообщения: 7937
|
На дросселе не мало намотал? Дроссель , который в компьютерном БП называется групповой стабилизации, должен держать энергию все врем паузы.
Чего то там в базах явно не так. Диоды должны быть параллельно сопротивлениям а не последовательно.
Сверьтесь с БП компа. У вас нечем закрывать транзисторы. |
|
СЕРГЕЙ-МАСТЕР
Завсегдатай
Сообщения: 402
|
| AZS27, моя рекомендация " не в ту сторону". Усилок -- нагрузка с громадным перепадом потребляемой мощности, от нескольких ватт до сотни, а то и больше. ИБП , хоть и комповский полумост, на такое не рассчитаны, и поведёт себя непредсказуемо. Надо ли говорить о последствиях? Плюс наводки , писк и прочее. Найди обычный транс. |
|
|
AZS27
|
Всем доброго времени суток! Извиняюсь за долгое отсутствие. По непредвиденным обстоятельствам уезжал. Только что вернулся. Тема не закрыта. В результате копания блока появились изменения в лучшую сторону, но возник один новый вопрос. Более подробно и с новыми осциллограммами отпишусь в пятницу, так как сейчас нет времени всё фотографировать, а утром на роботу.
Огромное спасибо всем кто отозвался. |
|
БЕЗЫМЯННЫЙ
Бегущий по граблям
Сообщения: 7608
|
| СЕРГЕЙ-МАСТЕР, слегка переделанный древний АТ питатель нормально работает на стенде для проверки автомобильных усилителей уже лет 5 вобще без проблем. |
|
serega-64
Старший модератор
Сообщения: 10180
|
| БЕЗЫМЯННЫЙ, Тоже самое скажу,доработаный ATX без проблем работал с DVD магнитолой на 2 S30, никаких наводок, писков, просадок, БП-шник прекрасно справляется с динамической нагрузкой. |
|
|
AZS27
|
Вот результаты
ДОБАВЛЕНО 18/01/2013 18:47
Как видно из осциллограмм, сигнал на базе одного ключа не корректный. Подскажите что может искажать так форму сигнала? Питается драйвер от стабилизированного внешнего блока питания 13В. Весь драйвер был заменен несколько раз. Силовые ключи тоже были заменены несколько раз. VT1 даже при значительных нагрузках остается холодным или в крайнем случае еле тёплым, а VT2 значительно греется даже при незначительных нагрузках. Может ли Тр2 так паскудить форму сигнала?
Осциллограма между КТ2 и массой.jpg 100.26 КБ Скачано: 1011 раз(а)
Осциллограма между КТ1 и массой.jpg 87.56 КБ Скачано: 877 раз(а)
Осциллограма Б-Э транзистора VT1.jpg 103.07 КБ Скачано: 968 раз(а)
Осциллограма Б-Э транзистора VT2.jpg 136.28 КБ Скачано: 866 раз(а)
|
|
locik
Завсегдатай
Сообщения: 585
|
на базах VT3 VT4 посмотрите.может это с 494 уже идет.может один из этих транзисторов вообще не работает.в паузе как понял оба открыты.если один из них не
включается может быть такая затяжка переключения. |
|
|
AZS27
|
На базах обеих транзисторов (VT3 VT4) относительно массы - чистый меандр.
Сегодня поменял Тр2 - результат всё тот же. Потом поменял местами всю обвязку силовых транзисторов - всё по старому. Лично у меня единственное что приходит на ум - это наводки в монтаже. Забрасываю этот девайс куда по дальше. Может когдато доберусь до него. Всем огромное спасибо. Извиняюсь за беспокойство.
ДОБАВЛЕНО 21/01/2013 22:41
Думаю что тему можно закрывать. |
|
БЕЗЫМЯННЫЙ
Бегущий по граблям
Сообщения: 7608
|
| AZS27, возьми любой древний АТ питатель и посмотри осциллограммы на нем, суть схем та же |
|