| Автор | Сообщение |
|
IurriI
|
А вход на осциллографе установлен открытый ? Приборы мои все на работе. Так что не могу даже попытаться повторить Вашу ситуацию. Блин, десяток деталей и не работает.
Слишком много места мы занимаем... Может в Скайп прыгнуть пока не надоели окружающим? Ещё часок - два времени могу уделить. |
|
profinrus
Завсегдатай
Сообщения: 533
|
вам уже пора создавать новую тему - прибор ГУМЕРОВА-ЗУЕВА!
 |
|
|
stream.3
|
| IurriI писал: | | Что - то не то на второй осциле...Может номинал R8 у Вас 20 Ом.? Не должно быть ступеньки 813mV. Насчёт минимальной длительности - не мучьтесь, хай остаётся 70мкс. |
Гляньте, что получилось - до и с насыщением, вроде б уже терпимо.
ДОБАВЛЕНО 13/02/2012 00:08
Может в Скайп прыгнуть пока не надоели окружающим?[/quote]
Спецам может и надоели, а куда ж таких как я девать?На то и тему создавали чтоб помогать, я думаю.
Большое Спасибо что отозвались, вродеб дошло как должно быть. А ступенька осталась.


|
|
|
kleverbig
|
| Прав ты,profinrus/все остальное не тебе/, ,,надо?- НЕ Е Е Е Е -Т" теме /не здесь/ прибору ГумерЗуева...Да япона-мать,ну неужели трудно прочитать то что писалось и не однократно повторялось на протяжении 218! страниц и то что Вам дали,?-заметте безвозмездно!- SKIF-дай БОГ ему - ну все разжевал-:на тебе схемы,на тебе платки,на тебе рекомендации по деталькам,на тебе,да тот же прибор с готовой платой!Ну чего не хватает...И прибор работает,и сварка Негуляевская на амперопотребляющих печках ,а SKIFовский вариант тем более ,кажись садись и делай,так нет ,все по новому.Да сядь прочитай,не просто тупо,а вникая,в схемки смотрим внимательно,не отвликаясь на всякую фигню и , ежли че не понятно уж тогда задавать КОРРЕКТНЫЕ вопросы и не толочь воду в ступе по семьсот триста раз,поверьте ,достает,сколько умничек перестали посещать этот сайт ! Хотя есть более безболезненный выход для мозгов - купить китайца и, типа наслаждаться.../шутка/...Если в чем не прав-матюк назад.Главное-спокойствие+усиленное питание.. |
|
|
stream.3
|
| kleverbig писал: | | Прав ты,profinrus/все остальное не тебе/, ,,надо?- НЕ Е Е Е Е -Т" теме /не здесь/ прибору ГумерЗуева..Да сядь прочитай,не просто тупо,а вникая, ежли че [b]не понятно уж тогда задавать КОРРЕКТНЫЕ вопросы и не толочь воду в ступе по семьсот триста раз.Главное-спокойствие+усиленное питание.. |
,,Обидно, Да - понимаешь ! Ни..и..чего не сделал , только вошёл" На сайте автодиагностики есть закрытые темы, куда таких как я не пускают, только специалистов (понимаешь д-а-а-а).Специально вернулся назад на страницу( посмотрел сколько скачали- 19раз с пол седьмого ) выходит не один я такой. Если вы такой ......всё знаете, кинули бы ссылку две страницы назад и не было бы воды в ступе. Спасибо ДОБРЫМ ЛЮДЯМ, а так бы опять 200стр здесь и 600 на соседней. Не факт, что нашёл бы.
PS/ А приборчик то работает.
.Главное-спокойствие+усиленное питание.. |
|
|
stream.3
|
| profinrus писал: | вам уже пора создавать новую тему - прибор ГУМЕРОВА-ЗУЕВА!
 |
Ну вот, и ,,приплыли,, Это 2 слоя бумаги для печати. Зазор 0.4мм.
Посчитаем:
Ток нас.- 1.8:0.1= 18А
Ток К.З - 18Х12=216А
Ток рабоч.- 15х12=180А
Что для полумоста даже и многовато , Дроссель проверялся не сжат Т.е при сжатии значения немного уменшатся. А если б я поставил зазор больше, как где то встречал 1.2мм. где б мои были транзисторы и всё остальное???? Да и при таких значениях К.З должна варить мягко.
Заодно и понял, что феррит у меня не туфта ( без надписей).
PS: Я конечно дико извиняюсь, но выводы сделает каждый сам для себя.
IurriI - большое СПАСИБО за помощь!

|
|
oleg1ma
Завсегдатай
Сообщения: 371
|
| stream.3 писал: |
Ну вот, и ,,приплыли,, Это 2 слоя бумаги для печати. Зазор 0.4мм.
Посчитаем:
Ток нас.- 1.8:0.1= 18А
Ток К.З - 18Х12=216А
Ток рабоч.- 15х12=180А
Что для полумоста даже и многовато , Дроссель проверялся не сжат Т.е при сжатии значения немного уменшатся. А если б я поставил зазор больше, как где то встречал 1.2мм. где б мои были транзисторы и всё остальное???? Да и при таких значениях К.З должна варить мягко.
Заодно и понял, что феррит у меня не туфта ( без надписей).
PS: Я конечно дико извиняюсь, но выводы сделает каждый сам для себя.
IurriI - большое СПАСИБО за помощь! | Осталось сделать сварочник и сравнить полученные результаты, и даю 100% они будут совершенно другими. |
|
|
stream.3
|
Осталось сделать сварочник и сравнить полученные результаты, и даю 100% они будут совершенно другими.[/quote]
оно и понятно, а там посмотрим. |
|
|
ДМит
|
| А у меня почти что совпало, а чтобы не слушать БАХА, ненадо сразу делать КЗ, постепенно уменьшай нагрузку отслеживая амперметром ток и всё будет ясно. |
|
Skif
Завсегдатай
Сообщения: 876
|
| oleg1ma писал: | | Осталось сделать сварочник и сравнить полученные результаты, и даю 100% они будут совершенно другими. | Не пугайте напрасно людей. Если не получилось у вас, то не значит, что не получится ни у кого. Почитайте начальные ветки "электрика" где сравнивали результат теоретич и практич. Расхождение "как ни странно" маленькое.
| IurriI писал: | | Не должно быть ступеньки 813mV | может быть. Зависит от феррита. От его остаточного намагничивания. Чем оно выше, тем больше ступенька.
| stream.3 писал: | | Одно радует , что не только у меня греется.... я понял, это импульс на R8 так срезается или что смотреть? Ну и при 5амперах с б.питания греется всё ( аж дымит), увеличил R8 чтоб. хоть успеть посмотреть. | Во первых вы смотрите не на "импульс...срезается" а на форму тока в цепи дросселя. R8 выполняет роль шунта, на котором вы смотрите форму тока. И ищите момент где он начинает насыщаться.
Во вторых, чтоб дурного нагрева не было, нужно уменьшить частоту до пары-тройки килогерц. Синхронизировать будет труднее конечно, но возможно. |
|
|
stream.3
|
| IurriI писал: | | Не должно быть ступеньки 813mV | может быть. Зависит от феррита. От его остаточного намагничивания. Чем оно выше, тем больше ступенька.
Skif , где ж Вы раньше были? А то мне пришлось 2 страницы бится головой о стенку, спасибо IurriI помог. Ступеньку вылечил ,тупо, увеличением периода ( может кому пригодится) , ну и сильный нагрев заодно ушел, с синхронизацией напряг ( на пределе), зато осцила стала на человека похожа. С бл.пит. в районе 2-3А.
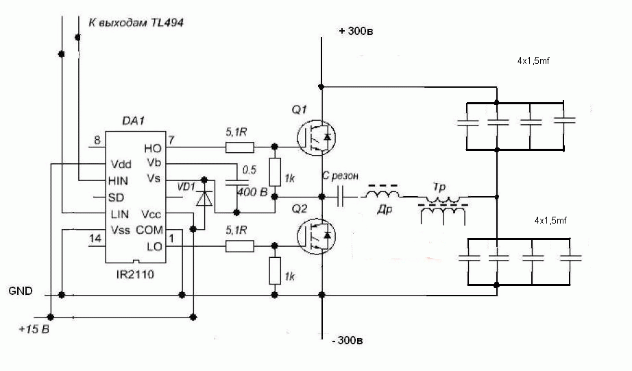
Возник вопрос по силе на IR2110 ; Все пишут ,что надо ставить 1.5КЕ400СА и на затворы Кс213 , а в схеме нет. Как быть?
Ну и на выходы Тл-ки поставил по 1ком на землю , может много?
polumost.gif 57.47 КБ Скачано: 459 раз(а)
|
|
|
IurriI
|
Ну конечно не совпадут полученные данные с результатом на практике потому что:
1 - Для полумоста (коэфф. трансформации = около 3) умножать наверное надо на 6 а не 12.
2 - В 2007г. Klim опытным путём вывеп методику предварительной настройки дросселя для резонансного инвертора. Значит полученный результат действителен для настройки системы в резонанс, а при настройке по методике Dimon-а мы уходим от резонанса.
Я совсем не против создания закрытой темы. Мюжно и эту закрыть для начинающих. И варитесь себе в собственном соку.
Skif, ступенька конечно присутствует, но на частоте в несколько десятков Герц она ничтожно мала. |
|
Skif
Завсегдатай
Сообщения: 876
|
| IurriI писал: | | Skif, ступенька конечно присутствует, но на частоте в несколько десятков Герц она ничтожно мала. | Все верно. Сердечник успевает размагнитится за время большой паузы почти полностью.
То что я писал выше, справедливо тоже. У разных сердечников отличается время, за которое они размагничиваются. Поэтому на одной и той же частоте один сердечник успевает размагнитится, второй не полностью, образую ступеньку. Мой косяк, что я этого в инструкции не изложил.
ДОБАВЛЕНО 14/02/2012 01:28
| stream.3 писал: |
Skif , где ж Вы раньше были? А то мне пришлось 2 страницы бится головой о стенку, спасибо IurriI помог. | Я думаю вы это время провели с пользой ?
По поводу синхронизации. Ничего трудного нет. Поставить режим - ждущий, выставить уровень захвата в районе 0,1-0,2В и сместить зону захвата к центру. |
|
|
qaki
|
[quote="stream.3"]| IurriI писал: | Возник вопрос по силе на IR2110 ; Все пишут ,что надо ставить 1.5КЕ400СА и на затворы Кс213 , а в схеме нет. Как быть?
Ну и на выходы Тл-ки поставил по 1ком на землю , может много? |
Более выгодной является слегка видоизмененная топология полумоста, показанная на рисунке. Уменьшается количество деталей. Расщепление резонансного конденсатора и перенос его в пассивную стойку полумоста снижает нагрузку токами ВЧ электролитов фильтра сетевого выпрямителя, т.к. половина тока замыкается непосредственно в резонансном контуре. Саппрессор 1.5КЕ400СА здесь не нужен и его установку можно отнести к разряду половых извращений. Дело в том, что громадная емкость электролитов не позволяет существовать каким-либо быстрым всплескам напряжения. Кроме того, благодаря обратным диодам ключей в резонансном контуре отсутствуют разрывы тока. КС213Б не нужны также. Микруха сама занимается грамотным формированием выходного сигнала. Тут как в известной рекламе: "Тефаль, ты всегда думаешь за нас!". 1 кОм в нагрузке TL-ки совершенно нормально. Для укорочения фронтов можно спокойно уменьшать нагрузку до 100 Ом. А вот блокировочные конденсаторы непосредственно на выводы ключей устанавливать обязательно. Вполне нормально в этой цепи работают полиэтелентерефталатные пленочники типа К73-17 или, что лучше, их китайские аналоги.

|
|
|
IurriI
|
| IurriI писал: | | Для полумоста (коэфф. трансформации = около 3) умножать наверное надо на 6 а не 12. |
Что-то засомневался я однако Не пытаюсь ли я ввести в заблуждение ? Кто - нибудь может обосновать?
qaki, Ваш пост не мне, а stream.3. А всё потому, что цитируем цитаты цитат. |
|
|
qaki
|
| IurriI писал: | | qaki, Ваш пост не мне, а stream.3. А всё потому, что цитируем цитаты цитат. |
OK! Excuse me |
|
|
stream.3
|
| IurriI писал: | Ну конечно не совпадут полученные данные с результатом на практике потому что:
1 - Для полумоста (коэфф. трансформации = около 3) умножать наверное надо на 6 а не 12. |
Оп-па. Это ж я , опять попадаю на грабли.
Kleverbig прав - ,,Да сядь прочитай,не просто тупо,а вникая,в схемки смотрим внимательно,не отвликаясь на всякую фигню и , ежли че не понятно уж тогда задавать КОРРЕКТНЫЕ вопросы" об этом (,.раскачка" напряжения на первичной обмотке равна половине напряжения питания) и Негуляев В.Ю. пишет в начале своей книги. Пропустил я это.На схемке стоит +310в. я и повелся на полумост. И как теперь быть с выходным трансом ( сколько витков и влезет ли вторичка) да и печатка сделана?????
Daki , Вы не волшебник, случайно? Только я подумал, что без Daki по вопросу 2110 наверное не обойтись, а вы уже здесь! Просто у ВАС стоит 470ом , а ДЛя Тл-ки смотрю стоят 1к, я и спросил.Диод VD1 SF16 чем можно заменить, вдруг не окажется в магизине.

|
|
|
puljan
|
Приветик всем сваркостроителям. Помодульно всё собрано, осталось всё слепить до кучи и настроить. Походу возникла идея, а не сделать ли удвоитель отключаемым дабы иметь возможность при сварке какого либо хлама его включать, а если варить мелкие и аккуратные детали наоборот его отключать чтоб меньше срало. Так вот:
1.Где лучше его коммутировать? до удвоителя или после.
2.Достаточно-ли коммутации по одному полюсу (допустим по +) или лучше по обоим?
3.Чем лучше коммутировать? Какого нибудь 20-ти амперного тумблера хватит или нет?
А в идеале лучше конечно кнопкой на держаке электрода. Кнопку нажал удвоитель подключился, дугу зажёг кнопку отпустил и спокойно себе вариш без соплей трепечушихся на ветру
Уважаемые жду ваших мнений. |
|
|
Vova2011
|
| Здравствуйте всем сваркостроителям. Помогите с печатными платами для сварочника Негуляева. Если есть у кого скиньте пожалуйста... Заранее благодарен! |
|
profinrus
Завсегдатай
Сообщения: 533
|
Походу возникла идея, а не сделать ли удвоитель отключаемым дабы иметь возможность при сварке какого либо хлама его включать, а если варить мелкие и аккуратные детали наоборот его отключать чтоб меньше срало.
идея немного бредовая,но если делать дистанционное включение,конечно лучше через пускатель(что проще),или через твёрдотельное реле,на держак 2 провода с 12 вольтами,не опасно и просто. |
|

|