| Автор | Сообщение |
БЕЗЫМЯННЫЙ
Бегущий по граблям
Сообщения: 7608
|
| sofrina, Проверено, на прямоугольнике работает хреново и рычит вдобавок. Старая "Бирюса" при включении хилую сеть на даче, если судить по лампочкам, просаживает сильнее чем включение электрочайника. Заниматься измерениями не прихрдило в голову. |
|
sofrina
Модератор
Сообщения: 4808
|
| БЕЗЫМЯННЫЙ, и все же мне кажется для таких мощей лучше по сравнению со статическими преобразователями ,динамические ,типа "мотор-генератор", и проще в обслуживании, и синусоида на выходе, и кратковременную перегрузку выдерживает,за счет инерции вала, |
|
БЕЗЫМЯННЫЙ
Бегущий по граблям
Сообщения: 7608
|
| только не "для дома для семьи" ИМХО. |
|
sofrina
Модератор
Сообщения: 4808
|
| да, дороговато может выйти |
|
|
леонид1014
|
| sofrina писал: | | Хотя бы структурно обрисуйте по какой схеме будет работать система ,я так понимаю что батарея в буферном режиме будет стоять, ее будет постоянно подзаряжать ветряк? Схема на 3 кВт - найти не проблема, проблемнее здесь какое напряжение на аккумуляторной батарее выбрать,как мне кажется не меньше 60 В, т.е. 5 аккумуляторов |
Да так и будет только думал не на 60 в а на 36В
хотя чем больше напруга тем ток меньше
ДОБАВЛЕНО 11/12/2011 13:26
была мысль поставить двигатель ( трехфазный от аккумулятора ) который будет крутить генератор . только проблема в потерях. |
|
sofrina
Модератор
Сообщения: 4808
|
| леонид1014, а какие ТТХ ветряка? данный вопрос можно обсудить в новой теме |
|
|
Родни
|
Нашол схему преобразователя больше 5-ти кВт может кому пригодится.
Преобразователь 12/24/48 на 220в мощностью 4,8-9,6 кВт.
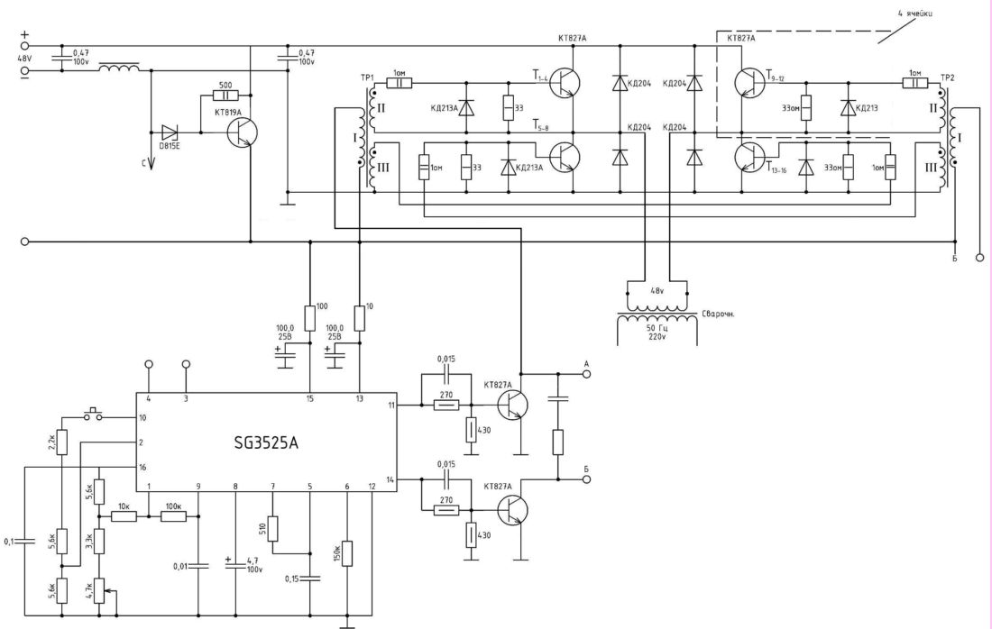
Для бесперебойного электропитания в доме помимо ветрогенератора и аккумуляторных батарей необходим и преобразователь. Так как уже существует стандарт для наших сетей 220 вольт с частотой 50 герц и чистой синусоидой для всех типов нагрузок данного типа. Схема такого преобразователя и предоставлена вам для повторения – именно С ЧИСТЫМ СИНУСОМ. Некоторым мощности 4,8 кВт будет маловато. Вполне возможно увеличение мощности до 9,6 kWt. В общем схема конструктивно позволяет выбрать вам напряжение из существующих стандартов – 12/24 или 48 вольт и до 9,6 киловатт. Хотя схема максимально упрощена без заметного ухудшения формы и стабильности выходного напряжения ее разработчиками. Изготавливать преобразователь самостоятельно рекомендуется людям с достаточными знаниями и практикой, начинающим радиолюбителям стоит изготавливать схемы попроще. Задающий генератор собран на основе SG3525A управляемого напряжением ШИМ-контроллере с фиксированной частотой преобразования. Этот шим-контроллер не новый, но хорошо себя зарекомендовавший в различных частотных преобразователях. На выходе шима имеем комбинированную синусоиду. Далее сигнал усиливается двумя КТ827А в точках А и Б стоит RC от величины которых и типа нагрузки вполне возможно получить чистую синусоиду. Через согласующие трансформаторы подается на два силовых плеча Т1-Т8 и Т9-16. Выполненных на КТ827А. Силовая часть выполнена из четырех ячеек, в каждой из которых силовые транзисторы с токовыми цепями соединены параллельно между собой. По четыре в каждом. Выходную мощность вполне возможно увеличить вдвое, увеличив в каждой из четырех ячеек количество транзисторов до восьми штук. Задающий генератор при этом будет их так же надежно открывать. Следует учитывать, что все транзисторы должны иметь одинаковый коэффициент передачи тока и должны быть предварительно отобраны по этому параметру. Соединение в силовых цепях производить только на медную шину, провода исключаются. При четырех транзисторном исполнении преобразователя на 48 вольтах 4,8 киловатта на 24 вольтах получаем 2,4 киловатта на 12 вольтах 1,2 киловатта. При восьми транзисторном варианте в два раза больше. На выходе применять сварочный трансформатор с 25% запасом по мощности. Во вторичной обмотке трансформатора необходимо сделать соответствующие отводы на 12/24/48 вольт, для разных стандартов напряжений. Стабилитрон Д815Е для питания ЗГ лучше заменить на 12 вольтовой аналог. Транзисторы устанавливаются на радиаторы площадью не менее 400 кв с термореле и двумя вентиляторами обдува. Корпус изготавливается из подходящего материала, например металлической сетки, в местах протока воздуха.
12-24-48 -на 220v.jpg 73.56 КБ Скачано: 728 раз(а)
|
|
toto
Фанат форума
Сообщения: 3165
|
| леонид1014 писал: | | а кондиционер и холодильник не прокатит |
древний ups apc на 400 Вт холодильник тянет, т.е. пускового тока не боится. и похоже, там 400 Вт честные, на даче пользую с автомобильным акб. |
|

|