| Автор | Сообщение |
|
ami711
|
Вопрос.Как переделать ИБП под аварийное освещение.Есть старый Back-UPS 250 с новым аккумулятором.Дома часто отключают сеть.Вот я и хочу,воткнуть в него одну ЭСЛ в качестве аварийного освещения.Чтоб ИБП стоял себе в углу,спокойно.А при отключении сети,мог им посветить дома.
Как я не пытался запустить лампу,при отключённом от сети ИБП.Всё без толку.ИБП должен быть под нагрузкой постоянно,и включен в сеть.Как это всё обойти.Что бы я воткнул лампу в выход ИБП.Включил кнопку.И лампа засветилась. |
|
Mikkey
Старший модератор
Сообщения: 3660
|
| А не задумывались, что эффективнее подключить к акб лампу на 12В чем делать из них 220? |
|
viktor_ramb
Сам себе начальник
Сообщения: 23835
|
ami711,| Цитата: | | Как переделать ИБП под аварийное освещение. |
Разобраться с работой контроллера ИБП и включить ему соответствующие режимы. |
|
|
ami711
|
| viktor_ramb писал: | ami711,| Цитата: | | Как переделать ИБП под аварийное освещение. |
Разобраться с работой контроллера ИБП и включить ему соответствующие режимы. |
М да это конечно "мудрый совет",ну на счёт 12V
А вот на счёт контроллера.Если подмогёти.Буду признателен. |
|
Mikkey
Старший модератор
Сообщения: 3660
|
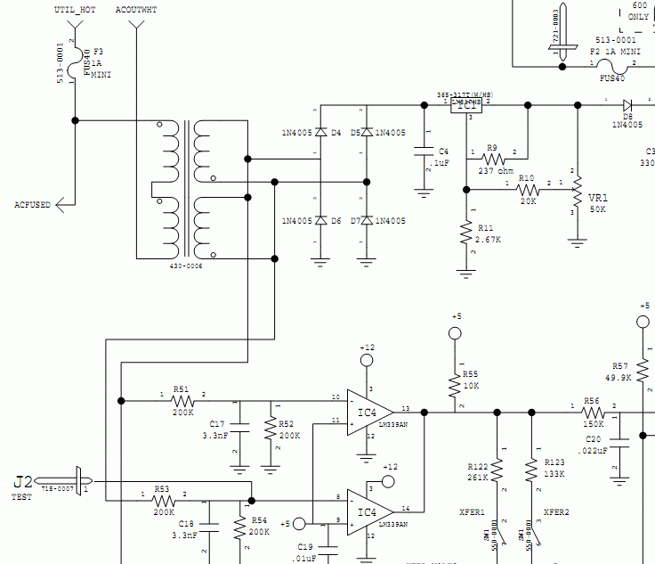
На плате стоит небольшой транс, он используется для зарядки и по нему же определяется напряжение в сети.
Думаю стоит поиграть с уровнями на IC4 и возможно IC3 что бы упс подумал что сеть есть - и он включился. Ну и конечно убедиться что +5 и +12 присутствуют без сети.

bup250.gif 31.76 КБ Скачано: 371 раз(а)
|
|
|
ami711
|
| Mikkey, А можно по подробней.Что и как. |
|
Mikkey
Старший модератор
Сообщения: 3660
|
|
Lenchik
Фанат форума
Сообщения: 7937
|
| Светодиодные лампы на 12 вольт, аккумулятор, зарядное устройство и самодельный контроллер из трех деталей для автоматического включения ламп при пропадании напряжения в сети. |
|
|
ami711
|
| Mikkey, Я зна на типичных ИБП была такая кнопка "Тест". |
|
Mikkey
Старший модератор
Сообщения: 3660
|
| Тест не поможет, она на недолго включает. |
|
|
ami711
|
Mikkey, Понято.
Ещё вопрос.А за что релюха отвечает?Ведь при включении и выключении,в сеть она срабатывает. |
|
Mikkey
Старший модератор
Сообщения: 3660
|
| Перключает выход с сети на инвертор. |
|
|
ami711
|
Mikkey, Дак может её отсечь,и типо переключателя поставить.Может это конечно глупа?  |
|
Mikkey
Старший модератор
Сообщения: 3660
|
Не понял, что отсечь и куда переключатель?
Вместо реле?
И какой в этом смысл? |
|
|
ami711
|
| Mikkey писал: | Думаю стоит поиграть с уровнями на IC4 и возможно IC3 что бы упс подумал что сеть есть - и он включился. Ну и конечно убедиться что +5 и +12 присутствуют без сети.
 |
Объясни. Как это поиграть.Что имеется ввиду  |
|
Mikkey
Старший модератор
Сообщения: 3660
|
| меняй напряжение на R156 от 0 до 5В |
|
|
ami711
|
Щя пробну
ДОБАВЛЕНО 07/09/2012 17:13
| Mikkey писал: | | меняй напряжение на R156 от 0 до 5В |
Что то я R156 не нашёл.Нет,не на схеме не на плате.  |
|
Lenchik
Фанат форума
Сообщения: 7937
|
| ami711 писал: | Mikkey, Дак может её отсечь,и типо переключателя поставить.Может это конечно глупа?  |
Должно получится если защита не сработает. Снять реле совсем. Прямо к выходу инвертора (к обмотке трансформатора) присоединить лампочку.
При наличии сети и отсутствии реле лампочка гореть не будет. Сеть пропадет, инвертор запустится. Хотя и реле снимать не зачем. Лампочку прямо к большому трансформатору и все. |
|
|
ami711
|
| Lenchik писал: | | ami711 писал: | Mikkey, Дак может её отсечь,и типо переключателя поставить.Может это конечно глупа?  |
Должно получится если защита не сработает. Снять реле совсем. Прямо к выходу инвертора (к обмотке трансформатора) присоединить лампочку.
При наличии сети и отсутствии реле лампочка гореть не будет. Сеть пропадет, инвертор запустится. Хотя и реле снимать не зачем. Лампочку прямо к большому трансформатору и все. |
На какие вывода ткни носам. |
|
Lenchik
Фанат форума
Сообщения: 7937
|
На схеме выше той части нет. В ИБП есть огромный трансформатор. Стоит отдельно от платы. Два или три конца от него идут к мосфетам на радиаторах, а еще два идет к той самой релюшке которая преключаеется при переходе на аккумулятор. Вот к тем концам что идут к релюшке и нужно подключить лампочку.
Это если у вас отдельное резервное освещение. Можно существующее освещение отдельно от розеток вывести и включить через ИБП в штатном режиме. Лампочки естественно заменить на энергосберегающие. |
|