ESpec - мир электроники для профессионалов


Драйвер светодиода COB 10Вт

  Список форумов » Мастерская Самоделкина
На страницу Пред.  1, 2
Следующая тема · Предыдущая тема
АвторСообщение
БЕЗЫМЯННЫЙ 
Бегущий по граблям
Сообщения: 7608
 
Сообщение #21 От 17/03/2013 14:21 цитата  

Lenchik, я имел в виду по конкретной схеме ТС. Со смещением от ИОН конечно все решается
TJAlex 
Участник
Сообщения: 189
 
Сообщение #22 От 02/10/2014 23:57 цитата  

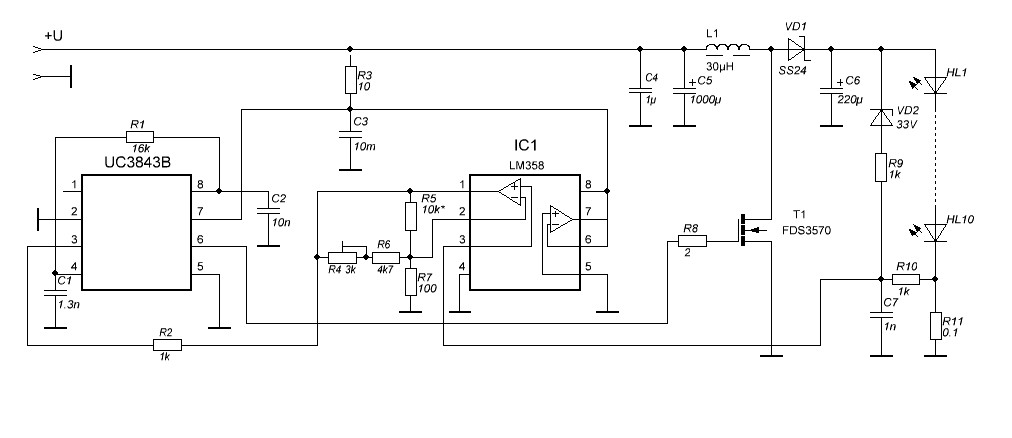
Появилась острейшая необходимость в драйвере с высоким КПД, пришлось немного повозится. Вот результат КПД 94% при U вх=12В, U вых=24В, Iвых=0,38А. Диапазон питающего от 8,5 до 20В Частоту поднял до 100 кГц.Применение хорошего сердечника для дросселя позволяет ещё немного поднять КПД. Дроссель намотан на сердечнике выдранном с мамки от CRT моника. Также добавил подстроечник, позволяющий в нужных пределах подстраивать ток светодиода.(валяются СМДшные сT-CONов матриц, вообщем практически всё из металлолома улыбка

IMG_2428.jpg
 Описание:
 Размер файла:  294.75 КБ
 Просмотрено:  352 раз(а)

IMG_2428.jpg


IMG_2430.jpg
 Описание:
 Размер файла:  253.8 КБ
 Просмотрено:  389 раз(а)

IMG_2430.jpg


IMG_2433.jpg
 Описание:
 Размер файла:  230.63 КБ
 Просмотрено:  314 раз(а)

IMG_2433.jpg


  IMG_2431.jpg  179.04 КБ  Скачано: 581 раз(а)
  IMG_2432.jpg  188.5 КБ  Скачано: 558 раз(а)
  драйвер смд.JPG  52.58 КБ  Скачано: 840 раз(а)

Перейти: 
Следующая тема · Предыдущая тема
На страницу Пред.  1, 2
Показать/скрыть Ваши права в разделе

Интересное от ESpec


Другие темы раздела Мастерская Самоделкина



Rambler's Top100 Рейтинг@Mail.ru liveinternet.ru