ESpec - мир электроники для профессионалов


БП OCZ OCZ700SXS, запускается на секунд 5

  Список форумов » Настольные компьютеры
На страницу Пред.  1, 2, 3, 4  След.
Следующая тема · Предыдущая тема
АвторСообщение
HardRom 
Завсегдатай
Сообщения: 399
HardRom
 
Сообщение #21 От 07/01/2018 01:46 цитата  

Будьте аккуратны. Разберитесь с типом вашего биполярного транзистора ZEW, ZE маркируются разные типы биполярных транзисторов.
ZE 2N5401S pnp: 150В/600мА SOT23 обычно стоит в паре с
ZF 2N5551S npn: 160В/600мА SOT23
Также:
ZE FMMT4126 pnp Zetex SOT23 2N4126
ZE MMBT4123 npn NatSemi SOT23 2N4123
W - производитель Китай.
Witewut 
Завсегдатай
Сообщения: 310
 
Сообщение #22 От 07/01/2018 01:47 цитата  

krekler писал:

Могу вернуть обратно. Раз замена не помогла...

опля... да там уже соплей по самое не горюй голливудская улыбка
вообще то что на большом? если ~390V PFC работает, если 320V то нет...
krekler 
Новичок
Сообщения: 27
 
Сообщение #23 От 07/01/2018 19:50 цитата  

Замерил напряжение на ёмкости 420мкФ 420В: при включении в сеть - около 328 Вольт; при замыкании PS_ON на общий (без нагрузки) - около 325 - 329 Вольт.

Если наличие нагрузки неважно, то, по-видимому, блок APFC не работает.
Сейчас ищу похожие случаи.

Что делать дальше?

П.С. Транзистор подошёл (К1N, MMBT3904), ничего не задымилось.

Witewut писал:

опля... да там уже соплей по самое не горюй голливудская улыбка

Да не, вроде нормально припаял. Даже на гребёнки вынес эти платки, чтобы каждый раз не отпаивать.
HardRom 
Завсегдатай
Сообщения: 399
HardRom
 
Сообщение #24 От 07/01/2018 21:01 цитата  

APFC у вас не работает, должно быть в районе 385В. Выпаивайте и проверяйте транзисторы PFC. Проверьте транзисторы управления их затворами, диоды, сопротивления. Микросхему CM6800G выв.12 PFC на отсутствие короткого на землю и наличие импульсов управления транзисторами, вплоть до затворов. Желательно наличие осциллографа. Есть чем проверить значение емкости 420мкФх420В?
valerch2212 
Заглянувший
Сообщения: 7
 
Сообщение #25 От 08/01/2018 12:11 цитата  

Пишете "БП OCZ OCZ700SXS (что аналог FSP 700-80GLC)" это не строго обязательно,
это серия FSP 500-700--60-80GLC т.н. Epsilon, поэтому ищите сходные ситуации не строго по Вашему типу блока питания.
krekler 
Новичок
Сообщения: 27
 
Сообщение #26 От 08/01/2018 12:16 цитата  

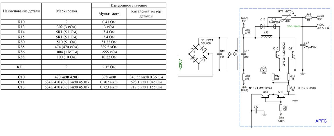
Транзисторы Q10, Q11 и Q14, Q13, а также диоды D10, D11 - в порядке.
Резистор R10 непонятная маркировка, идут полосы: Чёрный, Оранжевый, Серебристый, Золотистый \ Коричневый, Зелёный (измеренное значение - во вложении).
Прозвонка 12 ноги микросхемы CM6800G (вывод 7 выносной платы) на землю (вывод 4 выносной платы) - бесконечность.
Замерил остальные элементы блока APFC по схеме; резисторы не выпаивал (пожалуйста, см. вложение).
Номиналы на схеме расходятся с тем, что есть на самом деле (БП другой).

>наличие импульсов управления транзисторами, вплоть до затворов
Вот с этим проблемы. Свой осциллограф есть, но боюсь попалить. Да и не знаю я, как должны выглядеть эти импульсы.

  tab.jpg  79.45 КБ  Скачано: 391 раз(а)
valerch2212 
Заглянувший
Сообщения: 7
 
Сообщение #27 От 08/01/2018 12:20 цитата  

Пробитая дорожка намекает, что произошел пробой APFC на схему дежурного питания. И судя по напряжению она у Вас не работает. Такое бывает, когда вилку работающего блока вынимают из розетки. Дежурку проверьте держит ли ток 2 ампера без просадки напряжения.

ДОБАВЛЕНО 08/01/2018 13:43

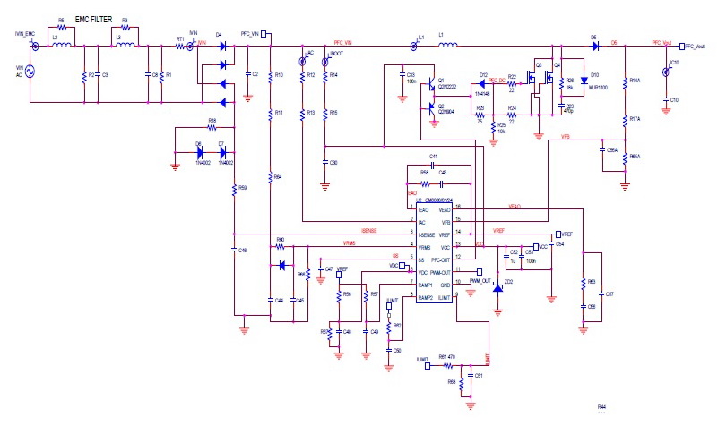
Скачайте даташит на CM6800G. Там в конце есть полная типовая схема ее включения. Так будет проще разобраться в причинах.

  6800.jpg  84.27 КБ  Скачано: 1653 раз(а)
valerch2212 
Заглянувший
Сообщения: 7
 
Сообщение #28 От 08/01/2018 12:55 цитата  

И да, блоки с APFC запускаются через мощную нагрузку ТЭН 500-1000 Вт вместо лампочки. Возможно поэтому напряжение недостаточно на конденсаторе.
HardRom 
Завсегдатай
Сообщения: 399
HardRom
 
Сообщение #29 От 08/01/2018 13:09 цитата  

Значения всех элементов в норме. R10 обычно в районе 0,15 Ом, то же путаюсь в их маркировке. Выпаяйте и проверьте, но сделайте поправку на провода и ошибку тестера. PFC импульсы должны быть. Осциллограф в режиме 5В/дел и 5мкс/дел. Общий на "-" C 420мкФх420В. При включенном блоке питания, импульсы длительностью до 1мкс, периодом 10-14мкс, величиной до 15В, пачками. Постарайтесь обойтись без нагрузки по сети, на время ремонта впаяйте предохранитель 3А.
krekler 
Новичок
Сообщения: 27
 
Сообщение #30 От 08/01/2018 14:39 цитата  

@HardRom,
>Значения всех элементов в норме.
Меня смущают R85 и R86.
Но может это как с мелкими транзисторами: пока на плате, то звонятся не пойми как.
Да и ёмкость С10 тоже не очень здорова.

@valerch2212,
>блоки с APFC запускаются через мощную нагрузку ТЭН 500-1000 Вт вместо лампочки
Подключил через фен 1,2 кВт - около 325 Вольт на ёмкости С10. Ничего не изменилось.

>Дежурку проверьте держит ли ток 2 ампера без просадки напряжения.
Без нагрузки: 5,14 Вольт.
Нагрузил на резистор ~2,56 Ом: ток ~2А, напряжение 4,95 Вольт.
HardRom 
Завсегдатай
Сообщения: 399
HardRom
 
Сообщение #31 От 08/01/2018 16:26 цитата  

krekler, все в пределах нормы, проверьте только R10. Мегаомные сопротивления для проверки нужно выпаивать, т.к. они подключены к входам микросхемы. Если сигналов PFC нет, скорее всего CM6800G под замену. Замерьте напряжения на ее выводах в рабочем режиме.
krekler 
Новичок
Сообщения: 27
 
Сообщение #32 От 09/01/2018 12:09 цитата  

К сожалению, замеры импульсов сделать не получилось :-\.
Замерил напряжение на выводах CM6800G при работающем БП (включение через PS_ON на землю; см. вложение).

Выпаял R10, замерил (на работе - у КИПовцев, хорошим мультиметром) сопротивление: ~ 0,13 Ом.

  cm6800_tab.png  80.85 КБ  Скачано: 362 раз(а)
HardRom 
Завсегдатай
Сообщения: 399
HardRom
 
Сообщение #33 От 10/01/2018 11:55 цитата  

Напряжения на выводах 1, 5,12,16 отличаются от нормальных: 1-2.9В; 5-12.9В; 12-0.14В;16-0.85В Но, возможно это связано с конструктивом данного блока питания или с неисправностью самой микросхемы CM6800G. На выводе 12 PFC все-таки не должно быть 0,00В. Даже полностью открытый ключ PFC даст падение в 0.1 В. Если нет возможности убедиться в неисправности CM6800G осциллографом, меняйте. Постарайтесь найти именно CM6800G от проверенного продавца.
krekler 
Новичок
Сообщения: 27
 
Сообщение #34 От 13/01/2018 09:22 цитата  

Замерил напряжение на выводах микросхемы-супервайзера PS223 при замыкании PS_ON на землю, без нагрузки (см. вложение).
При включении БП на выводе PS_ON около 2.9620 Вольт; при полном запуске - падает до нуля.

  PS223_tab.png  76.88 КБ  Скачано: 368 раз(а)
foxter-x 
Передовик
Сообщения: 1503
 
Сообщение #35 От 13/01/2018 09:26 цитата  

krekler, PGI ниже нормы. Смотри цепь формирования PGI.
krekler 
Новичок
Сообщения: 27
 
Сообщение #36 От 13/01/2018 13:02 цитата  

Проверил цепочку Z90 - R92 - D90 - всё в норме.
Упёрся в обмотки трансформатора и ДГС, катоды диодных сборок Шоттки D21 - D20 - D23 - D22.
Сборки на изолирующих прокладках, прикручены через изолирующие втулки, через радиатор прозвона нет.
Прозвонка диодов - во вложении.

Что там ещё может быть не так?

  MBR3045CT.png  165.79 КБ  Скачано: 357 раз(а)
  DSC_0128.JPG  126.74 КБ  Скачано: 307 раз(а)
  PS223.png  83.32 КБ  Скачано: 572 раз(а)
HardRom 
Завсегдатай
Сообщения: 399
HardRom
 
Сообщение #37 От 13/01/2018 13:08 цитата  

krekler, вы АPFC отремонтировали?
krekler 
Новичок
Сообщения: 27
 
Сообщение #38 От 13/01/2018 16:16 цитата  

@HardRom,
Нет, ищу \ жду пока придёт микросхема.

Если я правильно понял, то без сигнала с PS223, на CM6800G не поступит питание.
Тогда откуда питание на CM6800G, если у PS223 всё плохо по выводу PGI?
HardRom 
Завсегдатай
Сообщения: 399
HardRom
 
Сообщение #39 От 13/01/2018 18:15 цитата  

При включении (PSON на землю), PS223 выдается сигнал FPO и подается питание на CM6800G, которая формирует сигналы PFC и PWM. При правильной работе силовой части, блок формирует выходные напряжения, которые контролируются PS223. Если одно из напряжений +12, +5, +3.3 не в норме, сигнал FPO снимается и отключается питание с CM6800G. Если же напряжения в норме, при наличие сигнала PGI, выдается сигнал PGO на включение ПК. При отсутствии сигнала PGI, не выдается сигнал PGO и ПК не включается, но блок питания будет работать, так как напряжения в норме.
По поводу PGI. Проверьте элементы по схеме: http://monitor.espec.ws/files/hpc-750_cft-850g-df_189.pdf С катодов диодов канала +12V1, далее D7 CD4148, R35 10 Ом, C23, R64 23К, R101 1К, C76. Емкости проверьте на утечку. Значение сопротивлений указаны ориентировочно, с аналогичного блока. Напряжение на выв.1 PS223 PGI должно быть в районе 1,5 В.
Еще, замерьте напряжение между общим проводом силового дросселя на плате, во вторичной цепи и любым выводом GND на разъеме ATX, во включенном состоянии.
krekler 
Новичок
Сообщения: 27
 
Сообщение #40 От 13/01/2018 18:44 цитата  

@HardRom,
Диодные сборки впаивать без замены? А то у некоторых вместо бесконечности показывает сопротивление при обратной проверке в режиме измерения сопротивлений. И падение напряжения отличается от даташита.

Перейти: 
Следующая тема · Предыдущая тема
На страницу Пред.  1, 2, 3, 4  След.
Показать/скрыть Ваши права в разделе

Интересное от ESpec


Другие темы раздела Настольные компьютеры



Rambler's Top100 Рейтинг@Mail.ru liveinternet.ru