| Автор | Сообщение |
|
Kuznets
|
У данного аппарата на большом радиаторе 12 диодов 4 группы по три диода. Одни отмечены красной полоской другие синей. У одних на радиатор идет Катод у других Анод.
Все диоды верхним контактом (противоположным радиатору) припаяны к плате. Судя по всему это диодный мост, по три диода в плече.
Сгорел один диод и куча транзисторов инвертора (IRGPC40F).
Не могу определить марку диодов в мосте и нет схемы.
Помогите, заранее благодарью, жду ответа.
Photo.rar 1.53 МБ Скачано: 785 раз(а)
|
|
cyberbob
Передовик
Сообщения: 1325
|
| От чего то подобного схемку возьми,Чтоб по мощности совпадало,не думаю,что детали сильно отличаться будут...в мост только одинаковые ставь ,по типу в смысле... |
|
|
Kuznets
|
Спасибо cyberbob за внимание.
Можно конечно заменить 12 диодов, можно шесть - те которые в паре работают, можно вобще ничего не менять просто удалить один сгоревший однако будет потеря мощности.
Лучше не ставить парралельно полупроводниковые диоды, один оказался шустрый, открылся раньше других и не выдержал нагрузки так думаю. Лучше поставить по одному мощному диоду в плече. здесь видимо габариты играю важную роль.
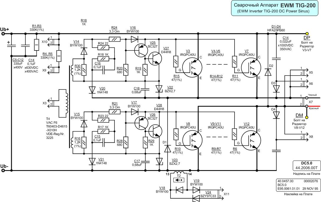
К сказанному добавляю часть схем срисованных мною, достоверность не гарантирую - могут быть ошибки, однако старался.
EWM Inverter TIG-200 DC Power Sinus.rar 673.53 КБ Скачано: 1017 раз(а)
|
|
cyberbob
Передовик
Сообщения: 1325
|
| А про параллельное соединение диодов никто и не говорит,можно один заменить,можно и все-вопрос рентабельности и необходимости..))) |
|
|
Kuznets
|
cyberbob еще раз благодарю за внимание.
Я не вправе судить о ваших знаниях и не буду хвастаться своими, я согласен с Вашим мнением и вдальнейшем.
Однако если у Вас есть несколько анологичных схем с описанием компонентов Вы можете прислать мне по электронной почте, буду весьма признателен.
В интернете можно искать долго, далее найдя мешок схем необходимо среди них найти нужное, потратив много времени и усилий. Поэтому мы обращаемся к подобным форумам, чтобы сохранить здоровье.
Желаю удачи, и отменного здоровь Вам и Вашим близким. |
|
БЕЗЫМЯННЫЙ
Бегущий по граблям
Сообщения: 7608
|
| cyberbob, оч хотелось бы взглянуть на схемку аппарата с аналогичными диодами на выходе. Пока встречал такие корпуса только в трансформаторных полуавтоматах. |
|
cyberbob
Передовик
Сообщения: 1325
|
| Я просто чёт не пойму,дело всё в корпусах?или в характеристиках?Если бы мне приспичило,я бы поискал схему...Ну нет в таких корпусах поставить в других,что сверхоригинального в этих диодах?Напряжение,ток,частота-все параметры...в чём фишка,не пойму? |
|
БЕЗЫМЯННЫЙ
Бегущий по граблям
Сообщения: 7608
|
| Фишка для меня только в том, что хоцца исключительно для самообразования понять что это за диоды именно в таких корпусах. Ну честно, ни разу пока не видал. Есс-но взял бы по вашему совету схемку от чего нить подобного, да вот не знаю от чего. |
|
cyberbob
Передовик
Сообщения: 1325
|
Похожи на запрессованные диоды как в генераторах ,таких сам не видел,диодных сборок навалом всех мастей,поглядел..да нет никакой фишки,обычные диоды походу,просто в таком исполнении..
Бескорпусный какой-то вариант на одном радиаторе,что бы уровнять температурный коэффициент для параллельного включения,проще всё это выкинуть и поставить что то типа этого.
Ссыль вставить чёт не получилось..
-------------------------------
Исправил misha7 |
|
serega-64
Старший модератор
Сообщения: 10180
|
| cyberbob, Ошибочка нуно так [url]ссылка[/url] |
|
cyberbob
Передовик
Сообщения: 1325
|
serega-64, Благодарствую...  |
|
|
Kuznets
|
Данный сварочный аппарат старого поколения ну и соответственно диоды тоже. Возможно в то время не было таких как сейчас.
Кстати у диодов обрезана верхушка вывода, возможно был гибкий вывод. Диоды небольшие как скажем Д243, чуть крупнее.
Не хочется разбирать весь аппарат особенно силовые трансформаторы, дроссели....Сделано компактно.
Был бы мой влажил бы труд, а это клиента. Кстати аппарат принесли сильно поврежденным и естественно нет никакой иформации об его внутрисхемных параметрах. |
|
|
Kuznets
|
Для тех кто всегда готов прийти на помощь добавляю еще часть схемы - самого инвертора.
Одно могу сказать если не все транзисторы сгорели сразу, всетаки лучше менять в преобразователе все сразу на одинаковые с одинаковыми параметрами в каждом плече. Или в одном плече.
Желаю удачи!
EWM 200A AC_DC_Inw.jpg 110.22 КБ Скачано: 813 раз(а)
|
|