| Автор | Сообщение |
mileshca
Передовик
Сообщения: 2513
|
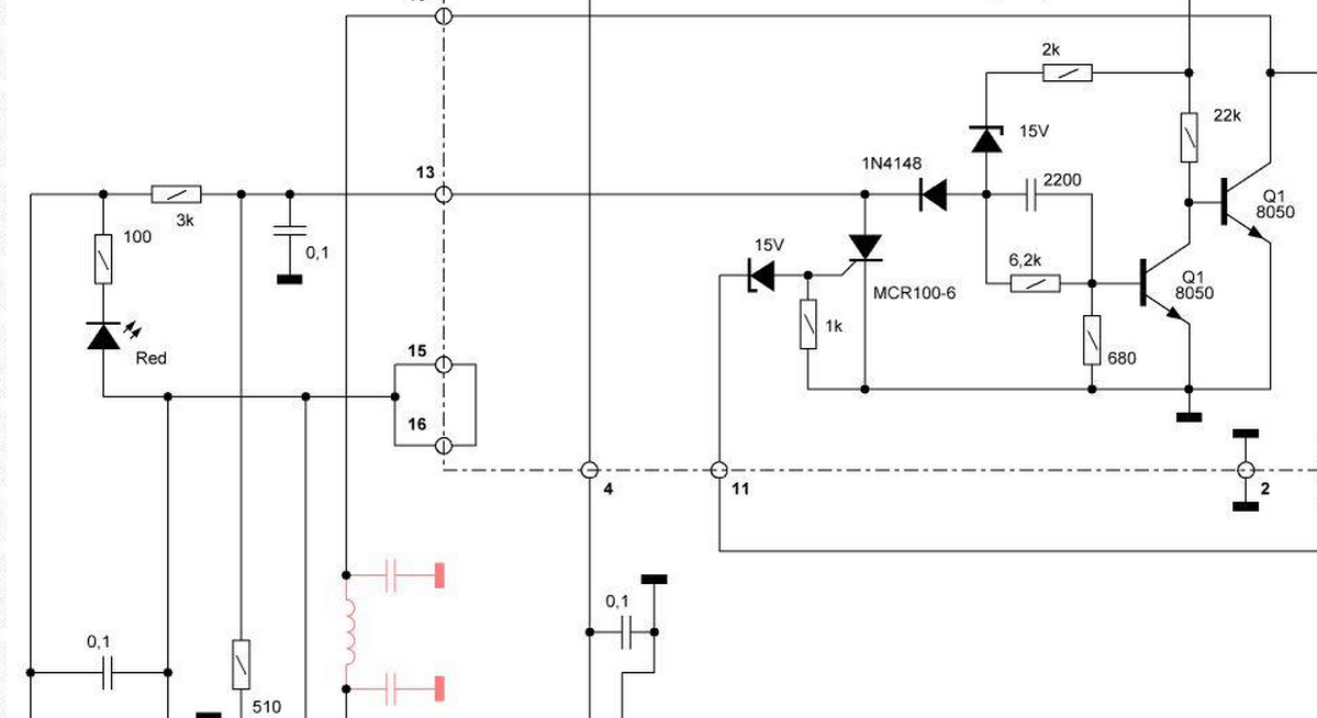
попал с диагнозом не включается вообще, заменил 2 моста (пробиты оба между минусом и переменкой) после замены включился но не варит, напряжения на выходе нет,вот тема с фотками https://vk.com/topic-8884474_29192480 сгорел резистор под номером R33 стоит одним концом на минусе вторым идет на желтый светодиод( номинал распознать не удалось) но предпологаю что это 200 ом скоре всего, такой же стоит в цепи сигнала включения, какой номинал должен быть R33? далее проверил диоды и транзисторы, все целое, у кого есть под рукой данный девайс просьба посмотреть некоторые моменты.
1) R33 номинал?

SVI160-AP.rar 273.46 КБ Скачано: 733 раз(а)
|
|
djclyde
Завсегдатай
Сообщения: 732
|
напруги на выходе вовсе нет? или напряжение Х Х присутствует?
проверяй стабилитроны все и диоды
если дежурка есть и напряжение ХХ то смотри фото

|
|
KRAB
Распугиватель клиентов
Сообщения: 21704
|
- стандартная трехэтажная САИ-этажерка" или Z7 .... Затерт до дыр в Гугле и нете!
Там же и схем - ВАЛОМ на них ... |
|
mileshca
Передовик
Сообщения: 2513
|
djclyde, да по ходу там 100ом должно быть, заменил сопрот, сварка включилась, на выходе 60вольт, через пару минут отключается полностью, во время включения гори зеленый светодиод, когда отключаеться то он гаснет, буду копать дальше
2015-03-12_134216.png 176.6 КБ Скачано: 895 раз(а)
|
|
djclyde
Завсегдатай
Сообщения: 732
|
| mileshca, зелены питание ? или аварийный? |
|
mileshca
Передовик
Сообщения: 2513
|
djclyde, зеленый питание, желтый если перегрев, отключается после примерно 3 минут работы на выходе было 60в, взависимости от регулятора, потом питание отключается и зеленый гаснет и кулер не крутится, включить можно примерно минут через 5 , может себя виню, там есть вывод на светодиод (перегрев) он оборван с разьемом и там где зеленый сеть тоже есть разьем, я вспешке соеденил разьемы эти, в результате сгорел R33 счас лопачу кучу схем, мне б для точности знать какой именно там был номинал R33? вот скрин там где зеленый и желтый у них разьемы есть, я их соединил вспешке
ДОБАВЛЕНО 12/03/2015 17:06
отключаеться даже питатель собственных нужд( зеленый светодиод гаснет)

|
|
djclyde
Завсегдатай
Сообщения: 732
|
ПРОВЕРЯЙ стабилитроны и диоды на пробой и часом тэрмостат ты не трогал?
ДОБАВЛЕНО 12/03/2015 15:45
если че нужно у меня в профиле есть ссылка контакты на сайте звони
ps если доберусь до гаража посмотрю свой сварочник у него потроха такие-же!
ДОБАВЛЕНО 12/03/2015 15:47
разьем справа сд питания
а слева аварийный! |
|
mileshca
Передовик
Сообщения: 2513
|
| djclyde писал: |
ДОБАВЛЕНО 12/03/2015 15:47
разьем справа сд питания
а слева аварийный! | да так и есть самый крайний зеленый питание, проверяю стабилитроны и диоды, термостат ты имееш ввиду тот что контролирует температуру? тогда я только разьем от платы снял и все, он выводом из 2 проводов идет с транса, туда я не лазил, смотрю только верхнюю плату с питателем собст нужд |
|
KRAB
Распугиватель клиентов
Сообщения: 21704
|
| djclyde писал: | | часом тэрмостат ты не трогал? | - а если и трогал, то что ему будет?!  |
|
paronnikov1
Передовик
Сообщения: 1382
|
- стандартная трехэтажная САИ-этажерка" или Z7 .... Затерт до дыр в Гугле и нете!
Там же и схем - ВАЛОМ на них ...
Все правильно, та же САИ - Ресанта. И чего его бедного ковырять то. С начало отключи высокое, осликом посмотри по плечам,на входах-затворах полевиков, должна быть осциллограмма примерно одинаковой, если нет, тогда ковыряй, драйвер. питание, и т/д. Лампочку включают, когда полевики в работе. |
|
KRAB
Распугиватель клиентов
Сообщения: 21704
|
| Это ему ни о чем не скажет .... пусть почитает сам не один день КАК работают с силовой электроникой и КАК ремонтируют СВА. |
|
mileshca
Передовик
Сообщения: 2513
|
| заменил сопрот на 100 ом и MCP100-6 аппарат зароботал |
|
|
tehsvar
|
| mileshca писал: | | сварка включилась, на выходе 60 вольт, через пару минут отключается полностью, во время включения гори зеленый светодиод, когда отключаеться то он гаснет, буду копать дальше |
| mileshca писал: | | заменил сопрот на 100 ом и MCP100-6 аппарат заработал |
Что бы потом другие не попали на это заблуждение, ни 100 ом и MCP100-6 тут не при чём. Это банальное залипание реле по сети, в следствии чего перегреваются термисторы (которые должны потом при включении БП шунтироваться этим реле) и возрастает их сопротивление. БП вырубается. Включается только через определённое время потому как термисторам оно нужно, что бы остыть. У автора просто совпали замена этих деталей и при ремонте от тряски и ворочания заработало это реле. |
|
БЕЗЫМЯННЫЙ
Бегущий по граблям
Сообщения: 7608
|
tehsvar, ник до боли знакомый и всего-то Заглянувший. Не залипание реле виновато а как раз наоборот, отсутствие контакта. |
|
|
tehsvar
|
| БЕЗЫМЯННЫЙ, я ранее только читал, а тут решил и на этом форуме зарегистрироваться. Я в основном по силовым форумам с ремонтом сварочного оборудования хожу. Может там и встречали. А по реле - можно и так сказать. Правда оно бывает реально залипает от разряда в разомкнутом состоянии. Встречал не раз такое. |
|
БЕЗЫМЯННЫЙ
Бегущий по граблям
Сообщения: 7608
|
| tehsvar, Дык по силовым форумам ник ваш и знаком, правда с "точностью до наоборот" я там в основном читатель. В общем Wellcome. Sorry за OFF. |
|