|
sunjob
|
добрый день
есть считыватель, подключается к Arduino-Due (проект не мой, "поднимаем" из того, что "было")
для "нормального" сопряжения нужны схемы/схемотехника:
- выходного каскада считывателя
- входная схема (на стороне контроллера, хотя-бы к.л. рекомендованная) - схема сопряжение/защита
(*) интерфейс/сигналы RFID считывателя: D0, D1, LED_R, LED_G, BEEP
по понятным причинам 2я схема м.б. весьма и весьма "сложной и развесистой", но хотя-бы для ориентира, общая.
обычно, я беру железо и "реверсирую" схему, но в данном случае не катит, т.к. считыватель залит компаундом, и "иных" нормальных/пром. контроллеров нет
1я часть: если вики-схема корректна в плане схемотехники, то этого для начало достаточно
тема длинных проводов, пром.электроники, шумов, наводок, гроз - не совсем моя, поэтому обращаюсь к спецам :о)
понятное дело, в инете есть что почитать, но, без наработок/опыта этого не всегда достаточно.
кидайте помидоры, идеи, ссылки, ключ.слова... буду благодарен :о)
спасибо
п.с.
написал производителю, но, пока молчат ... :о)
https://ironlogic.ru/il_new.nsf/htm/ru_matrixiimf
https://upload.wikimedia.org/wikipedia/ru/6/6c/Wiegand_interface_electrical.png
ru.wikipedia.org/wiki/Виганд_(интерфейс) (url - показывает ошибкой с неанглийскими буквами)
### UPDATE ###
вроде как нашкрябал с помощью дедукции и такой-то матери (эквивалент)
PIC > rfid_weigan1.png
### UPDATE ###
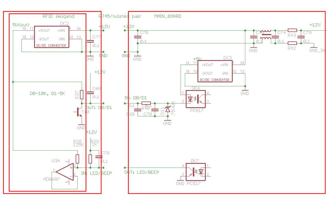
наборосал схему сопряжения с контроллером, нужна помошь для доработки от помех, высокого, желательно грозозащита.
схема будет использоваться на пром. обьекте (тема не моя и очень серьезная, поэтому нужны спецы и наработки, проверенные временем)
- Arduino-Due - для отладки
- SAM3X8E - с доработанной схемой входа/выхода - на обьект
PIC > rfid_weigan2_marker.png
вид со стороны контактов
PIC > pic_2022.04.03_19.41.36.jpg


rfid_weigan2_marker.png 27.86 КБ Скачано: 140 раз(а)
|
|