ESpec - мир электроники для профессионалов


Инвертор 12-220В ошибка в работе

  Список форумов » Другая аппаратура

Следующая тема · Предыдущая тема
АвторСообщение
master_tv 
Завсегдатай
Сообщения: 717
 
Сообщение #1 От 19/01/2025 20:48 цитата  

Добрый день. Ремонтирую инвертор 12-220В 800Вт (2000Вт пик), пришел со сгоревшими полевиками как по низковольтной части, так и по высоковольной. Заменены все на аналогичные, но при включении напряжение сначала появляется но сразу же падает до нуля, ошибки не высвечивает (красный светодиод не горит). Было обнаружено, что на выходе после трансформаторов напряение существенно повышено и вместо 310В, там 540В !, даже один из кондеров на 450В подвздулся. Инвертор собран на 2х TL494, они были также заменены для проверки 2 раза, вся обвязка резисторов и диодов  вокруг TL проверена. Также замечено, что если нагрузить выходы трансформаторов (припаять к конденсаторам 22мкФ на 450В) лампочками 20Вт на 220В соединенных последовательно, то инвертор начинает работать и на выходе 210В, на конденсаторах при этом около 270В.

На осцилограммах на выходе TL низковольтной части импульсы с частотой 40кГц и частота не меняется при регулировке подстроечным резистором, его тоже менял. Помогите советом

ДОБАВЛЕНО Январь 19 2025

на фото выпаян один из высоковольтных конденсаторов 47мкФ*450В, но при проверке он был

  19-47-15-215.jpg  152.1 КБ  Скачано: 135 раз(а)
shylo 
Бывалый
Сообщения: 70
 
Сообщение #2 От 04/04/2025 23:17 цитата  

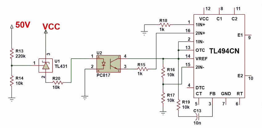
Если еще актуально. Отключи пока вторую ТЛку, и смотри пробитый стабилитрон, оборванные высокоомные резисторы делителя (в т.ч. земляной резистор этого делителя, дорожки) в обратной связи от ВВ конденсаторов первичного преобразователя 12/300В. Когда наладишь первичный ДЦ/ДУ можно приступать к ВВ части. В аттаче схемка пояснение.

  TL494 ОС по напряжению.png  25.89 КБ  Скачано: 108 раз(а)

Перейти: 
Следующая тема · Предыдущая тема
Показать/скрыть Ваши права в разделе

Интересное от ESpec


Другие темы раздела Другая аппаратура



Rambler's Top100 Рейтинг@Mail.ru liveinternet.ru