| Автор | Сообщение |
|
Peleduy
|
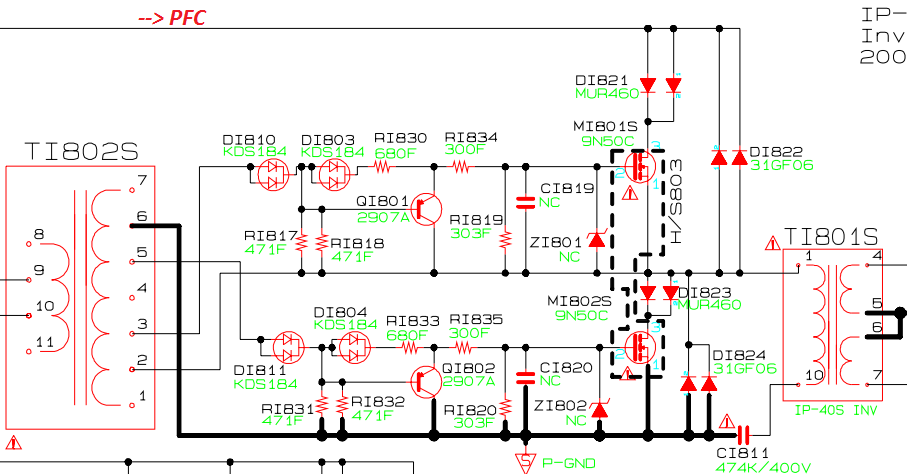
нужна схема bn44-00468a ,СРОЧНО!!! поиск ничего не дал,только фотки да адреса магазинов уфф,нашёл-таки нужный кусок)
2879012.png 100.29 КБ Скачано: 2186 раз(а)
|
|
REKKA
Фанат форума
Сообщения: 3722
|
| Peleduy, так состав подробней напиши |
|
eduard2
Модератор
Сообщения: 4783
|
Peleduy, А мне бабло нужно СРОЧНО!!! 4$ и вот и тебе твоя cхема ( на халяву конечно нэт) | Цитата: | | поиск ничего не дал,только фотки да адреса магазинов уфф,нашёл-таки нужный кусок) | Да ну прям таки ,не че не дал ( нашёл нужный кусок) че здесь в теме,его нашёл http://remont-aud.net/forum/46-32463-1
| Цитата: | | Peleduy, так состав подробней напиши | Да состав известен ( вот только там в качестве PFC =8 ногая стоит экзотическая IC801S-6С10N40 =SPC7011F+KF10N60NF) вот здесь в теме http://monitor.espec.ws/section31/topic190647.html |
|
|
karaokovich15
|
| eduard2 писал: | Peleduy, А мне бабло нужно СРОЧНО!!! 4$ и вот и тебе твоя cхема ( на халяву конечно нэт) | Цитата: | | поиск ничего не дал,только фотки да адреса магазинов уфф,нашёл-таки нужный кусок) | Да ну прям таки ,не че не дал ( нашёл нужный кусок) че здесь в теме,его нашёл http://remont-aud.net/forum/46-32463-1
| Цитата: | | Peleduy, так состав подробней напиши | Да состав известен ( вот только там в качестве PFC =8 ногая стоит экзотическая IC801S-6С10N40 =SPC7011F+KF10N60NF) вот здесь в теме http://monitor.espec.ws/section31/topic190647.html |
Здравствуйте, нужны схемы на bn44-00468a и BN41-01702A, телевизор Samsung LE32D403E2W. К покупке готов. |
|

|