| Автор | Сообщение |
|
MOLNIYA380
|
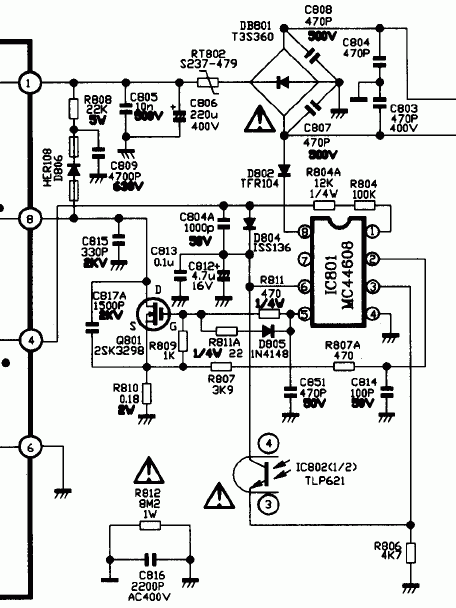
| Тв SHIVAKI STV1479. Попала вода на первичную часть ибп, сгорели полевик K2996, м.схема MC44608, R811a(22om) R811(470om), R807a(470om), D804(iss136), D805(1n4148), R807(3.9ком), R810(0.22om). Детали поменял......при включении Тв запустился на несколько секунд, светодиод погас и развёртка начала щёлкать с интервалом 1 секунда......между щелчками высокое появляется. Диодный мост и его обвязку проверил - всё в порядке....нужен ваш совет. |
|
мастер-ломастер
Модератор
Сообщения: 9972
|
|
|
MOLNIYA380
|
| Схемы на это шасси здесь не нашёл....... |
|
key-s
Специальный агент
Сообщения: 1470
|
У тебя разновидность chassis M17, фирмы TCL.
Элементарно напиши что творится на вторичках
Кстати, эту аватару волка из мультика когда-то делал я, анимировал, специально для одного человека.. А ты её скомуниздил
M17_power.gif 22.09 КБ Скачано: 2319 раз(а)
|
|
|
MOLNIYA380
|
|
aze1959
Распугиватель "гениев"
Сообщения: 6574
|
|
киев
Прислонившийся
Сообщения: 6953
|
| Написал невнятно. Определись - СР или БП. |
|
|
MOLNIYA380
|
+19,+114,+5
ДОБАВЛЕНО 27/05/2010 21:17
ибп.... |
|
key-s
Специальный агент
Сообщения: 1470
|
|
|
MOLNIYA380
|
всем спасибо!!!нашёл ...............электролит С834 вздуло.пробую поменять.
ДОБАВЛЕНО 27/05/2010 21:31
завтра отпишусь. |
|
alexmih
Передовик
Сообщения: 2195
|
MOLNIYA380,
ремонт начинай с визуального осмотра |
|
|
MOLNIYA380
|
| сверху он нормальный.......с боку порвало,у транса плохо видно. |
|
key-s
Специальный агент
Сообщения: 1470
|
| MOLNIYA380 писал: | | электролит С834 вздуло |
Схема соответствует? Если да - где там C834 - электролит.. Это блокировочный 10n по B+. Может C843, по +12V, которых нету..  |
|
|
MOLNIYA380
|
c827..........
ДОБАВЛЕНО 27/05/2010 21:51
с843 проверяю......
ДОБАВЛЕНО 27/05/2010 21:59
странно.....кз в первичке,а ещё вышли из строя электролиты во вторичной цепи.проблема решена.БП запустился. |
|
alexmih
Передовик
Сообщения: 2195
|
MOLNIYA380,
...а нам, что, кроссворд решать? |
|
|
MOLNIYA380
|
| прошу прощения......с841 был в обрыве,а с843 потерял примерно 60% от номинала......и пробит был с 827 (вернее когда его разорвало, то он просто оборвался) благодарю всех. (также в первичке заменил это - K2996, м.схема MC44608, R811a(22om) R811(470om), R807a(470om), D804(iss136), D805(1n4148), R807(3.9ком), R810(0.22om). |
|