| Автор | Сообщение |
barabashka
Завсегдатай
Сообщения: 873
|
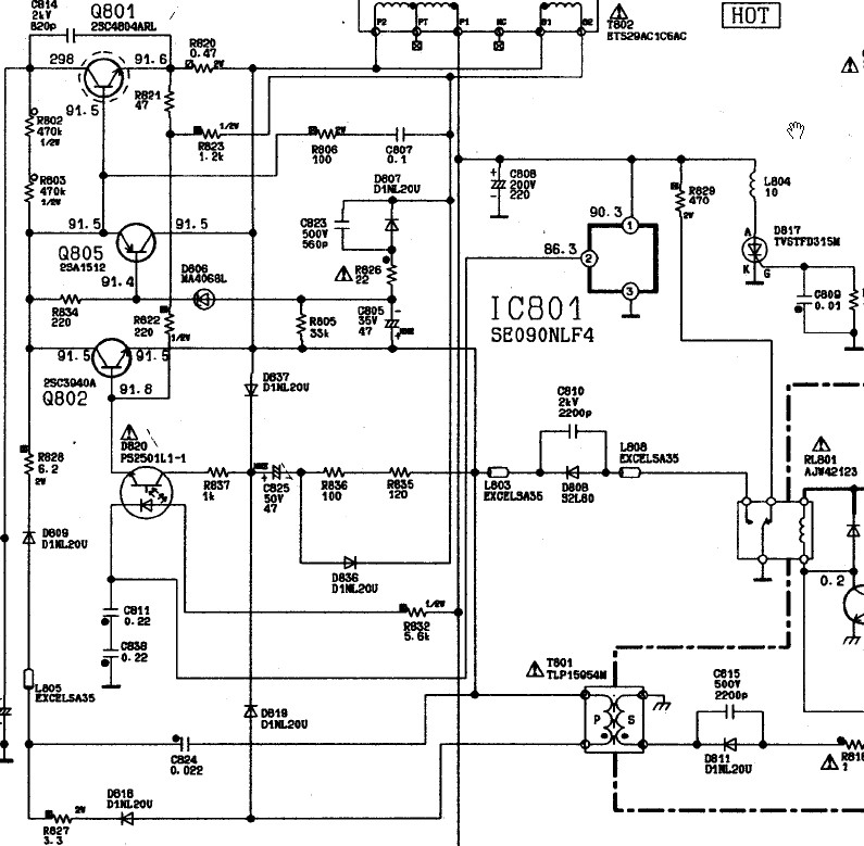
LordLostr, отличается схема, обрати внимание как производится зарядка конденсатора 47мкф (от него транзисторная часть оптрона питается), в одном варианте только от 801го трансформатора, во втором ещё и от обмотки ТПИ. Отсюда разное поведение питателей.
А вопрос я думаю разрешится когда автор применит наконец осциллограф и начнёт разбираться с ТМСом по взрослому. |
|
|
Андрю
|
| barabashka писал: | | LordLostr, применит наконец осциллограф и начнёт разбираться с ТМСом по взрослому. |
Уже писал в первых постах - на базе Q565 есть синхроимпульс постоянно, а на выходе есть только когда ставлю D1273 а на D1275В нету. ТМС и все цепи идущие от него проверил, некоторые детали выпаивал мерил - некоторые заменил. Имитировал сигнал приходящий с накальной обмотки на блок питания - с отдельного трансформатора. При подаче напряжения блок питания с 180V переходит кратковременно на 90V и опять 180V. Получается что стабилизация работает, не работает защита от перенапряжения? Допустим нет строчного транзистора (не работает строчка) какая цепь сдерживает питатель? через L808 D808 на корпус ? или отрыв от корпуса? выходит тогда тиристор не закрывает? |
|
LordLostr
Модератор
Сообщения: 8673
|
barabashka, | barabashka писал: | | обрати внимание как производится зарядка |
У меня в альбоме такая же как и здесь,сравнить не с чем.Пару недель назад делал панас.,схема полностью совпадала ,только позиционки отличались.Понятно одно:их несколько вариантов подобных. |
|
barabashka
Завсегдатай
Сообщения: 873
|
| Андрю писал: | | Получается что стабилизация работает, не работает защита от перенапряжения? Допустим нет строчного транзистора (не работает строчка) какая цепь сдерживает питатель? через L808 D808 на корпус ? или отрыв от корпуса? выходит тогда тиристор не закрывает? |
tvstfd315m должен при перенапряжении открываться и срывать работу питателя. Он у тебя скорее всего не работает, но оставь его пока в покое.
Питатель и строка работают только вместе и синхронно, никакие лампы и посторонние не синхронизированные со строкой сигналы здесь не канают.
ДОБАВЛЕНО 18/02/2012 14:17
| Андрю писал: |
Уже писал в первых постах - на базе Q565 есть синхроимпульс постоянно, а на выходе есть только когда ставлю D1273 а на D1275В нету. ТМС и все цепи идущие от него проверил, некоторые детали выпаивал мерил - некоторые заменил. |
Некоторые это которые?
На D1275В свет клином сошёлся и нет аналогов?
У тебя нет хлама что бы подкинуть низковольтный ТМС с демпфирующими цепями ? |
|
LordLostr
Модератор
Сообщения: 8673
|
| Андрю, Попробуй такой вариант.Запитай тел. от внешнего источника ,разберись со строкой.А позже займёшься БП. |
|
barabashka
Завсегдатай
Сообщения: 873
|
| LordLostr писал: |
У меня в альбоме такая же как и здесь,сравнить не с чем.. |
В файлообменнике лежит, посмотри по ссылке.
2012-02-18_124449.jpg 144.18 КБ Скачано: 464 раз(а)
|
|
LordLostr
Модератор
Сообщения: 8673
|
barabashka, Спасибо.Я в гугле искал,а он мне фигу показал .На схеме плохо видны номиналы,но при беглом просмотре ,оптопара и без строки работает.А т801,как бы дополнительная корректировка.Полностью не уверен,подумать надо. |
|
Joiner
Фанат форума
Сообщения: 3612
|
| barabashka писал: | | Питатель и строка работают только вместе и синхронно, никакие лампы и посторонние не синхронизированные со строкой сигналы здесь не канают.. |
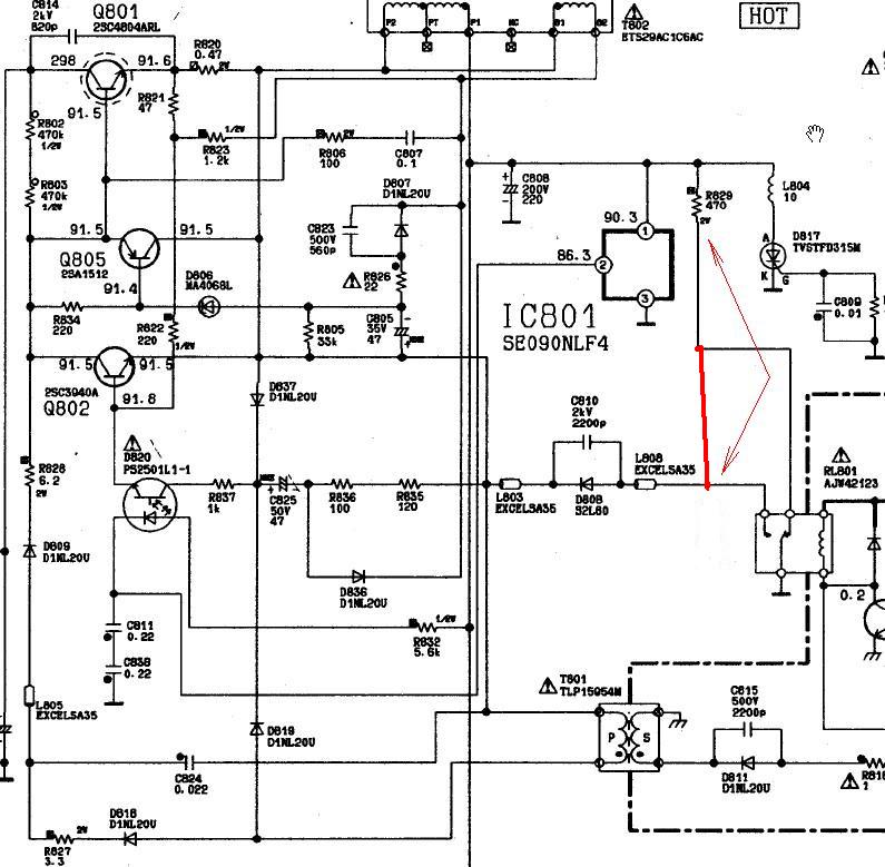
При наличии фантазии можно подключить, как в пристегнутом рисунке, и пахать строчную вдоль и поперек при отсутствии синхроимпульсов. Но это при её наличии
| barabashka писал: | На D1275В свет клином сошёлся и нет аналогов?
У тебя нет хлама что бы подкинуть низковольтный ТМС с демпфирующими цепями ? |
Зачем ты ещё и про ТМС? Не в обиду топикстартеру, но если он не может разобраться с составным транзистором, то ТМС ему тем более не "покорится"
ЗЫ - Андрю, оглашай весь свой транзисторный загашник, а мы скопом попробуем чево-нить "составить" 
2012-02-18_mod.jpg 101.23 КБ Скачано: 423 раз(а)
|
|
Raketa II
Завсегдатай
Сообщения: 598
|
А ведь здесь в первом посте всё сказано. Работает и есть 90 вольт. Либо автор юлит, либо по пятому разу втыкает на одни и те же грабли.
Тот транзистор имеет большое напряжение работы, ток до 4А и... усиление... 2000 до десяти тыщонц! Что в несколько-двадцать раз более любого даже подобного транзистора. Известный дефицит. Иное будет не в режиме. Ищи подобное или кидай ТМС вальтков так на 24.
Благо, оно редко дует. Может не только то сдуло, если начиналось по тупому. |
|
LordLostr
Модератор
Сообщения: 8673
|
| Парни дайте время автору разобраться.Не напрягайте. |
|
валентин-сибиряк
Фанат форума
Сообщения: 9054
|
Raketa II пишет | Цитата: | | А ведь здесь в первом посте всё сказано. Работает и есть 90 вольт. Либо автор юлит, либо по пятому разу втыкает на одни и те же грабли. | Андрю писал: | Цитата: | | Ставлю родной Q565 = D1275 напряжения в БП 150-180v релюшка клацает пару раз и начинает дымить резистор с оптопары 5.6 ком. Или раком ставишь, или это не 2SD1275 Андрю писал: Ставлю не родной Q565 = D1274 напряжения в БП стабильно 90v на C808, по всем КРЕН норма, телевизор работает и показывает. Только растр смещен немного и закипает строчный тр-р, значит неисправность на строчке ? | Андрю,наверное видеопроцессор пора смотреть,при разгоне он часто повреждается.Сейчас такой не найдёщь,одни пустышки продают по 70-80рублей. |
|
|
Андрю
|
| Есть 4 транзистора: D1275А - с этого шасси, D1275В - 2шт. купил новые (других не было), D1273 - с разборки. Все составные, все Darlington, все измеряются тестером одинаково (насколько можно проверить некоторые переходы) но наверное они все таки разные. По Таблице взаимозаменяемости на сайте Panasonic: для 2SD1273 = Аналоги 2SB1299, KTD2092. Компонентов для D1275, подходящих не найдено. |
|
Raketa II
Завсегдатай
Сообщения: 598
|
Андрю, "но наверное они все таки разные"...
Ты действительно придуриваешься? Аналогов 1275 нет! Всё остальное минимум в 4 раза продувает по всем параметрам!
Мало того, тебе неоднократно вставили про разгон и последствия могут быть не только там, где втыкаешь. |
|
barabashka
Завсегдатай
Сообщения: 873
|
| Raketa II писал: | | Аналогов 1275 нет! Всё остальное минимум в 4 раза продувает по всем параметрам!. |
Raketa II, чем он такой уникальный?
Андрю,, осциллограф на какой странице начнём применять? Или так и будем рукоблудием заниматься? |
|
Raketa II
Завсегдатай
Сообщения: 598
|
barabashka, всё в твоих руках. не только кейборд.
Всё ведь написано, или ты сравнишь с 3807 (30V 1000hfe), а может с 972-м, а может ещё посмотришь на мощу.
И если ты по уму даже сможешь цепонуть мощу на железо, то частотку...
Как думаешь, при увеличении частоты, усиление... чего делает... или уже ничего не делает?
Гришь 972 усиление 750 на 50 герцах? А на мегагерцах? |
|
barabashka
Завсегдатай
Сообщения: 873
|
| Raketa II писал: |
Всё ведь написано, или ты сравнишь с 3807 (30V 1000hfe), а может с 972-м, а может ещё посмотришь на мощу.
И если ты по уму даже сможешь цепонуть мощу на железо, то частотку...
Как думаешь, при увеличении частоты, усиление... чего делает... или уже ничего не делает?
Гришь 972 усиление 750 на 50 герцах? А на мегагерцах? |
Raketa II, а слабо этот спич перевести на человеческий язык? Или уже 23 февраля отмечаем?  |
|
|
KMJ
|
| Андрю писал: | | Есть 4 транзистора: D1275А - с этого шасси, D1275В - 2шт. купил новые (других не было), D1273 - с разборки. Все составные, все Darlington, все измеряются тестером одинаково (насколько можно проверить некоторые переходы) но наверное они все таки разные. По Таблице взаимозаменяемости на сайте Panasonic: для 2SD1273 = Аналоги 2SB1299, KTD2092. Компонентов для D1275, подходящих не найдено. |
полный- пипец!!
Подходящий мастер - поможет ..... лоху....
ДОБАВЛЕНО 19/02/2012 17:23
| Андрю писал: | | barabashka писал: | | LordLostr, применит наконец осциллограф и начнёт разбираться с ТМСом по взрослому. |
Уже писал в первых постах - на базе Q565 есть синхроимпульс постоянно, а на выходе есть только когда ставлю D1273 а на D1275В нету. ТМС и все цепи идущие от него проверил, некоторые детали выпаивал мерил - некоторые заменил. Имитировал сигнал приходящий с накальной обмотки на блок питания - с отдельного трансформатора. При подаче напряжения блок питания с 180V переходит кратковременно на 90V и опять 180V. Получается что стабилизация работает, не работает защита от перенапряжения? Допустим нет строчного транзистора (не работает строчка) какая цепь сдерживает питатель? через L808 D808 на корпус ? или отрыв от корпуса? выходит тогда тиристор не закрывает? |
А это - бред сивого мерина....
Бля выход - чего???
Озвуч Дебилоид!!
Дохлая палёная кошка....
А ИМИТИРОВАТЬ -заставь ----- ЖЕНУ!!! |
|
Raketa II
Завсегдатай
Сообщения: 598
|
| barabashka писал: | Raketa II, а слабо этот спич перевести на человеческий язык? Или уже 23 февраля отмечаем?  |
А что, сегодня?
| barabashka писал: | | iyzef, в схему загляни, ни одной из перечисленных тобой деталей там нет. |
А ты предложи те, которые там есть и обязаны стоять. Сейчас это увидим.
| barabashka писал: | | " Питатель и строка работают только вместе и синхронно, никакие лампы и посторонние не синхронизированные со строкой сигналы здесь не канают. |
А ты понимаешь, что реле отрубает строку, напрочь посадив на землю? Никакого В+ там на кер не будет. Не будет и синхронизации. А ИП работает без синхронизации со строки с чуть завышенными другими напрягами. Если бы ты понимал, что ИП синхронизируют со строкой для уменьшения помех, а не для работоспособности ИП.
| barabashka писал: | На D1275В свет клином сошёлся и нет аналогов?
У тебя нет хлама что бы подкинуть низковольтный ТМС с демпфирующими цепями ? |
Предлагай аналог! Кого ты выделываешься! Посмотрим на твой "аналог".
А также, ты видел в этом шасси битый ТМС? Вообще в панасах? Много? |
|
barabashka
Завсегдатай
Сообщения: 873
|
Raketa II, ты съехал с вопроса: чем 2SD1275B так уникален, что его нельзя заменить. Про какую то мощность и мегагерцы рассказывал, только несвязно как то.
| Цитата: | | А ты понимаешь, что реле отрубает строку, напрочь посадив на землю? Никакого В+ там на кер не будет. Не будет и синхронизации. |
Про синхронизацию согласен. В+ там на кер не нужно в этот момент. А вот про реле интересно послушать, как оно строку отрубает. |
|
Raketa II
Завсегдатай
Сообщения: 598
|
| barabashka писал: | | А вот про реле интересно послушать, как оно строку отрубает. |
Я так понял, что ты в руки не брал это шасси. А ты кинь в дежурке на лит по В+ щупаки прибора и увидь! А также в схему смотри, что одно и то же реле. Одно реле! Одномоментно! Отрубает строку и переводит ИП в ДР.
Про транзистор устал я. Усиление, частота, ток. Бери даташиты. Тули, что хочешь. |
|