ESpec - мир электроники для профессионалов


Horizont 54CTV-655-Is помогите разобраться со схемой

  Список форумов » CRT-телевизоры

Следующая тема · Предыдущая тема
АвторСообщение
citromon20 
Заглянувший
Сообщения: 7
 
Сообщение #1 От 05/06/2024 15:43 цитата  

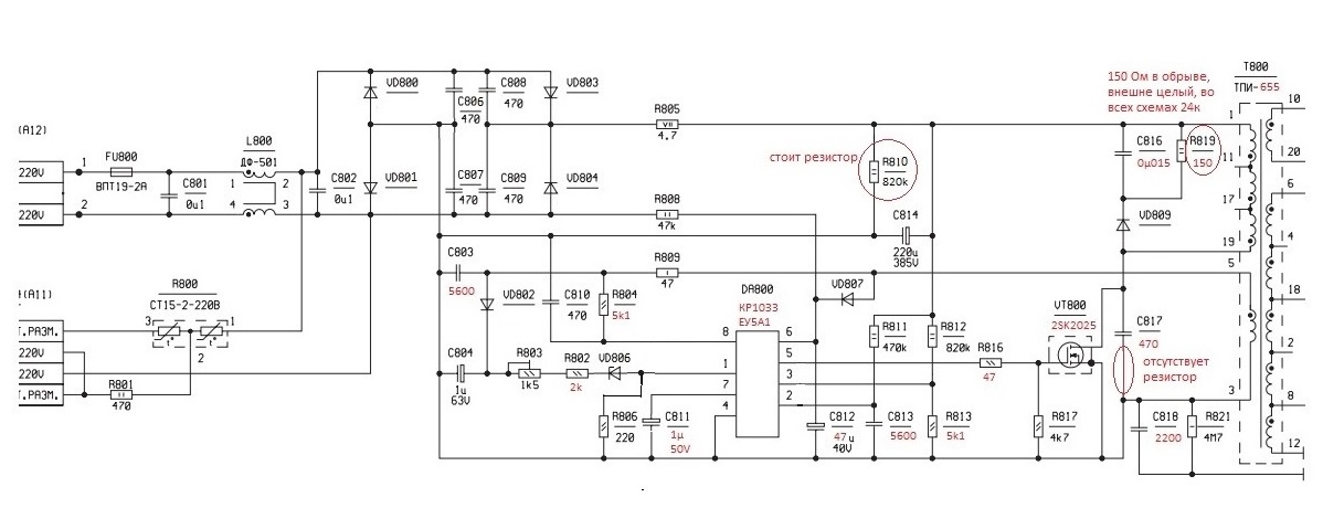
Шасси не подписано. Горит предохранитель, полевик пробит, R819 в обрыве, по цветовой маркировке кр-зел-кр-золотой 2,5кОм либо кор-зел-кор-золотой 150 Ом, по всем схема в интернете должен быть 24 кОм. Прикрепляю картинку отработанной схемы. Нужен совет, какой резистор поставить и на место полевика подойдет BUZ90A?

  .jpg  113.34 КБ  Скачано: 295 раз(а)
s.fed 
Завсегдатай
Сообщения: 539
 
Сообщение #2 От 05/06/2024 16:30 цитата  

citromon20, нарисован в схеме 24к так и ставь. Уж точно не 150 Ом.
citromon20 
Заглянувший
Сообщения: 7
 
Сообщение #3 От 05/06/2024 16:35 цитата  

В интернете перелопатил много схем Горизонтовских с разными шасси, в том числе и ШТЦ-655, везде R819 на 24к стоит.
валентин-сибиряк 
Фанат форума
Сообщения: 9057
валентин-сибиряк
 
Сообщение #4 От 05/06/2024 18:47 цитата  

24 ком.2 ватта.возможно микра вылетела.Внимательно замерь R 811.R 812.Полевик можно менять.

  Horizont 54CTV-655 шасси ШЦТ-655.pdf  399.13 КБ  Скачано: 174 раз(а)
citromon20 
Заглянувший
Сообщения: 7
 
Сообщение #5 От 05/06/2024 22:00 цитата  

если не врет тестер R811- 484k, R812 - 811k , разброс есть.

ДОБАВЛЕНО 05/06/2024 22:03

Еще вопрос такого плана, как на счет элементов схемы обозначенных красным цветом, некоторых просто нет или присутствую там где на остальных схемах отсутствуют, а так же номиналы элементов?
валентин-сибиряк 
Фанат форума
Сообщения: 9057
валентин-сибиряк
 
Сообщение #6 От 06/06/2024 14:19 цитата  

citromon20, не обращай внимания,он же так и работал.
citromon20 
Заглянувший
Сообщения: 7
 
Сообщение #7 От 06/06/2024 14:29 цитата  

Как думаешь R811 и R812 стоит менять с такими параметрами?
валентин-сибиряк 
Фанат форума
Сообщения: 9057
валентин-сибиряк
 
Сообщение #8 От 06/06/2024 15:15 цитата  

Надо их отпаять и измерить,если в таких пределах,то нормально.
citromon20 
Заглянувший
Сообщения: 7
 
Сообщение #9 От 06/06/2024 15:43 цитата  

Проверены выпаянными

ДОБАВЛЕНО 06/06/2024 16:09

Подскажите кто в курсе, ферритовый сердечник на ТПИ в месте заводской проклейки отклеился, чем лучше склеить?
n max 
Модератор
<B>Модератор</B>
Сообщения: 17623
 
Сообщение #10 От 06/06/2024 17:41 цитата  

citromon20 писал:
Проверены выпаянными

ДОБАВЛЕНО 06/06/2024 16:09

Подскажите кто в курсе, ферритовый сердечник на ТПИ в месте заводской проклейки отклеился, чем лучше склеить?

Клеил суперклеем полёт нормальный
citromon20 
Заглянувший
Сообщения: 7
 
Сообщение #11 От 17/06/2024 11:56 цитата  

Извиняюсь, что так долго молчал, не было времени, основная работа все забирала. Всем спасибо кто откликнулся, блок запустил, еще был убит диод по 115В. Склеил транс супер клеем все окей. Тему можно закрывать.

Перейти: 
Следующая тема · Предыдущая тема
Показать/скрыть Ваши права в разделе

Интересное от ESpec


Другие темы раздела CRT-телевизоры



Rambler's Top100 Рейтинг@Mail.ru liveinternet.ru