| Автор | Сообщение |
|
ART.Y
|
| Получается 8и 9 нога опечатка. |
|
makeym
Фанат форума
Сообщения: 9737
|
| ART.Y писал: | | Получается 8и 9 нога опечатка. |
Ты видел шоб накал брали с холодного высоковольтной?  |
|
|
Nirap
|
| Скажите, пожалуйста! Есть ли аналог тдкс QQH0139-001. ТВ JVC AV-2969TEE. |
|
ctibi
Передовик
Сообщения: 1593
|
| bor9921 писал: | TV Vestl сгорел строчный трансформатор 1142.5111А , родного не нашёл, есть JF0501-19238
Прошу помощи с распиновкой |
Распиновка подходит 1:1, если ставить в шасси 11AK19B-1.
Конечно 10выв. JF0501-19238 подключаем на корпус (на плате, не задействован, отсутствует цепь кор. EW). Коллекторная емкость и резистор в цепи накала, естественно корректируется по номиналу ...
ДОБАВЛЕНО 29/07/2012 21:10
http://shemabook.ru/strochnye-transformatory-zarubezhnyh-televizorov |
|
|
korneev
|
ERISSON 21SF10
BSC25-0213Y заменен на JF0501-1215 без переделок. |
|
|
DroZA
|
Нужна помощь с назначением выводом HR8638. Заменяю убитый 8-598-851-50. НО в новом ТДКС от HR 3 вывода( на присоску, фокус на плату кинескопа, а вот третий мне неизвестен). Замечание при установке нового тдкс не используется gnd по крайней мере вывод на монтажную плату отсутствует.
Понимаю что многим покажется забавным но не могу найти назначение этого вывода. |
|
Yuritsh
Фанат форума
Сообщения: 18498
|
| DroZA писал: | | Замечание при установке нового тдкс не используется gnd по крайней мере вывод на монтажную плату отсутствует. | Сказочник.
| DroZA писал: | | в новом ТДКС от HR 3 вывода( на присоску, фокус на плату кинескопа, а вот третий мне неизвестен). | Ну, дык, ускоряющее (G2), судя по всему.

|
|
|
kostya9988735
|
Телевизор Samsung шасси T2973A01 (Китайский конструктор)
ТДКС BSC27-T1051A ЕСТЬ ЛИ АНАЛОГ ИЛИ ЗАМЕНА:
распиновка такая:
1н - не используется
2н - на коллектор транзистора
3н - не исп.
4н - питание 130в
5н - не исп
6н - на цепи коррекции растра
7н - корпус накала
8н - накал
9н - ABL
10н - питание видеоусилителя(на плате написано 180В) |
|
gaydamaking
Завсегдатай
Сообщения: 525
|
kostya9988735! Раскидай любой подходящий по +B = 130V.
Из 10и выводов ипользуются семь...
Неужели с разборки нет?... |
|
|
kostya9988735
|
| а можешь подсказать номера ТДКСов 130В с коррекцией? |
|
gaydamaking
Завсегдатай
Сообщения: 525
|
|
Бакум
Рождённый в СССР
Сообщения: 12733
|
|
|
razev
|
Не нашёл! Я понял, что тдкс 199-30Z 4014C для шасси KP2107AST
Polar 72CTV3260 я не найду! У меня вопрос, на какой ходовой тдкс его можно поменять,разумеется с переделкой
Безымянный.png 114.24 КБ Скачано: 714 раз(а)
|
|
gaydamaking
Завсегдатай
Сообщения: 525
|
| kostya9988735 писал: | | а можешь подсказать номера ТДКСов 130В с коррекцией? |
FUH29A001BS - ставится в модели 21" - 25" -29" |
|
A-SERVICE
Завсегдатай
Сообщения: 957
|
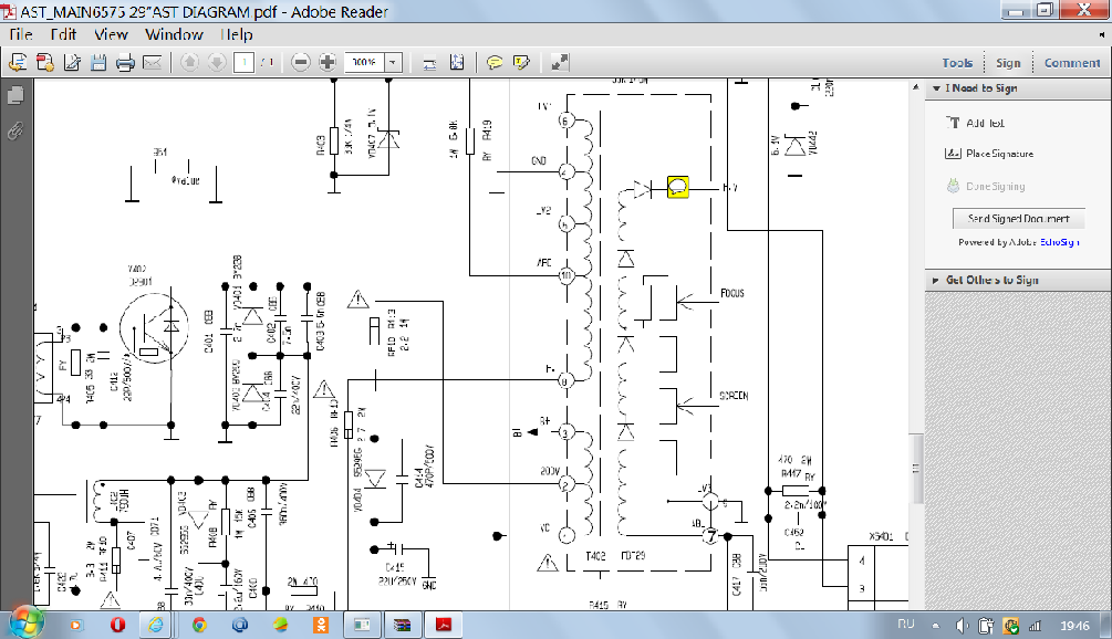
TV NEC CT2051SK (на плате PWT-101A)
Состав:
STK730-080
M34300-532SP
M51408SP
AN5515
Помогите подобрать аналог для ТДКС 47105402 (прямой аналог HR80460 у нас в продаже его тоже нет).
Или подсказать ближайший аналог с минимум переделок.
По ножкам если смотреть снизу на ножки ТДКС против
часовой стрелки:
1 +180v
2 H.P
3 Lim
4 GND
5+12V
6 n.c. (не используется)
7+25v
8 n.c. (не используется)
9 +B
10 H.OUT
DSC01975.JPG 72.02 КБ Скачано: 913 раз(а)
|
|
Yuritsh
Фанат форума
Сообщения: 18498
|
A-SERVICE, посмотри, может из этого что подберешь.
FBT подбор.rar 28.77 КБ Скачано: 2304 раз(а)
|
|
A-SERVICE
Завсегдатай
Сообщения: 957
|
| Yuritsh писал: | | A-SERVICE, посмотри, может из этого что подберешь. |
Из более менее подходящих приобрел в магазине FSA37012M , теперь другая проблема, реальную распиновку если на ТДКС снизу смотреть, не могу найти.
По схеме шасси Daewoo CP-002 где он применяется она не совпала.
Вроде такая должна реально быть если по часовой стрелке смотреть:
1. COL
2. n.c
3. 200v
4. 10v
5. (+)B133v
6. 26.5v
7. GND
8. ABL
9. НАКАЛ
10. n.c. |
|
Yuritsh
Фанат форума
Сообщения: 18498
|
| A-SERVICE, похоже, в моей таблице очередная ошибка. Вот реальная распиновка. HR8480 |
|
A-SERVICE
Завсегдатай
Сообщения: 957
|
| Yuritsh писал: | | A-SERVICE, похоже, в моей таблице очередная ошибка. Вот реальная распиновка. HR8480 |
Спасибо. Разобрался распиновку определил правильно, см. выше. Короче этот ТДКС FSA37012M не подошел по В+ у него 135В, а у родного около 110В. Короче все работает, но яркости мало. Нашел с разбора родной поставил все ОК! |
|
|
Grigoriy2012
|
| Подскажите распиновку ТДКСа 1142.0535 от ELDOR пишут, что аналогом его есть HR 8719, а такого в каталоге нет. |
|