| Автор | Сообщение |
|
Serge_13
|
|
|
femiur
|
Уважаемый Serge_13, посмотрел предложенные Вами адреса. Такие схемы у меня есть.
Но тот вариант исполнения платы какой у меня в ремонте отличается от всех.
Вроде бы все так, но есть ряд изменений, которые делают эту схему необычной. Поэтому наверно придется выложить ее для обмена информацией с собратьями по ремонту.
Информацию по указанному транзистору я нашел в справочной в "чипинфо".
С уважением, femiur. |
|
ФАРТ
Передовик
Сообщения: 1897
|
| femiur, диоды в обвязке 3842 менял??? |
|
|
Serge_13
|
Ну тогда рисуйте.
Только вместе с обр связями,может она по ним че не отрабатывает...
Регулируется обычно по 2 ножке,на ней должно быть всегда постоянное напряжение и от изменения нагрузки должна меняться ШИМ. на 6 ноге |
|
eDOK
Завсегдатай
Сообщения: 504
|
femiur, а теперь стопудово| vinmaster писал: | | Следует обратить внимание на цепи ограничения по току (R613,614,616, VD610,611) |
|
|
|
femiur
|
Привет компания!
Поздравляю Вас с Днем Армии и Флота. Всех благ!
Как и обещал выкладываю схему на этот БП. Если какие ошибки поправьте, делалал быстро. Номиналы элементов указываю не все. .Только основные .
Насчет совета eDOK - Я так понимаю что в этой схеме этим резисторам соответсвуют R321 и R319 в моем случае.
Так вот эти резисторы я проверил сопротивление по 2 Ом. Ошибки быть не может .
Для большей убедительности даже произвел замену этих резисторов на другие. Но эффекта не было. Как не было стабилизации так и нет. Пробовал и менять сопротивление в некоторых пределах 0,5.....2 Ом . Но эффекта это не принесло.
Так сегодня после праздника продолжу.
Добавлено 24-02-2005 10:57
Пообещал схему выложить не получается файл прикрепить. Не пропускает расширение ни в visio ни в doc |
|
|
femiur
|
| Схему все-таки выложил в сообщениях. |
|
|
femiur
|
Попробовал вчера поставить другой транзистор вместо STP6NK60. Установил BUZ-90. Картина та же , при увеличении нагрузки до 0.3 А. выходное напряжение по цепи +110 В. провавливается до +85..... 90 вольт.
Между тем при регулировании ЛАТРом входного напряжения БП от 150 до 250 вольт и с нагрузкой по цепи +110 около 1кОм
Выходное напряжение БП держит хорошо.
Может, что в нагрузке БП не так? |
|
ФАРТ
Передовик
Сообщения: 1897
|
| femiur, Изначально был оборван подстроечный резистор. После двадцатидневных изысканий появилась еще одна неисправность. Пройдись по "своим стопам" - или номинал не тот вставил, или не той стороной, а может и дорожки где порвал? |
|
|
Serge_13
|
femiur
2 ногу смотрели,а ШИМ на 7-й при изменении нагрузки меняется?
Чет не понял я куда выложили схему? |
|
|
femiur
|
Уважаемый ФАРТ, что было изначально я до сих пор не понял так как БП запускается и с оборванным резистором (я уже попробовал) , что касается "наследил" думаю навряд ли. Правда схемы истинной на этот вариант БП мне никто так и не посоветовал где ее взять. Пока сам не вырисовал с натуры.
Схему я выложил в Сообщения - то, что вверху под вывеской "Монитора", в другое место не знаю как выкладывать научил бы кто нибудь.
Так что пока как не держит нагрузку БП так и не держит. Может у кого есть БП такой нормальный подсказали бы сколько он может нормально держать нагрузку.
Повторюсь, что нагрузку 1 кОм по цепи +110 В. БП держит хорошо даже при изменении напряжения питания от 150......250 вольт.
На второй (2) ноге ничего особенного - напряжение регулируется.
А что сказать про седьмую (7) не знаю на ней же постоянно +15.5 вольт или около этого
 |
|
|
Yaroslavv
|
|
ФАРТ
Передовик
Сообщения: 1897
|
femiur, я исходил из того, что в почти новом ТВ в одночасье не может случиться несколько неисправностей. А неисправную деталь (подстроечный резистор 470 Ом) уже заменил. Тем более, что подобных случаев в моей практике не один (под фирменной вывеской меняли детали местами).
"Повторюсь, что нагрузку 1 кОм по цепи +110 В. БП держит хорошо даже при изменении напряжения питания от 150......250 вольт"- Придеться еще раз повториться на нагрузку (лампочка 60-100 Вт), 1 кОм нагрузкой считать - большое преувеличение.
Если все детали проверены на номинал, а два диода и два конденсатора заменены, то попробуй подставить похожий ТПИ с выпрямителем и нагрузкой в навеску, а также заменить транзистор на 4N60 (IRFBC30)- уж много левока в последнее время в свободной продаже. Может у ТПИ сердечник расклеился.
Схему можно прицепить, если отвечать под "кнопкой" ОТВЕТИТЬ в самом верху, при условии, что у нее небольшой объем. |
|
|
femiur
|
После длительного перебора резисторов в цепи истока выходного транзистор БП удалось добиться устойчивой его работы.
К уже существующим резисторам в цепи исток по 2 Ом включенных параллельно включил еще три включенных параллельно по 1 Ом и вот только после этого БП заработал нормально.
Нагрузку держит и при смене сюжетов изображения (светлое/черное) размер растра не изменяется.
Хотя так и не понял сколько получилось сопротивление в истоке в сумме. Может те 2 старых не работали в схеме, хотя при проверке прибором обрыва нет.
Все схемы, которые я находил по Витязям, по всем указанным ссылкам НЕ соответствуют исполнению БП в моем случае.
Спасибо всем за помощь.
С уважением, femiur
Добавлено 09-03-2005 15:55
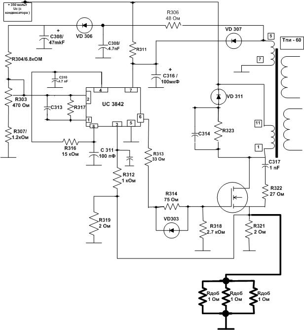
Выкладываю схему к этим сообщениям.
на 3842.jpg 47.27 КБ Скачано: 1967 раз(а)
|
|
|
Рetrovich1
|
а конденсатор в цепи ОС смотрел?
При потере емкости аналогично будет |
|
|
femiur
|
Конденсатор этот на схеме?которую я выложил не обозначен по емкости . Как я понял Petrovich1 имеет в виду конденсатор подключенный к выводу 3 микросхемы (C312) . Емкость у него 1 nF . Проверял я его заменой . Но работа БП восстановилась только после установки сопротивлений по 1 Ом как показано на выолженной схеме.
С уважением, femiur. |
|
БЕЗЫМЯННЫЙ
Бегущий по граблям
Сообщения: 7608
|
| Что-то странное получается - резюк в истоке вместо 1Ом стал 0.25. На "косяк" разработчиков непохоже хотя номинал вроде не страшный. Сдается мне что "дело было не в бобине". А резисторы в истоке которые по 2 ома родные стоят или при проверке менял? |
|
|
femiur
|
Дело было все таки в "бобине" потому как 1. Заменена исходная микросхема ila 3842 на uc 3842
2. Заменен исходный транзистор .
И кто может сказать что за детали мы берем сейчас на рынке, что у них за параметры.
А результат? Паял одно сделал другое ? Телевизор то работает нормально.
Хотя время было потрачено уйма. И можно подумать что "пень" сидел в кабине. Да я не обижусь, главное что сделал.
А те два резистора по 2 Ом тоже остались в схеме. Я же не нарисовал, что их убрал. Между прочим в какой то схеме на БП такого плана как у меня видел 4 ! резистора по 1 Ом включенных параллельно. А зачем в плате у производителя оставлено место еще для двух резистор в исток ? Для собственного вразумления выслушаю любые комментарии.
С уважением, femiur! |
|
ФАРТ
Передовик
Сообщения: 1897
|
| femiur писал: | А зачем в плате у производителя оставлено место еще для двух резистор в исток ? Для собственного вразумления выслушаю любые комментарии.
С уважением, femiur! |
При производстве возникает такая ситуация, как ИЗМЕНЕНИЕ УСЛОВИЙ ПОСТАВКИ. А также , если шасси применяется для разных диагоналей. Вот тут и пригодятся новый отверстия. |
|
|
Рetrovich1
|
я как-то тоже с таким Витязем столкнулся....посмотрел - с типовым включением 3842 не совпадает.
Взял-привел к типовому включению.Заработало.
Вдаваться в подробности не стал по спешке.
Эти резисторы-должны ограничивать вых мощность ИИП, т.е. ток стока.
Точнее-напряжение обратной связи снимаемое с них.
Нормальное значение на этой ноге от 0 до 0.8В.
Более 1В-генерация блокируется. 0.8...1В зона разброса.
Да, конденсатор там небольшой, прежнее мое замечание здесь не к месту.
А в процессе ремонта напряжения на ногах измерялись/записывались? Осциллограммы...
Без этого - пустой разговор |
|