ESpec - мир электроники для профессионалов


Плазма Samsung PS-42E7SR - проблема с Vsus

  Список форумов » LCD-телевизоры и плазменные панели
На страницу Пред.  1, 2
Следующая тема · Предыдущая тема
АвторСообщение
Иван Зенин 
Модератор
<B>Модератор</B>
Сообщения: 6784
Иван Зенин
 
Сообщение #21 От 26/08/2012 19:05 цитата  

Имелось ввиду,что сгорят полевики.ТПИ можно проверить осциллографом (по количеству затухающих импульсов).
Wassaby 
Завсегдатай
Сообщения: 783
 
Сообщение #22 От 26/08/2012 19:07 цитата  

Пошел гулять с сыном ипить пиво буду пожже.
Anzel 
Участник
Сообщения: 211
 
Сообщение #23 От 26/08/2012 20:45 цитата  

По моему кроме ТПИ и правда больше грешить не на что.... Ну буду проверять, отпишусь о результате.
Влад Р. 
Участник
Сообщения: 138
 
Сообщение #24 От 27/08/2012 18:11 цитата  

Anzel писал:
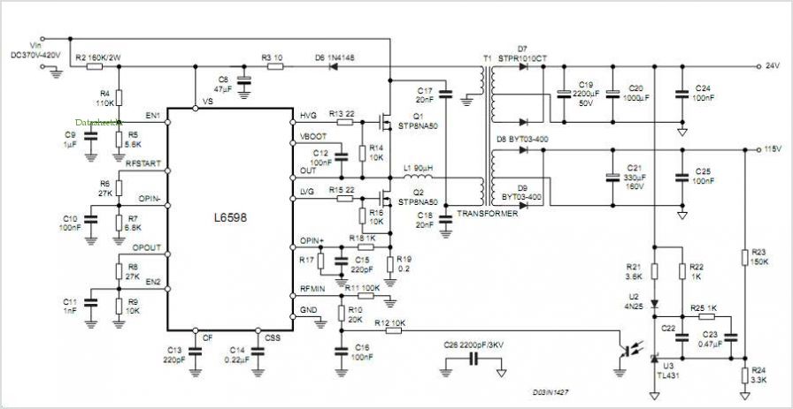
Если замкнуть ответную часть оптрона (pcb805), то на L6598 появляются 14,5v.

На каком выв.(L6598) появляются 14,5v-?




  Datashet L6598.pdf  359.07 КБ  Скачано: 821 раз(а)
  L6598-типовое включение.jpg 2.jpg  53.33 КБ  Скачано: 667 раз(а)
Anzel 
Участник
Сообщения: 211
 
Сообщение #25 От 30/08/2012 15:49 цитата  

На 12 выводе микросхемы (VS), (5 вывод субмодуля).
Влад Р. 
Участник
Сообщения: 138
 
Сообщение #26 От 04/09/2012 15:48 цитата  

Anzel писал:
Я одного не могу понять - почему при включении VS_on БП вырубается? Коротышей вроде нет, ключ менял....
Если не забросил тему. Посмотри на картинку( типовое включение). Смотри что подключено к RFmin(4выв.) L6598, и посмотри в твоей схеме куда что. Думаю, что проблема во вторичке.... ищи...
Anzel 
Участник
Сообщения: 211
 
Сообщение #27 От 04/09/2012 18:37 цитата  

Ок. Гляну.
Anzel 
Участник
Сообщения: 211
 
Сообщение #28 От 05/09/2012 15:56 цитата  

\В принципе вырубается он, потому что не детектит Vsus. Это я проверил. Пробую отдельно запустить ШИМ L6598.
Влад Р. 
Участник
Сообщения: 138
 
Сообщение #29 От 06/09/2012 17:53 цитата  

Anzel, В БП оптопара есть в обвязке 4 выв. (RFmin) ?
Anzel 
Участник
Сообщения: 211
 
Сообщение #30 От 07/09/2012 15:47 цитата  

Влад Р., да. Там две оптопары, одна через ключ (QB859) подает питание на ШИМ L6598, а вторая как раз RF min. С этим не могу разобраться ни как...

ДОБАВЛЕНО 07/09/2012 15:48

Вот схема питателя.

  samsung_bn94-03052a-pspf441a01-.pdf  574.05 КБ  Скачано: 975 раз(а)
Влад Р. 
Участник
Сообщения: 138
 
Сообщение #31 От 07/09/2012 17:02 цитата  

Anzel, RF min (стабилизация и защита, регулятором служит оптопара, так я представляю эту схему). При правильной работе БП в момент включения на конденсаторах CS851, CS856 должны появляться установленные напряжения заданные обратной связью. Питание на управление обратной связи от DS854, CS856, через делители RS870,RS853 на PS401S.

Перейти: 
Следующая тема · Предыдущая тема
На страницу Пред.  1, 2
Показать/скрыть Ваши права в разделе

Интересное от ESpec


Другие темы раздела LCD-телевизоры и плазменные панели



Rambler's Top100 Рейтинг@Mail.ru liveinternet.ru