| Автор | Сообщение |
freid
Передовик
Сообщения: 1329
|
PHILIPS 32PFL3506H_58 CH. TPM6.1E LA
БП: 715G4801-P1A-H20-002U:
TNY277PN;
MAIN:715G4609-M3B-000-005B
проц под радиатором, но по схеме МТ5366
tun - TDTK-G731D;
24C128;
audio - STA3398W;
demodulatorMT5135AE;
H5PS1G63EFR;
панель: LC320WUY
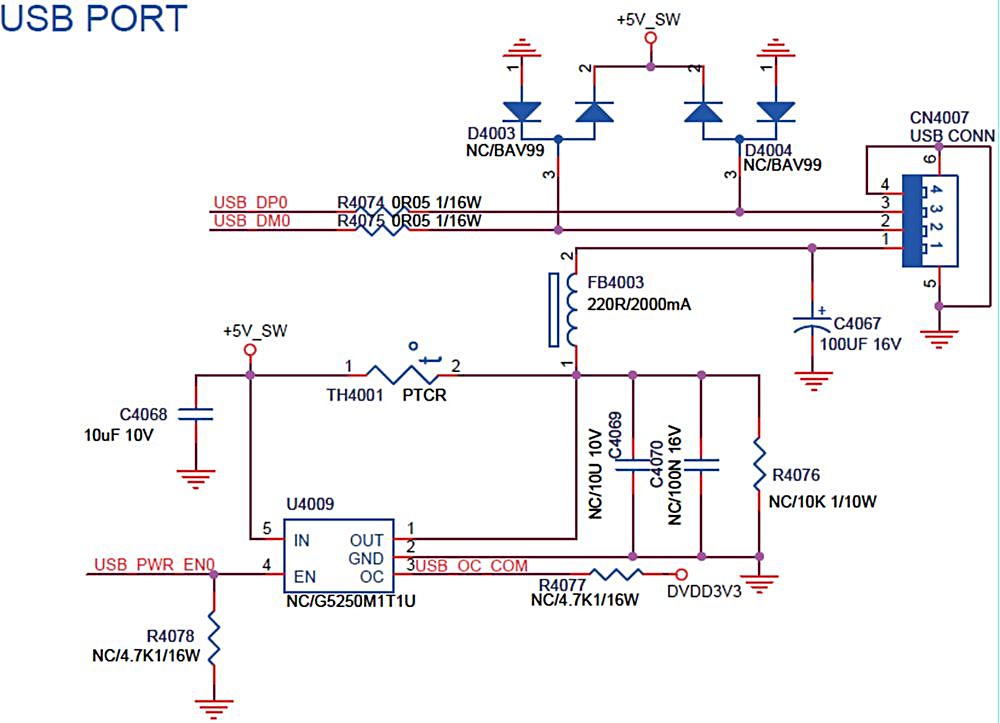
Не работает вход USB, при подключении флешки, ап-ат поределяет, начинает воспроизводить, но либо изображ. зависает на первом кадре, либо вместо изо цветные вертикальные полосы, но звук проходит?! с других входов ап-ат работает нормально. Проследил дорожки от входа до проца - целы, переходные рез. целы. Диоды Д4003-4004 отсутсвуют. На 1выв. - 5в. (CN4007 USB), на 2 и 3 уровень плавно увеличивается до 1,4в. (без флешки, это же не нормально!), с подключенной флешкой на 1выв. - 5в., на 2 и 3 нет U, лишь на 3выв. пульсирующе проскакивает U до 3в и сразу уменьшается до 0. Не доводилось с этим портом сталкиваться (по ремонту), не хотелось бы, что бы порт в проце накрылся, хотя ... , почему и нет? По схеме других цепей, относящихся к этому порту не вижу (питание от 5 или 3,3в), возможно через другие выводы проца осуществляется. Но видать проблема только с этим портом связана, иначе были бы проблемы с другими участками ("узлами" ап-та). Может кто сталкивался с таким дефектом, прошу помочь! БП вых. U выдает 12v, 24v, и 5v. Напряжения на майне 12, 5, 3.3в в норме, пульсаций не видно.

2.jpg 92.47 КБ Скачано: 392 раз(а)
2014-11-06_095343.jpg 74.45 КБ Скачано: 427 раз(а)
|
|
semvictor
Фанат форума
Сообщения: 3098
|
| TMP6.1E LAНаверное писал TPM6.1Е LA ...Что на выводе АС3?АС2 и AD1 свободны?Что на них? |
|
freid
Передовик
Сообщения: 1329
|
semvictor, добрый вечер, чесно говоря, от разъема дорожки уходят под проц, по схеме нет номера выводов проца, искал даташит на проц (АС2 и AD1 свободны?Что на них?) ... не нашелся ... . Как его можно определиться? а вот с выводом АС3 лоханулся .... рез. не увидел, на R 4094 3,3в .....  |
|
semvictor
Фанат форума
Сообщения: 3098
|
|
freid
Передовик
Сообщения: 1329
|
semvictor, чего то я не понимаю , выводы от разъема USB уходят под проц U4001 MT5366, а ты указываешь на демодулятор МТ5135 .......  |
|
semvictor
Фанат форума
Сообщения: 3098
|
freid, 52 стр. не надо...А 49-51 это же не демодулятор.дергают тут меня до сих пор(на фрагменты хотят поделить ).
ДОБАВЛЕНО 06/11/2014 22:24
| freid писал: | | ... от разъема дорожки уходят под проц, по схеме нет номера выводов проца...( | Правильно-он в корпусе BGA...В мануале есть рисунки платы,где проц без шляпы,при увеличении выводы идентифицируются..АС2 и AD1 свободны и не используются(нет выводов из под проца ). |
|
freid
Передовик
Сообщения: 1329
|
охренеть ...
semvictor, а что должно быть по этим выводам? Мне интересно, ведь при подключенной флешке, тоже должен быть некий уровень U на 3 и 2 выв. разъема?!
-"дергают тут меня до сих пор (на фрагменты хотят поделить )" .... не поддавайся |
|
semvictor
Фанат форума
Сообщения: 3098
|
| АС2 и AD1 это второй порт USB,но на твоей плате нет выводов из под проца от этих контактов(посчитали,что и так хватит),на стр.128 при увеличении это видно...А насчет напряжения на выводах USB-проверь на любом аппарата,где есть этот разъем(на компе сейчас померил-0,05в без флешки)...А флешку всего одну пробовал? |
|
freid
Передовик
Сообщения: 1329
|
две ... свою и кадра ...
ДОБАВЛЕНО Ноябрь 06 2014
ну, тогда физически порт цел?! может программно слетел? что так ведет себя? ...... |
|
freid
Передовик
Сообщения: 1329
|
Только что разобрал флешь и измерил, что при изъятой, что при подключенной флешке постоянного напряжения на выв. SCL & SDA нет, это и естественно, надо осциллом смотреть, НО как теперь определить исправность порта и цепей, задающих режим, раз общение есть, ведь определяется инфа, звук проходит ...и видео пытается, но ... либо кодек (т.е. программно не поддерживается, слет программного обеспечения), либо, все же, "железо" накрылось  |
|
semvictor
Фанат форума
Сообщения: 3098
|
| freid, Тоже склоняюсь к ПО...Обновиться-бы ... |
|
freid
Передовик
Сообщения: 1329
|
| а вот тут еще кизяк, ап-ат собран в польше ... зашел на сайт, а он пишет, что такой модели на территории Украины нет ... соответственно и не поддержки нет! как с этим быть? |
|
semvictor
Фанат форума
Сообщения: 3098
|
freid, Пристрелить их всех,да и дело с концом... Ищи... |
|
Иван Зенин
Модератор
Сообщения: 6784
|
freid, почту проверь.
ДОБАВЛЕНО 07/11/2014 19:14
Есть другой e-mail? На тот, что в профиле не отправляется. |
|
freid
Передовик
Сообщения: 1329
|
|
Иван Зенин
Модератор
Сообщения: 6784
|
|
freid
Передовик
Сообщения: 1329
|
| Ваня, спасибо, получил! ... |
|
freid
Передовик
Сообщения: 1329
|
чесно говоря, очкую ... , как можно обезопасить свои действия? т.е. подстраховаться! обновлюсь, а он потухнет, как возможно вернуть, т.е. откатиться к предыдущей версии? даже если сохранить "старую" прошивку на USB, но ап-ат "ляжет" ... я же нихрена не увижу?! , меня же кастрируют .. .. , прочитав темочку ...это меня беспокоит очень http://monitor.espec.ws/section31/topic246308.html |
|
Иван Зенин
Модератор
Сообщения: 6784
|
| Обновление не затрагивает тип матрицы и модель с серийным номером. |
|